Highlight:
间皮瘤是一种罕见的癌症,起源于胸膜和腹膜,其发病率因接触石棉而增加。患者经常在晚期被诊断出来,导致生存率低。因此,识别用于早期检测和诊断的分子标记至关重要。
从GEO数据库下载3个间皮瘤数据集进行差异基因表达分析。使用FINNGEN数据库中的间皮瘤全基因组关联研究(GWAS)数据,根据表达数量性状位点(eQTL)数据进行孟德尔随机化(MR)分析,确定工具变量(IV)。将MR鉴定的风险基因和差异表达基因的交叉基因鉴定为间皮瘤的关键共表达基因。通过基因本体(GO)、京都基因与基因组百科全书(KEGG)、基因集富集分析(GSEA)等功能富集分析,阐明关键基因在间皮瘤中的作用。此外,在独立的GEO数据集和TCGA数据集中验证了间皮瘤关键基因的差异表达。这项综合研究结合了多个数据库和分析方法,为识别间皮瘤风险基因建立了稳健的模型。研究确定了1608个在间皮瘤GEO数据集中差异表达的基因。通过将这些基因与MR分析中的192个基因相结合,我们确定了14个关键基因。值得注意的是,MPZL1、SOAT1、TACC3和CYBRD1与间皮瘤的高风险有关,而TGFBR3、NDRG2、EPAS1、CPA3、MNDA、PRKCD、MTUS1、ALOX15、LRRN3和ITGAM与较低风险相关。这些基因被发现富集在与超氧化物代谢、细胞周期调节和蛋白酶体功能相关的途径中,所有这些都与间皮瘤的发展有关。值得注意的观察结果包括间皮瘤中M1巨噬细胞和CD4 + T细胞的显着浸润,基因SOAT1、MNDA和 ITGAM与M1巨噬细胞浸润水平呈正相关。此外,对GEO验证集和TCGA数据进行的差异表达分析证实了已鉴定的关键基因的意义。这种综合的eQTL和孟德尔随机化分析提供了14个关键共表达基因与间皮瘤之间遗传上正因果关系的证据。这些疾病关键基因与与间皮瘤相关的生物过程和浸润免疫细胞有关。此外,我们的研究为进一步研究间皮瘤的机制和潜在的临床应用奠定了理论基础。
背景
间皮瘤是一种罕见且难治的癌症,由浆膜间皮细胞发展而来。它的发病通常与接触石棉有关。随着石棉禁令的实施,预计间皮瘤的发病率和死亡率将在21世纪中叶达到最高水平。此外,间皮瘤的特征是肿瘤抑制基因频繁丢失或突变,如细胞周期蛋白依赖性激酶抑制剂2 A(CDKN2A)、BRCA1相关蛋白1(BAP1)、神经纤维蛋白2(neurofibromin 2,NF2)和cullin 1(cullin 1)。由于传统方法难以早期诊断和有效治疗,间皮瘤往往在晚期发现,中位生存时间不足1年,预后较差。因此,鉴定一套可靠的间皮瘤生物标志物对于促进早期发现和临床免疫治疗的实施具有相当重要的意义。
表达数量性状位点(eQTL)是与基因表达水平变化在统计学上相关的基因组区域。通过确定特定的遗传变异如何影响基因活性,eQTL将遗传变异与复杂的性状和疾病联系起来[5]。孟德尔随机化(MR)是一种利用遗传变异来确定观察到的危险因素与疾病结果之间因果关系的方法。通过利用遗传变异作为“自然实验”,MR提供了一种更有效的因果关系测试方法,有效地最大限度地减少了混杂因素的影响。
在这项研究中,MR用于研究人类全基因组eQTL数据与间皮瘤全基因组关联研究(GWAS)数据之间的相关性。此外,还整合了来自基因表达综合(GEO) 数据库的间皮瘤转录组数据,以查明重要基因。使用基因本体论(GO)、京都基因和基因组百科全书(KEGG)和基因集富集分析(GSEA)方法进行的分析提供了对关键基因在间皮瘤发展中的病理生理学意义的见解。使用细胞免疫浸润分析算法 “CIBERSORT”,我们构建了间皮瘤的免疫浸润模型,并分析了间皮瘤中关键基因表达水平与免疫浸润细胞之间的相关性。最终,我们使用来自癌症基因组图谱(TCGA)和GEO数据库的外部数据验证了关键基因的差异表达,从而提高了我们研究结果的可靠性。本研究旨在调查间皮瘤的潜在分子指标并评估它们对疾病的生物学意义。
研究结果
DEGs 识别
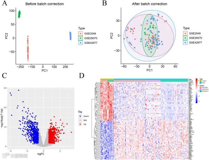
对间皮瘤训练集进行批量校正(图1A、B),间皮瘤训练集的差异基因表达分析共鉴定出1608个DEG,包括791个上调基因和817个下调基因,如火山图和热图所示(图1C、D)。
工具变量选择(IV)和MR分析
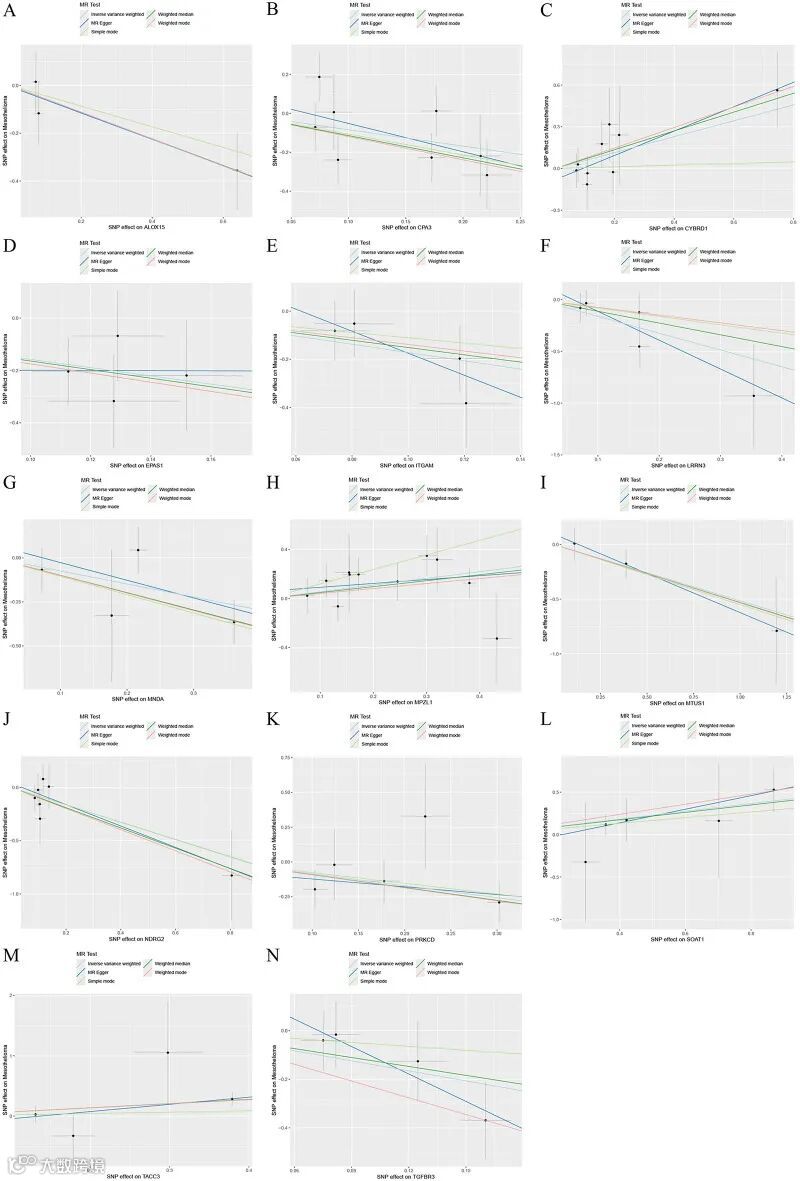
采用双样本MR分析评估各SNP对间皮瘤的影响,对IVWP<为0.05且无多效性的SNP进行敏感性分析。结果,鉴定出182个与间皮瘤相关的基因,包括90个高危基因和92个低危基因。通过将MR分析鉴定的高危和低危基因分别与上调和下调的DEGs相交,鉴定出14个关键共表达基因。这14个基因的人类染色体位置如图所示。其中髓磷脂蛋白0样1(MPZL1)、甾醇O-酰基转移酶1(SOAT1)、转化酸性卷曲螺旋蛋白3(TACC3)、细胞色素b还原酶1(CYBRD1)与间皮瘤高危相关,转化生长因子β受体3(TGFBR3)、NDRG家族成员2(NDRG2)、内皮PAS结构域蛋白1(EPAS1)、羧肽酶A3(CPA3)、 髓系细胞核分化抗原(MNDA)、蛋白激酶Cδ(PRKCD)、微管相关支架蛋白1(MTUS1)、花生四烯酸15-脂氧合酶(ALOX15)、富含亮氨酸的重复神经元3(LRRN3)、整合素亚基αM(ITGAM)是间皮瘤的低风险基因(图2A-C). 14个关键基因与间皮瘤因果关系的MR分析显示,MPZL1的表达水平(OR = 1.728;95% CI:[1.143–2.612];P = 0.009)、SOAT1 (OR = 1.579;95% CI: [1.050–2.374];P = 0.028)、TACC3 (OR = 1.964;95% CI: [1.057–3.649];P = 0.033)和CYBRD1(OR = 1.771;95% CI:[1.019–3.078];P = 0.043)与间皮瘤呈正相关。相反,TGFBR3的表达水平(OR = 0.252;95% CI:[0.070–0.912];P = 0.036)、NDRG2 (OR = 0.442;95% CI: [0.202–0.969];P = 0.041)、EPAS1 (OR = 0.207;95% CI: [0.058–0.741];P = 0.016)、CPA3 (OR = 0.431;95% CI: [0.200–0.930];P = 0.032)、MNDA(OR = 0.477;95% CI: [0.261–0.874];P = 0.017)、PRKCD(OR = 0.425;95% CI:[0.205–0.880];P = 0.021)、MTUS1 (OR = 0.597;95% CI: [0.360–0.992];P = 0.046)、ALOX15(OR = 0.569;95% CI:[0.351–0.924];P = 0.022)、LRRN3 (OR = 0.197;95% CI: [0.058–0.670];P = 0.009)和ITGAM(OR = 0.179;95% CI:[0.043–0.751];P = 0.019)与间皮瘤呈负相关(图3)。
基因敏感性分析和差异表达验证
使用MR-Egger回归和Cochran检验对14个关键间皮瘤基因进行了敏感性分析。结果表明没有异质性或多效性,证实了研究结果的可靠性(表1)。漏斗图分析表明,没有单个SNP影响结果,这意味着单个SNP不违反和偏差估计不存在定向多效性。留一分析进一步证实了水平多效性不存在,证明了我们的分析方法和结果的稳健性和可靠性(图4)。此外,本研究利用验证集GSE51024数据集和 TCGA 数据库检查了间皮瘤中 14 个关键基因表达的变化。研究结果表明,这些关键基因在间皮瘤中的表达水平存在显着差异,从而验证了它们的差异表达(图5)。
关键基因功能富集分析
对已鉴定关键基因的GO分析表明,GO在吞噬作用、超氧阴离子生成、超氧化物代谢和中性粒细胞激活等各种生物过程中具有显着的富集。此外,这些基因在细胞成分中表现出富集,例如原代溶酶体、亲阿祖罗颗粒管腔和细胞质囊泡。此外,还发现它们富含分子功能,例如硫化合物结合、酰胺结合和丝氨酸/苏氨酸激酶活性(图6A)。对关键基因的 KEGG 分析揭示了它们在铁死亡、类固醇生物合成、胆固醇代谢和肾素-血管紧张素系统等途径中的富集(图6B)。
关键基因的GSEA富集分析
为探究间皮瘤高低表达组关键基因的富集差异,对关键基因进行基因集富集分析。GSEA结果显示,高表达组抗原加工和呈递信号通路富集水平最高,其次是细胞因子-细胞因子受体相互作用和蛋白酶体信号通路显著富集(图78). 低表达组关键基因在细胞周期信号通路中富集最多,其次是蛋白酶体、剪接体和DNA复制信号通路(图8). 这些发现表明,关键基因表达水平的改变可能在蛋白质合成和代谢、蛋白质相互作用甚至细胞周期水平上对间皮瘤的发生和发展产生影响。
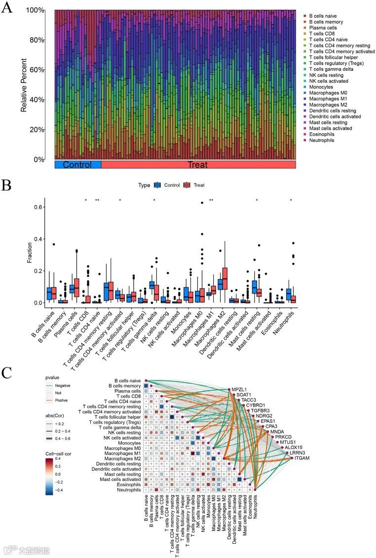
免疫细胞浸润水平及其与间皮瘤关键基因的相关性分析
使用CIBERSORT算法测量间皮瘤和正常间皮组织之间免疫细胞浸润的差异,我们获得了间皮瘤的免疫细胞浸润概况。与对照组相比,间皮瘤中CD4 +初始T 细胞和 M1 巨噬细胞的比例显著增加,表明它们对疾病的潜在影响(图 9A.B)。此外,为了研究关键基因的免疫学特征,我们进行了关键基因与免疫浸润细胞之间的相关性分析(图 9C)。结果表明,关键基因与各种免疫浸润细胞相关。M1巨噬细胞与SOAT1、 MNDA和ITGAM的表达水平呈显著正相关,与ALOX15和LRRN3呈负相关。中性粒细胞与MPZL1、 CYBRD1、NDRG2 和 MNDA的表达水平呈正相关,与TACC3、TGFBR3和LRRN3呈负相关。此外,T细胞γ δ的浸润水平与M1巨噬细胞浸润水平显著呈正相关。相反,T 细胞滤泡辅助细胞的浸润水平与T细胞CD4静息记忆呈显著负相关。上述研究发现,某些关键基因与间皮瘤中的免疫细胞相互作用。具体来说,基因MNDA、 TACC3和CYBRD1与各种免疫细胞的浸润显著相关。

