今天小编要和大家分享的这篇文章是2025年6月发表在《FASEB J》(IF:5.3)期刊上的文章《Deciphering the Regulatory Networks of the Migrasome-Associated Cell Subpopulation in Heterotopic Ossification via Multi-Omics Analysis》。这篇文章是怎么发到了5+分的呢,那这篇文章又有哪些亮点呢,一起跟着小编来看一下叭~
亮点一:多组学整合与先进技术应用:整合单细胞 RNA 测序、空间转录组、 bulk 转录组等多组学数据,结合 hdWGCNA、随机森林(RF)机器学习算法等生物信息学工具,系统解析异位骨化(HO)的分子机制,实现了从细胞异质性到空间分布的多维度分析。
亮点二:首次聚焦迁移体与 HO 的关联:创新性地通过迁移体评分(基于 11 个迁移体相关基因)识别出间充质谱系细胞(MLin)为 HO 中关键的迁移体相关细胞亚群,且发现高迁移体评分的 MLin 细胞间通讯活跃,为迁移体在 HO 病理过程中的作用提供了新视角(此前迁移体在异位骨形成中的作用尚未被报道)。
亮点三:空间转录组揭示空间分布特征:利用空间转录组去卷积分析,明确了 MLin 等关键细胞亚群在组织中的空间分布,以及 Ppib 和 Tagln 的空间表达模式,将细胞功能与组织微环境空间定位关联,深化了对 HO 局部病理微环境的理解。
该文章思路同样适用于其他疾病的研究,如果您需要的帮助,欢迎您随时联系喔!
背景介绍
异位骨化(HO) 是骨骼外组织中骨骼形成的病理过程,通常作为损伤后组织修复的并发症发生。这种情况会导致运动受限、疼痛和功能障碍。然而,潜在的病理机制仍然知之甚少。本研究旨在通过全面的多组学分析阐明参与 HO 的关键生物分子网络。单细胞、批量和空间转录组数据集是从基因表达综合 (GEO) 数据库中获得的。迁移体评分分析确定了与 HO 相关的关键细胞亚型。通过高维加权基因共表达网络分析 (hdWGCNA)、机器学习和临床样本数据集验证来鉴定关键基因。然后,分析了免疫浸润、microRNA(miRNA)网络、共表达网络、转录因子(TF)调控网络和信号通路,以研究HO的潜在调控机制。空间转录组学揭示了细胞亚群分布和关键分子表达的空间模式。实验验证进一步证实了关键分子在HO中的表达模式。结果,确定间充质谱系细胞 (MLin) 是关键的迁移体相关细胞亚型,并确定肽基脯氨酰异构酶 B (Ppib) 和转胶蛋白 (Tagln) 是关键分子。构建了这些生物分子的调控网络,并阐明了它们的空间分布。值得注意的是,Ppib 和 Tagln 的表达在时间上与 HO 进展相关。总的来说,Ppib 和 Tagln 的鉴定以及关键生物分子网络的构建促进了 HO 新型生物标志物的发现,为预防和治疗策略的开发提供了广阔的潜力。
主要研究结果
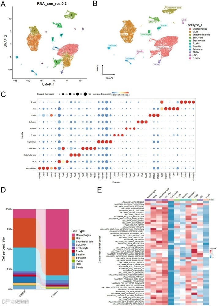
(一)单细胞数据的质量控制和标准化
(二)迁移体评分量化、细胞通讯分析和二次聚类
接下来,量化了迁移组评分,结果显示,MLin亚组不仅在所有细胞类型中表现出最高的迁移组评分,而且在对照组和疾病组之间显示出最大的迁移组评分差异,在疾病状况中显着上调(图2A)。这些发现表明 MLin 与疾病特异性迁移体活性之间存在潜在关联。因此,选择MLin 进行进一步分析。使用 |avg_log2FC|> 0 和调整后的p 值 (p_val_adj)< 0.05,在这种细胞类型中总共鉴定出 1384 个差异表达基因 (DEG),如火山图所示(图2B)。这些DEGs被用作后续分析的基因集。然后,根据迁移组中位数评分将MLin 分为High_MLin 组和Low_MLin组。使用CellChat 软件包分析细胞通信。在多个细胞群中观察到广泛的配体-受体对网络,其特征是高连通性和各种相互作用强度,表明复杂的细胞间相互作用(图2C)。值得注意的是,High_MLin与其他细胞类型表现出特别活跃的信号行为(图2D)。MLin 的进一步子集通过PCA、Harmony、ElbowPlot 和 FindClusters 识别了6 种亚型(图2E-G)。C1亚型是仅在疾病样本中发现的特定亚组,被确定为疾病特异性亚组(图2H)。简而言之,这些发现表明,通过迁移体评分识别的 MLin 亚群可能在HO 的进展中发挥关键作用。
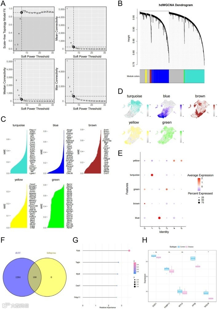
(三)HdWGCNA 和 ML 用于 HO 关键基因鉴定
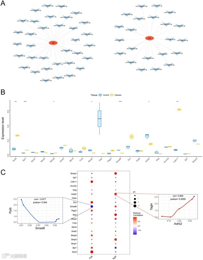
(四)HO关键基因MiRNA网络及关键基因与疾病调控基因的相关性分析
(五)转录分析
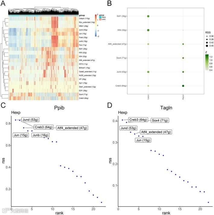
考虑到MLin在疾病组和对照组之间游走体评分差异最大,选择MLin亚组进SCENI分析,并输出该亚组内的所有调节子(Step2_regulonTargetsInfo.tsv)。MLin根据中位游走体评分分为高分组(Hsco)和低分组(Lsco)。生成热图以可视化每个细胞的调节子活性分数(图6A)。计算了每个调节子的调节子特异性评分 (RSS),以评估其在 Hsco 和 Lsco 组之间的特异性。使用气泡图可视化结果(图6B)。随后,根据2个关键基因Ppib和Tagln的表达水平,将MLin分为高表达组(Hexp)和低表达组(Lexp)。使用散点图可视化 Hexp 组中前5 个最特异性的调节子。在Ppib高表达的MLin中,Jund,Creb3,Atf4,Jun和Junb表现出最高的调节子特异性(图6C)。同样,在高 Tagln 表达的 MLin 中,Creb3、Sox4、Jund、Atf4 和 Jun 显示出最大的特异性(图6D)。
(六)细胞发育轨迹和免疫代谢途径分析
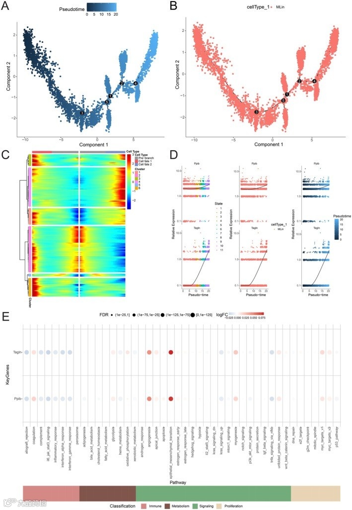
通过首先计算细胞之间的相似性并构建细胞分化轨迹来进行伪时间分析。通过可视化这一轨迹,可以跟踪细胞的发育过程,研究不同时间点的基因表达模式。伪时间是Monocle根据细胞基因表达信息计算出的概率,反映了时间顺序。使用伪时间值和细胞类型为细胞着色(图7A,B)。不同分支的基因表达差异,在整体热图中未表现出来。鉴定了分支点前后表达差异较大的基因,并在分支热图中可视化它们(图7C)。HO关键基因Ppib和Tagln的表达在细胞分化过程中总体呈上升趋势(图7D)。使用AUCell量化单细胞中的免疫和代谢通路基因评分,并生成气泡图以显示这些通路中HO关键基因的活性差异。结果显示,Ppib 和Tagln 在上皮间充质转化和血管生成等途径中具有高活性(图7E)。
(七)空间转录组学中关键基因的反卷积分析与表达
(八)HO中关键基因表达的实验验证
为了验证关键基因的表达水平,采用qRT-PCR技术。结果表明,在受伤后1周(图9A)和4周(图9B)时,HO模型中Ppib和Tagln基因表达显着上调,随后在7周(图9C)和10周(图9D)显着下调。
总结
总而言之,本研究通过使用整合scRNA-seq、空间转录组学分析和功能测定,揭示了 MLin 作为关键细胞亚群,Ppib 和 Tagln 作为关键基因在 HO 中的作用及调控网络,为 HO 的诊断和治疗提供了新靶点与理论依据。

