提到生信肿瘤分析的热点思路,那非“预后”莫属啊!今天小编要和大家分享的这篇文章是2024年2月发表在《Gut》(IF:17.9)期刊上的文章《Single-cell transcriptomic analysis deciphers heterogenous cancer stem-like cells in colorectal cancer and their organ-specific metastasis》。这篇文章是怎么发到了17+分的呢,那这篇文章又有哪些亮点呢,一起跟着小编来看一下叭~
亮点一:首次揭示结直肠癌干细胞样细胞的异质性与器官特异性转移关联:研究通过单细胞转录组分析,发现高表达 ASCL2(achaete scute-like 2)和 PTPRO(protein tyrosine phosphatase receptor type O)的干细胞样细胞群是结直肠癌转移的 “元凶”,且该细胞群存在 8 个亚群,其中 P1 亚群(高表达 DLL4 和 MAFA)倾向于卵巢转移,P3 亚群(表达胆管细胞相关特征基因)倾向于肝转移,明确了肿瘤干细胞异质性与转移器官偏好的直接关联
亮点二:解析器官特异性转移的分子机制:卵巢转移:P1 细胞通过 DLL4-NOTCH 信号通路与癌相关成纤维细胞(CAFs)和分化型内皮细胞相互作用,获得转移能力;卵巢微环境中,肌成纤维细胞通过提供谷氨酰胺,诱导肿瘤细胞代谢重编程(如激活氧化磷酸化、糖酵解等),支持其定植生长;肝转移:P3 细胞因表达与胆管细胞相似的基因特征,更易适应肝脏微环境,其转移机制与细胞自身表型及肝脏特异性微环境适配相关
亮点三:整合多维度技术解析转移全景:结合单细胞 RNA 测序、空间转录组分析、免疫荧光及功能实验,不仅绘制了原发灶和转移灶(肝、卵巢)的细胞图谱,还通过空间定位验证了干细胞样细胞的分布与转移的关联性,为 “种子 - 土壤” 理论提供了直接实验证据。
该文章思路同样适用于其他肿瘤类的研究,如果您需要的帮助,欢迎您随时联系喔!
背景介绍
转移是癌症死亡的主要原因。然而,原发肿瘤中哪些类型的异质性癌细胞以及它们如何转移到靶器官在很大程度上仍未被发现。对原发性结直肠癌(CRC) 和肝脏转移瘤 (lCRC) 或卵巢转移瘤 (oCRC) 进行了单细胞 RNA 测序和空间转录组学分析。还进行了免疫荧光染色和功能实验来研究其机制。上皮细胞综合分析显示,以PTPRO和ASCL2表达为转移罪魁祸首。该细胞簇包含不同的亚群,显示出不同的肝脏或卵巢转移偏好。具有DLL4和MAFA 表达的群体 1 (P1) 细胞富集于原代 CRC 和 oCRC,因此可能与卵巢转移有关。与胆管细胞具有相似表达模式的 P3 细胞主要存在于原发性 CRC 和 lCRC 中,推测可能是特异性转移到肝脏的罪魁祸首。干细胞样细胞通过DLL4-NOTCH信号通路与癌症相关成纤维细胞和内皮细胞相互作用,从原发性CRC转移到卵巢。在oCRC微环境中,肌成纤维细胞为癌细胞提供谷氨酰胺并进行代谢重编程,这对于癌细胞在卵巢中定位和发育可能是必不可少的。本研究揭示了器官特异性 CRC 转移的机制
主要研究结果
(一)单细胞转录组图谱
对7 例远处转移CRC 患者的29 例样本进行了scRNA-seq,包括8 例原发性CRC 、5 例 oCRC、2 例 lCRC、7 例癌旁正常组织和7 例外周血单核细胞 (PBMC)。还下载了来自24 名患者的41 个样本的公开可用的scRNA-seq 数据,包括29 个CRC 和12 个邻近正常组织,以提高统计功效。这24 例患者中,3 例存在远处转移,但无法获得详细的转移信息。13 因此,对于最终分析,有31 名CRC 患者,包括10 名远处转移。所有CRC 均诊断为微卫星稳定 (MSS)CRC。工作流程以及患者和组织样本的详细信息如图1A。经过质量控制和批量校正后,分析了230 818个细胞的scRNA-seq数据,其中167 205个(72.44%)来自自己的样本。使用不同细胞簇的经典标记,鉴定了10 种细胞类型,包括4 种非免疫细胞类型,如上皮细胞、成纤维细胞、内皮细胞和神经胶质细胞,以及6 种免疫细胞类型,如B 细胞、T 细胞、髓系细胞、肥大细胞、巨核细胞和浆B 细胞(图1B)。然后,计算了这10种细胞类型在不同组织类型中的比例,如图1D所示。
(二)干细胞样细胞是CRC 转移的起源
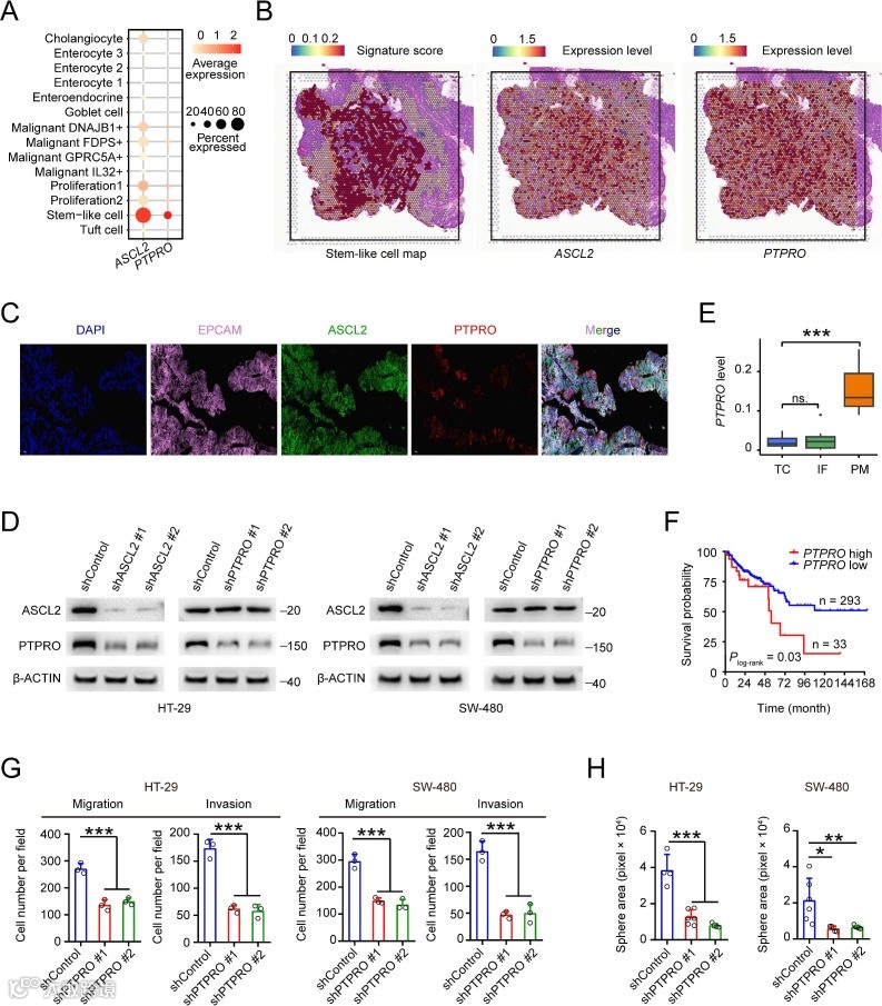
对表达 EPCAM 和 KRT18 的上皮细胞进行了亚分类,并发现了所有患者中存在的14 种细胞亚型(图2A)。这14 种细胞亚型的标记基因如图 2B 所示。在14 种细胞亚型中,鉴定出5 种恶性细胞亚型,包括高表达ASCL2 和PTPRO 的干细胞样细胞、表达DNAJB1 和RND3 的DNAJB1+ 恶性细胞、表达FDPS 和SCD 的 FDPS+ 恶性细胞、表达GPRC5A 和SLC2A1 的GPRC5A + 恶性细胞和表达IL32 和 S100A11(图2B)。发现肠上皮细胞在正常结直肠组织中富集,胆管细胞在 lCRC 和干细胞样细胞中富集,其他恶性细胞亚型在原发性和转移性CRC 样本中富集 (图2C)。来自原发性CRC 和转移性CRC 的干细胞样恶性细胞亚型的DNA 拷贝数变异显著高于来自邻近正常组织的上皮细胞(图2D)。然后,应用CytoTRACE14 预测五种恶性细胞亚型的分化状态,结果显示,在lCRC 或oCRC 中,干细胞样细胞的分化潜力显著高于其他细胞类型。基于分区的图抽象分析表明,与其他上皮细胞亚型相比,干细胞样细胞与恶性细胞亚型的进化关系更密切(图2F)。RNA 速度分析表明,流动方向是从干细胞样细胞到其他恶性细胞亚型(图2F)。此外,在所有上皮细胞亚型中,干细胞样细胞的干性特征得分最高(图2G)。这些结果表明,干细胞样细胞可能是 CRC 转移的起源者。应用轨迹推理算法预测原发肿瘤和转移性肿瘤中恶性细胞亚型的流动方向。结果显示,无论是原发性结直肠癌还是转移性结直肠癌,其他恶性细胞似乎都来自干细胞样细胞。进一步进行了差异表达基因分析,发现与其他细胞亚型相比,干细胞样细胞对PTPRO和一些干性相关标志物(包括ASCL2、LGR5、AXIN2、EPHB2、SOX9、PROM1、CD44和ALCAM)有显著的上调(图2H).还揭示了干细胞样细胞中MYC 靶标V1 和WNT/β-连环蛋白信号通路中基因的显着表达升高(图2I)。然而,恶性细胞亚型之间的表达程序是异质的;例如,脂肪酸代谢、糖酵解和糖异生途径中的一些基因在FDPS+恶性细胞中高表达,而趋化因子信号传导和白细胞跨内皮迁移途径中的一些基因在GPRC5A+恶性细胞中高表达。IL32+恶性细胞核糖体基因过表达。使用基因表达综合(GEO)和癌症基因组图谱(TCGA)-结肠腺癌(COAD)RNA-seq数据集获得了类似的结果,表明在远处转移的原发性CRC或转移性CRC中,茎样基因特征显着更高。分析了TCGA-COAD RNA-seq 数据集,并根据茎样特征评分确定了3 种CRC 亚型。茎样特征评分较高的患者生存时间明显缩短。此外,发现,在茎样特征评分高的乙状结肠癌中,ASCL2和PTPRO表达水平高于茎样特征评分低的乙状结肠癌。
(三)ASCL2 和 PTPRO 的过表达赋予 CRC 干细胞样细胞转移表型
ASCL2是一种碱性螺旋-环-螺旋转录因子(TF),是肠道干细胞的关键调节因子,参与CRC增殖和运动15 16,由于的CRC样品中的干细胞样细胞具有高PTPRO RNA水平(图3A),因此分析了ASCL2和PTPRO表达水平之间的关系,并发现了显着的正相关关系.这一结果鼓励对原发性 CRC 样本进行空间转录组学和免疫荧光分析。结果,发现上皮细胞的一种亚型高度表达ASCL2和PTPRO(图3B\u2012C),表明ASCL2可能是PTPRO的TF。然后,在两个CRC细胞系中进行了基因作实验来检验这一概念,结果表明,在ASCL2耗竭的细胞中,PTPRO mRNA和蛋白质水平显着降低;但在PTPRO耗竭的细胞中,ASCL2表达水平没有显着变化(图3D)。这些结果进一步表明,ASCL2是调节PTPRO表达的TF。还在GSE75117数据集中查看了原发性CRC肿瘤中心、浸润性前沿和腹膜转移的PTPRO RNA水平,发现转移灶的PTPRO RNA水平明显高于原发性肿瘤中心或浸润性前沿(图3E)。基于PTPRO RNA水平的Kaplan-Meier估计和生存时间多变量分析表明,PTPRO水平高的MSS CRC患者的生存时间明显短于PTPRO水平低的患者(图3F)。最后,检查了PTPRO表达变化对CRC细胞表型的影响,发现PTPRO敲低显着降低了CRC细胞迁移、侵袭(图3G)和球体传播能力。总之,这些结果表明原发性CRC 含有一种干细胞样细胞亚型,其特征是ASCL2 和PTPRO 的高表达,从而赋予CRC 转移表型。
(四)CRC干细胞样细胞在器官特异性CRC转移中的异质性
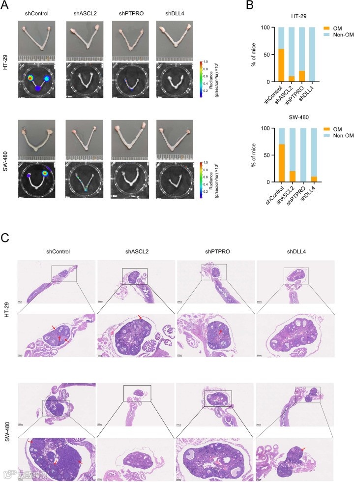
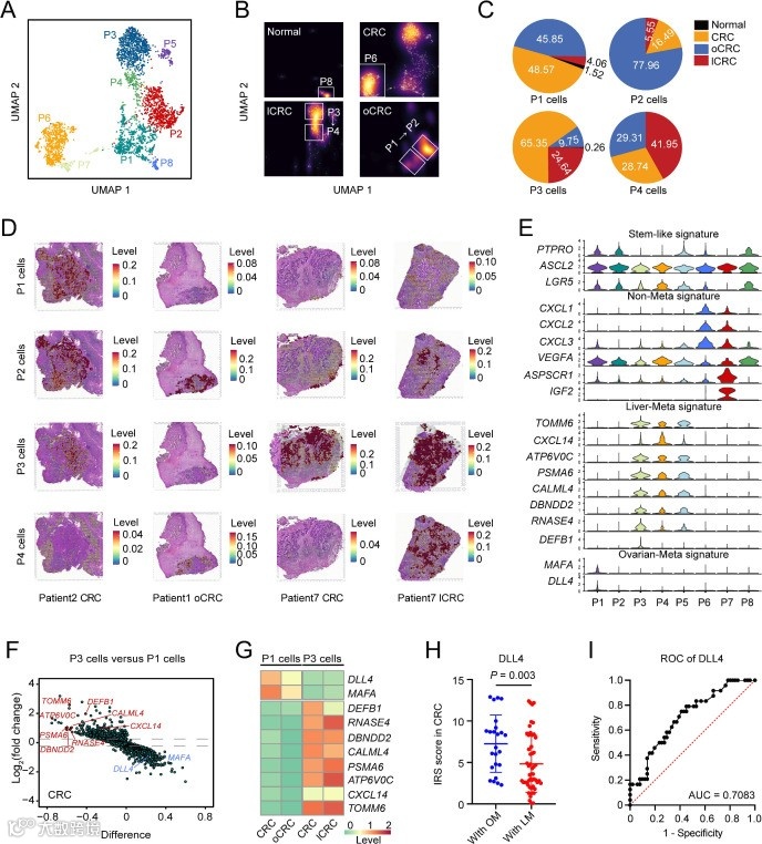
接下来,想探索干细胞样细胞亚型是否具有可能与器官特异性转移有关的异质性。根据转录组学特征,将干细胞样细胞分为八个不同的亚群(P1 至P8),如图4A 所示。所有这些细胞都表现出干细胞特性,其中一个细胞群显示出高增殖能力。发现,在没有显著个体差异的8 个亚群中,P1 和P2 在oCRC 中富集,而P3 和P4 在lCRC 中富集。在原发性CRC 和oCRC 中,P1 细胞的百分比分别为48.57% 和45.85%,但在原发性CRC 和lCRC 中,P3 细胞的百分比分别为65.35% 和24.64%(图4B)。oCRC 和lCRC 中P1 和P3 细胞的高比例表明,这些干细胞样细胞分别是CRC 转移到这两个器官的起始细胞。分析了5 例 oCRC 患者每个细胞亚群的定位,结果支持从P1 到P2 的进化趋势;同样,两名患者的lCRC 结果也显示了从P3 到P4 的潜在进化趋势。空间转录组学分析显示P1 和 P3 细胞的空间分布模式与这些结果一致(图4D)。基因表达分析显示,P1 和P2 细胞具有独特的MAFA 和DLL4 高表达,而P3 和P4 细胞具有高表达TOMM6、CXCL14、ATP6V0C、PSMA6、CALML4、DBNDD2、RNASE4 和DEFB1(图4E)。胆管细胞也具有像 P3 和P4 细胞一样的表达模式。P6 细胞与转移无关,但表达一组基因,包括 CXCL1、CXCL2、CXCL3、VEGFA、ASPSCR1 和 IGF2(图4E)。P1 和 P3 细胞之间基因表达特征的差异在原代CRC 中得到验证(图4F),并且在原发性CRC 中形成的不同表达模式保留在oCRC 或lCRC 中(图4G )。临床组织样本的免疫组织化学染色显示,转移到卵巢的原发性CRC 的DLL4 表达水平高于转移到肝脏的DLL4 表达水平(图4H )。受试者工作特征曲线下计算的面积表明DLL4 表达水平预测卵巢转移的能力(图4I)。还通过尾静脉将ASCL2 、PTPRO 或DLL4 敲低CRC 细胞移植到小鼠体内,结果显示,与对照细胞移植相比,卵巢转移率显著降低(图5A-C)。由于 TF 通过调节某些基因的表达在保持细胞表型和命运方面起关键作用,因此探索了是否存在决定干细胞样细胞转移潜力的TF(s)。主TF 分析表明,ELF3 是在卵巢癌,17 是P1 细胞中的主TF,而 ETV4,一种与肝癌发展有关的基因,18 是P3 细胞中的主TF。临床组织样本的免疫组织化学染色显示,转移到卵巢的原发性CRC 的ELF3 水平高于转移到肝脏的原发性CRC,而转移到肝脏的原发性CRC 的ETV4 水平高于转移到卵巢的CRC。这些结果表明,由不同主TFs 引起的干细胞样细胞的异质性可能决定原发性CRC 的器官特异性转移。
(五)干细胞样细胞与CAFs和分化内皮细胞在CRC转移中的相互作用
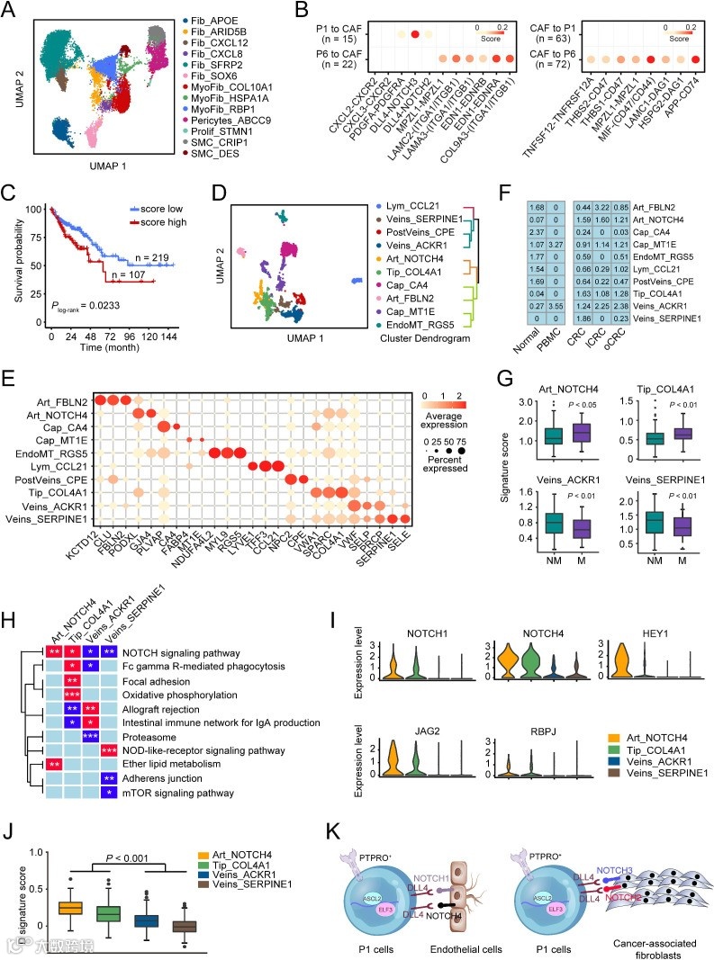
众所周知,癌症转移是由癌细胞本身以及肿瘤微环境中其他细胞类型(包括 CAF 和内皮细胞)的协调决定的。19 20基于特定标记,在所有样本中鉴定出13种成纤维细胞亚型,包括成纤维细胞、肌成纤维细胞、周细胞和平滑肌细胞(图6A),其中9种亚型富集在原代CRC样本中。然后,计算了配体-受体对的吸引力强度,以寻找可能介导CAF与干细胞样细胞相互作用并促进CRC转移的分子。发现,在干细胞样细胞和CAF之间的配体受体对中,PDGFA-PDGFRA、DLL4-NOTCH2和DLL4-NOTCH3对在P1细胞中显着富集,尽管在与转移无关的P6细胞中存在许多其他配体受体对(图6B)。使用另一种工具 iTALK 进行分析得出了类似的结果,表明通过DLL4-NOTCH2、DLL4-NOTCH3 和PDGFA-PDGFRA 的配体-受体相互作用,P1 细胞与CAF 的串扰比P6 细胞更强。然后计算DLL4-NOTCH2、DLL4-NOTCH3和PDGFA-PDGFRA对的相互作用评分,并分析其与TCGA-COAD队列患者生存时间的相关性。结果显示,高分MSS CRC患者的生存时间明显短于低分患者(图6C)。
还对内皮细胞进行了亚分类并鉴定了10个亚群(图6D)。其中,Art_NOTCH4(DLL4的另一种受体)、Tip_COL4A1、Veins_ACKR1和Veins_SERPINE1亚型富集在原发性CRC中(图6F)。TCGA-COAD数据集中这4种细胞亚型的基因特征富集评分分析显示,有转移的患者Art_NOTCH4和Tip_COL4A1得分明显高于无转移患者。相反,无转移患者的Veins_ACKR1和Veins_SERPINE1评分高于有转移的患者(图6G)。分析癌细胞系百科全书(CCLE)数据库得到类似的结果,显示Art_NOTCH4和Tip_COL4A1的特征评分呈正相关,但Veins_ACKR1和Veins_SERPINE1的特征评分与CRC细胞系的转移潜力呈负相关.差异表达分析表明,Art_NOTCH4细胞和Tip_COL4A1细胞具有一些相似的信号通路激活,例如NOTCH信号通路;然而,Veins_ACKR1和Veins_SERPINE1细胞在NOTCH信号通路中基因的表达水平降低(图6H)。单样本基因集富集分析表明,Art_NOTCH4和Tip_COL4A1细胞的NOTCH信号评分显著高于两种静脉内皮细胞类型。检查了TCGA-COAD数据集,结果还表明,有转移的MSS CRC患者NOTCH信号通路的特征评分明显高于无转移的MSS CRC,高评分与生存率低相关。此外,与两种静脉内皮细胞类型相比,Art_NOTCH4细胞和Tip_COL4A1细胞表达NOTCH通路中的关键成分(即NOTCH1、NOTCH4、HEY1、JAG2和RBPJ)水平显着更高(图6I)。发现,通过DLL4和JAG1与NOTCH1和NOTCH4的配体受体相互作用,P1细胞与内皮细胞具有较强的串扰,在TCGA-COAD队列中,P1细胞和内皮细胞相互作用的高分与生存时间显著缩短相关。由于肿瘤组织中的动脉和静脉毛细血管是由源自血管内祖细胞(EVP)和转运扩增细胞的分化(D)内皮形成的,21因此,在两个批量RNA-seq数据集中鉴定了EVP和D内皮细胞之间的差异表达基因,并检查了四种内皮细胞亚型中重叠基因的表达模式。结果显示,EVP中有34个基因上调,D中有65个基因上调。发现,由Art_NOTCH4 和Tip_COL4A1 细胞组成的65 个上调基因的特征评分显着高于veins_ACKR1 和veins_SERPINE1 细胞(图6J),表明 Tip_COL4A1 和 Art_NOTCH4 细胞可能是 D 内皮细胞。体外跨内皮迁移分析表明,与对照细胞相比,ASCL2、PTPRO或DLL4敲低的CRC细胞通过内皮细胞迁移的能力显着降低。总之,这些结果表明,P1细胞可以通过其过表达配体DLL4与CAF和D内皮细胞上的NOTCH受体在原代CRC微环境中与CAF和D内皮细胞相互作用,这可能促进它们转移到卵巢(图6K)。
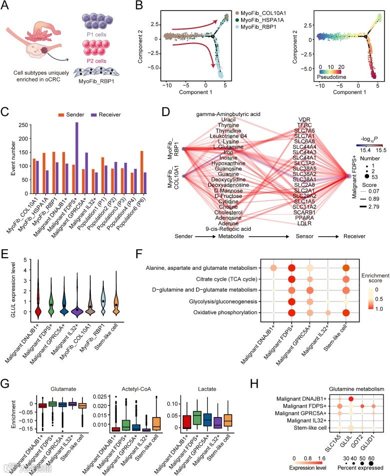
(六)卵巢CRC 转移代谢特征的表征
发现一些独特的细胞亚型,包括P1和P2细胞以及RBP1+肌成纤维细胞(MyoFib_RBP1)在oCRC微环境中富集,MyoFib_RBP1细胞仅出现在oCRC中(图7A)。使用 Monocle222 研究了三种肌成纤维细胞亚型之间的谱系关系,结果表明发育途径从 MyoFib_COL10A1 开始,到 MyoFib_RBP1 结束(图 7B)。然后,应用MEBOCOST检查肌成纤维细胞和恶性细胞之间的代谢物-传感器通讯,发现MyoFib_RBP1细胞在肌成纤维细胞中作为发送者具有最多的通讯(152个事件),FDPS +恶性细胞作为接收者具有最多的通讯(259个事件)在所有恶性上皮细胞中(图7C)。还发现,在MyoFib_RBP1细胞和FDPS+恶性细胞之间的所有代谢物-传感器伙伴中,L-谷氨酰胺及其转运蛋白的通讯分数明显高于其他蛋白(图7D)。与此一致,与MyoFib_COL10A1细胞相比,MyoFib_RBP1细胞编码将谷氨酸转化为谷氨酰胺的酶的 GLUL 表达显着升高。FDPS+恶性细胞中的GLUL RNA水平低于MyoFib_RBP1细胞,表明FDPS +恶性细胞产生谷氨酰胺的能力较低,需要外部供应(图7E)。对TCGA-COAD数据集的分析还显示,GLUL RNA水平与FDPS+恶性特征评分之间存在显著和负相关。此外,oCRC中的FDPS +恶性细胞显示出异常激活的氧化磷酸化,糖酵解,D-谷氨酰胺/D-谷氨酸代谢和TCA循环(图7F),如某些基因及其催化代谢物的表达水平增加所示。发现人CRC细胞中的GLUL mRNA水平及其培养基中的谷氨酰胺含量低于人卵巢成纤维细胞中的谷氨酰胺含量。然后,用从不含谷氨酰胺的人卵巢成纤维细胞培养中收集的培养基培养CRC细胞。培养的CRC细胞胞内谷氨酰胺分析表明,谷氨酰胺水平显著高于对照培养基培养的CRC细胞。此外,与对照培养基相比,卵巢成纤维细胞培养基显着促进CRC细胞增殖。然而,用谷氨酰胺转运蛋白ASCT2(SLC1A5)抑制剂V-9302处理CRC细胞,显著消除了卵巢成纤维细胞培养基和细胞内谷氨酰胺在CRC细胞中的促增殖作用。5种恶性细胞亚型的基因调控网络分析表明,HOXA13仅在卵巢定植的FDPS+恶性细胞中高表达。这些结果表明,oCRC中的FDPS+恶性细胞具有非常活跃的新陈代谢,肌成纤维细胞可以为这些癌细胞提供谷氨酰胺来进行谷氨酰胺代谢。
(七)TIGIT 是oCRC 免疫治疗的潜在靶点
对CD4 细胞进行了无监督聚类,并鉴定了9 种表达CD4 但不表达 CD8A 的亚型,这些细胞表达高水平的 CD40LG 或 FOXP3。还对CD8细胞进行了聚类,并鉴定了12种表达高CD8A但不表达CD4、CD40LG或FOXP3的亚型。根据CD4细胞的标记基因表达,将CD4细胞分为9个亚型,即幼稚样(SELL、TCF7、LEF1)、记忆(FOS、JUN、IL7R、CXCR4)、效应(GZMA、GZMB、IFNG、NKG7)、疲惫(PDCD1、CXCL13、CTLA4)和调节(FOXP3、IL2RA、IKZF2).发现,GZMA、GZMB、IFNG、PDCD1和CXCL13水平高的CD4_ALOX5AP亚型主要表现在原发性CRC和转移性CRC中,而FOXP3+调节性T细胞主要表现在原发性CRC和oCRC中,而不出现在lCRC中。鉴定了12 种CD8 细胞亚型,包括幼稚样细胞(SELL、TCF7、LEF1)、中央记忆(FOS、JUN、IL7R、CXCR4)、效应记忆(GZMK、EOMES)、应激反应(HSPA1A、HSPA1B)、效应(GZMA、GZMB、IFNG、NKG7)、疲惫(PDCD1、CXCL13、CTLA4)、MAIT(SLC4A10 和ZBTB16)、dg T 细胞(TRGC2、TRDC)和增殖(MKI67、STMN1)。热休克蛋白高表达的CD8细胞在oCRC中特异性富集。先前的研究表明,这种 CD8 细胞亚型与免疫检查点抑制剂治疗的不良预后有关。然后,计算配体-受体对的吸引力强度,以寻找可能介导卵巢转移相关CAF 和富含oCRC 的T 细胞相互作用的分子,发现THBS1-CD47、NECTIN2-TIGIT、MDK-NCL、LAMA4-CD44 和CXCL12-CXCR4 对显着富集。还发现,TIGIT在T细胞中的表达水平显著高于PDCD1(程序性细胞死亡蛋白1(PD-1)),相应的免疫检查点配体CD274(程序性死亡配体1(PD-L1))在肿瘤微环境中的癌细胞或成纤维细胞中几乎不表达,TIGIT免疫检查点配体NECTIN2在癌细胞和成纤维细胞中高表达.这些结果表明,PD-1/PD-L1 对可能不是oCRC 中的主要免疫检查点信号分子。相反,TIGIT-NECTIN2对可能是重要的免疫检查点分子。
总结
总而言之,本研究通过使用整合scRNA-seq、空间转录组学分析和功能测定,发现了一个以PTPRO 和ASCL2 为标记的干细胞样细胞簇是转移性的罪魁祸首,其亚群显示出进一步不同的肝脏或卵巢器官嗜性。在原发性CRC 中,转移的CRC 细胞通过NOTCH 信号通路与CAFs 和D 内皮细胞相互作用,以获得其转移的营养和能量,研究结果揭示了器官特异性CRC 转移的转移罪魁祸首。

