早!今天小编和大家分析一篇25年1月发表在Journal of Translational Medicine杂志二区IF=7.5的文章《Identification and validation of the important role of KIF11 in the development and progression of endometrial》。
PPI网络+机器学习双剑合璧!中国团队破译子宫内膜癌核心靶标KIF11
子宫内膜癌(Endometrial Cancer, EC)是全球女性第四大常见恶性肿瘤,其发病率和死亡率呈持续上升趋势。据预测,至2040年,EC将超过结直肠癌成为美国女性第三大常见癌症及第四大癌症死因。约10%–15%的患者确诊时已处于晚期,而晚期或复发患者的五年总生存率仅为17%,预后极差。已知EC风险因素包括生殖因素(如产次、初潮年龄)、肥胖、糖尿病、遗传易感性(如林奇综合征、Cowden综合征)等,这些研究虽为EC的防治提供了依据,但对其发病机制的理解仍不完善。近年来,转录组学分析揭示了EC的分子特征异质性,但不同研究因数据集和分析方法的差异,所报道的关键基因和通路存在不一致性。驱动蛋白家族成员11(Kinesin Family Member 11, KIF11)是调控有丝分裂纺锤体形成和染色体分离的关键分子,在多种恶性肿瘤(如胶质母细胞瘤、口腔癌)中高表达且与不良预后相关。然而,KIF11在EC中的表达模式、功能机制及临床意义尚未明确。本研究旨在通过生物信息学分析、机器学习筛选和体外实验验证,系统探究KIF11在EC发生发展中的作用,为EC的预后评估和靶向治疗提供新策略。
背景
子宫内膜癌(Endometrial Cancer, EC)是全球女性生殖系统发病率最高的恶性肿瘤之一,其死亡率近十年呈显著上升趋势。晚期患者五年生存率不足20%,而现有治疗手段对转移复发型EC疗效有限。尽管研究已明确肥胖、遗传突变(如林奇综合征)等风险因素,EC的分子驱动机制仍未完全阐明。近年来,多组学研究提示细胞周期失调是EC进展的核心特征,其中驱动蛋白家族成员KIF11作为调控有丝分裂纺锤体形成的关键因子,在胶质瘤、乳腺癌等癌种中被证实可促进恶性表型,但其在EC中的作用机制及临床价值尚未系统探索。本研究通过整合生物信息学、机器学习与实验验证,旨在揭示KIF11在EC发生发展中的生物学功能,为开发新型靶向策略提供理论依据。
方法:
本研究通过整合生物信息学分析、机器学习筛选及体外实验验证三大策略系统探究KIF11在EC中的作用。首先,从GEO数据库获取GSE17025数据集进行差异表达基因(DEGs)筛选。对DEGs进行GO功能注释与KEGG通路富集分析。进一步采用STRING数据库构建蛋白质互作(PPI)网络,筛选出25个候选枢纽基因。为精准锁定关键靶标,采用双机器学习算法交叉验证KIF11。利用TCGA-UCEC数据集分析KIF11表达与临床病理特征(分期、分级)及预后的相关性(Kaplan-Meier生存分析)。实验验证阶段,通过qPCR和免疫组化检测KIF11表达。
图1
结果:
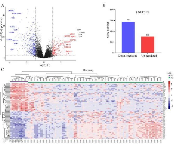
1、差异表达基因的鉴定
为了研究EC中的差异表达基因(DEGs),研究人员从GEO数据库下载了GSE17025的原始基因表达数据。经过数据预处理和清洗后,对数据集的表达矩阵进行了标准化。随后,共鉴定出877个差异表达基因,其中包括575个下调的差异表达基因和302个上调的差异表达基因(图2A, B)。按 |log2FC| 排序的前100个差异表达基因在热图中显示(图2C)。
图2
2、DEGs的GO和KEGG富集分析
研究人员获得了EC中的差异表达基因(DEGs),接下来旨在确定这些DEGs的主要生物学功能。因此,研究人员对这些已鉴定的DEGs进行了GO和KEGG富集分析。对DEGs的生物学过程(BP)、细胞组分(CC)和分子功能(MF)进行了GO分析。结果显示,这些DEGs主要参与含胶原的细胞外基质、纺锤体和有丝分裂纺锤体的组成(图3A)。这些DEGs主要参与与细胞分裂相关的生物学过程,例如染色体分离、细胞器分裂和核染色体分离(图3B)。此外,这些DEGs富集于重要的分子功能,如微管蛋白结合、RNA聚合酶II和DNA结合转录(图3C)。根据KEGG富集分析,这些DEGs在细胞周期、大肠杆菌感染和人T细胞白血病病毒1感染等通路中发挥重要作用(图3D)。
图3
3、DEGs的蛋白质-蛋白质相互作用(PPI)网络分析
为了筛选枢纽基因(hub genes),研究人员将差异表达基因(DEGs)输入STRING数据库进行蛋白质-蛋白质相互作用(PPI)网络构建,最终识别出162个节点和756个相互作用关系(图4A)。此外,研究人员还识别了具有最高MCODE得分的枢纽簇(hub cluster),该簇由25个基因组成(图4B)。值得注意的是,在这25个基因中,KIF11呈现出较高的连接度。
图4
4、枢纽基因KIF11的鉴定
基于通过枢纽簇筛选出的25个候选枢纽基因,研究人员采用LASSO回归和随机森林方法筛选与疾病进展相关的枢纽基因。如图5A-B所示,在10折交叉验证程序后,LASSO回归在模型中识别出6个与EC相关的枢纽基因。通过随机森林方法筛选出另外6个与EC相关的枢纽基因(图5C)。取交集后,最终确认了由LASSO回归算法和随机森林算法共享的3个枢纽基因(图5D)。在这3个基因中,KIF11呈现出最高的连接度,表明其可能在EC中扮演更重要的角色。因此,研究人员选择KIF11进行后续分析和实验验证。
图5
5、KIF11表达与临床特征的相关性分析
首先,研究人员利用TCGA数据库验证了KIF11在EC组织中高表达(图6A-B)。在EC患者中,KIF11的表达水平与组织学分级(histological grade)(图6C)、临床分期(clinical stage)(图6D)以及癌症状态(cancer status)(图6E)显著相关。基于TCGA数据,通过Kaplan-Meier(K-M)风险估计评估了KIF11高表达EC患者的预后。与KIF11低表达相比,KIF11高表达与较低的总生存率(poor overall survival)显著相关(图6F)。
图6
6、 KIF11在子宫内膜癌中表达升高
为了探究KIF11在子宫内膜癌(EC)组织中的表达模式,研究人员比较了5例正常组织和5例EC组织中KIF11的水平。首先,使用苏木精-伊红(HE)染色确认癌组织及癌旁组织的性质(图7A)。无论是在mRNA水平(图7B)还是蛋白水平(图7C),KIF11在癌组织中的表达均升高。在子宫内膜组织中,KIF11的亚细胞定位主要位于细胞质和细胞膜,呈棕黄色颗粒状。如图7所示,在各组患者样本中均检测到KIF11的表达,且子宫内膜癌组织中KIF11表达的阳性率(17.52% ± 2.6%)显著高于正常子宫内膜组织(2.16% ± 0.36%)。
图7
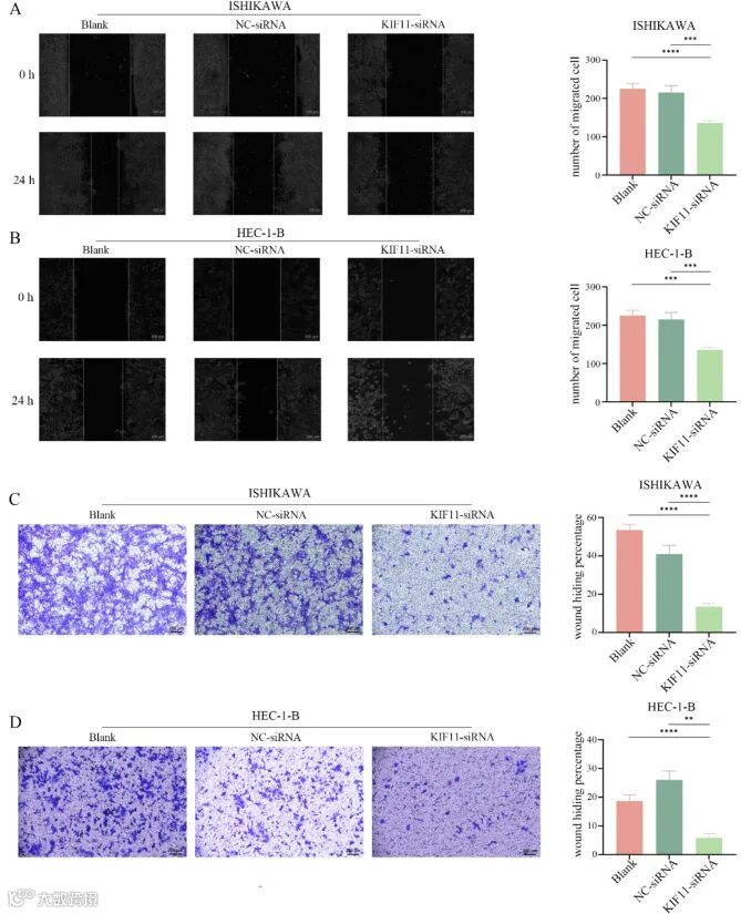
7、KIF11敲低在体外抑制子宫内膜癌细胞增殖、迁移和侵袭
为了验证KIF11对子宫内膜癌(EC)细胞功能的影响,研究人员将KIF11-siRNA转染进ISHIKAWA和HEC-1-B细胞系中,并分别采用RT-qPCR和Western blot方法在mRNA和蛋白水平验证敲低效率。结果显示,KIF11-siRNA组中KIF11的mRNA和蛋白表达水平均显著低于空白组和NC-siRNA组(图8A-F),这证明si-KIF11已成功转染子宫内膜癌细胞。MTT实验显示,与NC-siRNA组和空白组相比,KIF11-siRNA组中ISHIKAWA和HEC-1-B细胞的存活率显著降低(图8G)。划痕愈合实验(Scratch healing assay)和Transwell侵袭实验也表明,在KIF11被敲低后,子宫内膜癌细胞的迁移和侵袭能力受到抑制(图9A-D)。总之,这些数据表明KIF11促进子宫内膜癌细胞的增殖、迁移和侵袭。
图8
图9
8、KIF11敲低增加子宫内膜癌细胞凋亡
研究人员通过流式细胞术测定了在抑制或未抑制KIF11表达的情况下,子宫内膜癌细胞处于G0/G1期、S期和G2/M期的比例。在KIF11敲低后,ISHIKAWA(图10A)和HEC-1-B(图10B)细胞中处于G2/M期的细胞比例显著增加,这证明KIF11促进子宫内膜癌细胞向G2/M期转化。研究人员使用流式细胞术检测了在抑制或未抑制KIF11表达的情况下子宫内膜癌细胞的凋亡情况。结果显示,在KIF11被敲低后,ISHIKAWA(图10C)和HEC-1-B(图10D)细胞的凋亡率显著增加,这些结果证明KIF11抑制子宫内膜癌细胞的凋亡。
图10
研究小结
本研究综合运用生物信息学分析(GEO/TCGA数据库)、机器学习(LASSO回归与随机森林)及体外实验验证,首次系统阐明驱动蛋白KIF11在子宫内膜癌(EC)中的关键作用。研究发现:KIF11在EC组织中显著高表达(临床样本验证:阳性率17.52% vs正常组织2.16%),且与肿瘤高分级、晚期分期、低生存率显著相关(p < 0.05);功能上,KIF11敲除通过诱导G2/M期细胞周期阻滞并促进凋亡,显著抑制EC细胞的增殖、迁移及侵袭能力。结果表明,KIF11是EC进展的核心驱动因子,可作为潜在预后标志物及治疗靶点。

