子宫内膜癌是全球女性第四大常见癌症,其发病率和死亡率呈上升趋势,预计到 2040 年将超过结直肠癌,成为美国女性第三大常见癌症和第四大癌症死亡原因。将生物信息学方法与实验验证相结合为充分了解子宫内膜癌的分子机制提供了机会。
今天,我们要探究KIF11在子宫内膜癌发展中的机制的前沿研究:Identification and validation of the important role of KIF11 in the development and progression of endometrial cancer。该研究发表于2025年1月发表在Journal of Translational Medicine,影响因子超6分。
题目:鉴定和验证KIF11在子宫内膜癌发展中的重要作用
杂志:Journal of Translational Medicine
影响因子:6.1
Highlights
hub基因的锁定:明确KIF11为治疗EC的新型hub基因,为后续研究指明方向。
多维度方法联用:整合生物信息学、机器学习和多重实验验证等技术,全面揭示KIF11的高表达特征、促癌功能及潜在机制。
背景介绍
人驱动蛋白家族成员11(KIF11)在调节细胞周期中起着至关重要的作用,与各种癌症的肿瘤发生和进展有关,但其在子宫内膜癌(EC)中的作用尚不清楚。我们目前的研究通过生物信息学、机器学习和实验研究等方法探讨了KIF11在EC中的预后价值、生物学功能和靶向策略。
研究思路
该研究首先通过limma包分析来自GEO数据库的GSE17025数据集,以识别EC中的差异表达基因(DEG)。通过蛋白质-蛋白质相互作用(PPI)网络分析和机器学习进一步筛选DEGs的枢纽基因。使用来自TCGA数据库的临床数据分析枢纽基因KIF11在EC中的作用。随后在临床样本中验证了EC中KIF11的表达。体外实验用于评估KIF11对子宫内膜癌细胞增殖、迁移、凋亡和细胞周期等生物学功能的影响。
研究结果
1 DEGs的鉴定
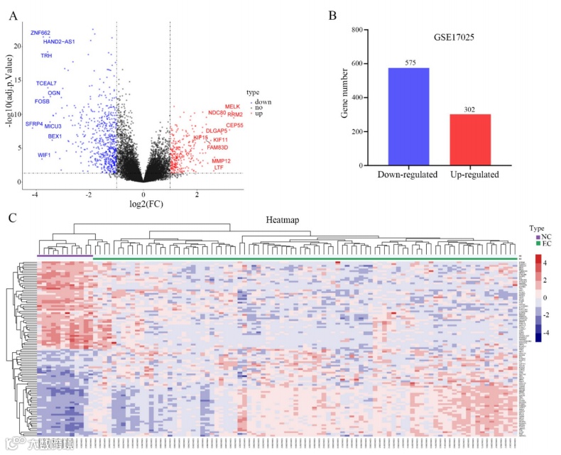
为了研究子宫内膜癌中的DEGs,从GEO数据库下载了GSE17025的原始基因表达数据。在数据预处理和清理之后,对数据集的表达式矩阵进行了归一化。归一化的影响通过箱线图和PCA图显示。随后共鉴定出877个DEGs,其中575个下调的DEGs,302个上调的DEGs。并按logFC|排序的前100个DEGs在热图中进行展示。
2. DEGs的GO和KEGG富集分析
对这些鉴定出的DEGs进行了GO和KEGG富集分析。GO分析针对DEGs的生物学过程(BP)、细胞组分(CC)和分子功能(MF)展开。结果显示,这些DEGs主要参与含胶原的细胞外基质、纺锤体和有丝分裂纺锤体的组成。在生物学过程层面,这些DEGs主要涉及与细胞分裂相关的过程,如染色体分离、细胞器分裂和核染色体分离。此外,它们在分子功能上显著富集于微管蛋白结合、RNA聚合酶II以及DNA结合转录等功能。KEGG 富集分析表明,这些 DEGs在细胞周期、大肠杆菌感染和T细胞白血病病毒1感染通路中具有重要作用。
3 DEGs的PPI网络分析
为筛选枢纽基因,我们将DEGs导入STRING数据库进行蛋白质互作网络构建,最终鉴定出162个节点和756对相互作用。此外,我们通过MCODE算法识别出评分最高的hub模块,该模块包含25个基因。值得注意的是,在这25个基因中,KIF11表现出高连接度(degree)和高LogFC值。
4 hub基因KIF11的鉴定
基于hub模块筛选出的25个候选hub基因,采用LASSO回归和随机森林方法进一步筛选与疾病进展相关的hub基因。通过10折交叉验证流程,LASSO回归模型识别出6个EC相关hub基因。利用随机森林方法筛选出另外6个与EC相关的hub基因。通过取交集,最终确定LASSO回归算法与随机森林算法共有的3个hub基因。在这3个基因中,KIF11的连接度(degree)和LogFC值最高,可能在子宫内膜癌中发挥更重要的作用。因此,最终选择KIF11进行后续分析和实验验证。
5 KIF11表达与临床特征的相关性
首先,利用TCGA数据库验证了KIF11在子宫内膜癌组织中高表达。KIF11在子宫内膜癌患者中的表达水平与组织学分级、临床分期及肿瘤状态显著相关。基于TCGA数据,通过Kaplan-Meier风险评估分析显示,KIF11高表达患者的总生存期较KIF11低表达患者更差,差异具有显著统计学意义。
6 KIF11在子宫内膜癌中表达升高
为探究KIF11在EC组织中的表达模式,比较了5例正常组织和5例EC组织中KIF11的水平。首先,通过HE染色确认癌组织及癌旁组织的特性。结果显示KIF11在癌组织中的mRNA和蛋白水平均升高。在内膜组织中,KIF11的亚细胞定位主要分布于细胞质和细胞膜,呈棕黄色颗粒状。各患者样本均检测到KIF11表达,且子宫内膜癌组织中KIF11的阳性率(17.52% ± 2.6%)显著高于正常子宫内膜组织(2.16% ± 0.36%)。
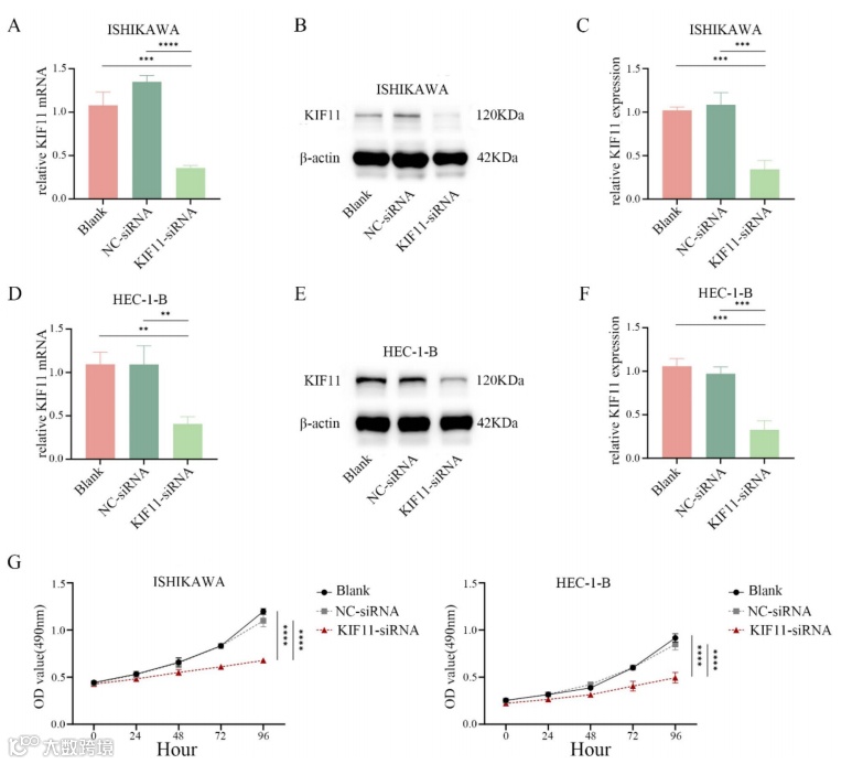
7 KIF11基因敲低在体外抑制子宫内膜癌细胞的增殖、迁移和侵袭
为验证KIF11对EC细胞功能的影响,我们将KIF11-siRNA转染和HEC-1-B细胞系,并分别通过RT-qPCR和Western blot方法在mRNA和蛋白水平验证敲低效率。结果显示,KIF11-siRNA组中KIF11的mRNA和蛋白表达水平显著低于空白组和NC-siRNA组,证明 si-KIF11成功转染至EC细胞。MTT实验表明,KIF11-siRNA 组中ISHIKAWA和HEC-1-B细胞的存活率显著低于NC-siRNA组和空白组。划痕愈合实验和Transwell侵袭实验也显示,KIF11敲低后EC细胞的迁移和侵袭能力受到抑制。综上,这些数据表明KIF11可促进EC细胞的增殖、迁移和侵袭。
8 KIF11基因敲低增加子宫内膜癌细胞凋亡
通过流式细胞术检测抑制或未抑制KIF11表达的子宫内膜癌细胞在G0/G1期、S期和G2/M期的比例。结果显示,KIF11敲低后,ISHIKAWA细胞和HEC-1-B细胞中G2/M期细胞比例显著增加,证明KIF11可促进EC细胞的G2/M期转换。进一步利用流式细胞术检测抑制或未抑制KIF11表达的子宫内膜癌细胞凋亡情况。结果表明,KIF11敲低后,ISHIKAWA细胞和HEC-1-B细胞的凋亡率显著升高,说明KIF11可抑制子宫内膜癌细胞的凋亡。
研究小结
本研究表明KIF11在子宫内膜癌中呈上调表达,且与不良预后密切相关,是子宫内膜癌发生发展的重要驱动因素之一。此外,KIF11对子宫内膜癌细胞的生物学功能具有显著影响,可促进肿瘤细胞的增殖、迁移和侵袭。值得注意的是,我们发现敲低KIF11能够使肿瘤细胞停滞于G2/M期并诱导细胞凋亡,提示KIF11可能成为子宫内膜癌的潜在治疗靶点。

