今天小编要和大家分享的这篇文章是2025年7月发表在《Phytomedicine》(IF:5.340)期刊上的文章《Predicting the molecular mechanism of ginger targeting PRMT1/BTG2 axis to inhibit gastric cancer based on WGCNA and machine algorithms》。以下是这篇文章的主要亮点,一起跟着小编来看一下叭~
亮点一:研究方法的创新性—该研究整合“高通量数据挖掘+算法验证”的策略挖掘与胃癌表型相关的核心模块及关键基因,精准锁定PRMT1/BTG2轴;进一步高效筛选生姜中可能作用于该轴的活性成分,提升了靶点预测的准确性和可靠性。这种克服了传统实验筛选的局限性,为天然药物的分子机制研究提供了高效、系统的方法论参考。
亮点二:研究内容的实用性—该研究聚焦生姜靶向PRMT1/BTG2轴抑制胃癌的分子机制,其核心创新在于将传统药用植物(生姜)与特定分子轴(PRMT1/BTG2)关联,为胃癌的天然药物干预提供了新视角。PRMT1作为蛋白质精氨酸甲基转移酶家族成员,在肿瘤发生中起关键作用,而BTG2是重要的抑癌基因,二者构成的调控轴可能参与胃癌的增殖、侵袭等过程。通过解析生姜活性成分如何调控这一轴系,研究不仅揭示了天然产物的潜在抗癌机制,还为胃癌治疗的靶点发现和药物开发提供了理论依据,实现了传统医学与现代分子生物学的跨领域结合。
背景介绍
胃癌(GC)是全球第五大常见癌症,也是第四大癌症相关死亡原因。在与癌症的斗争中,我们主要依赖的治疗方法包括手术切除肿瘤、放疗和化疗以杀灭癌细胞,以及分子靶向治疗、免疫治疗、干细胞移植和精准医疗等新兴技术。癌症的发生和发展是一个复杂的过程,涉及细胞异常增殖、凋亡调控异常、代谢失衡以及癌细胞逃避免疫系统监视等。由于不同类型的恶性肿瘤侵犯不同的器官和组织,它们对治疗的反应存在显著差异。因此,根除大多数恶性肿瘤仍是一项全球性的长期挑战。在肿瘤学研究领域,利用癌症基因组图谱(TCGA)等大数据公共平台获取基因表达数据、分析基因表达差异并筛选出疾病相关基因,将有助于推动精准诊断、靶向治疗和免疫检查点阻断治疗的发展。这些科学进展不仅有望提高癌症患者的生存率,也为全球癌症防控带来了新的希望。
生姜是一种传统中药材,因其优异的药理作用和无毒性而广受青睐。在中医理论中,生姜性辛温,具有发散风寒、温胃止呕的功效。现代医学认为生姜对消化系统有益,其护胃功能已得到多篇论文的证实。有研究表明,生姜提取物可通过减轻氧化应激和炎症反应发挥抗胃溃疡作用。不仅如此,生姜还展现出优异的抗肿瘤活性,如一项研究表明,生姜通过抑制细胞生长和诱导凋亡,对肝细胞癌具有重要的预防作用。生姜提取物还被开发为强效抗癌剂,可通过氧化应激、凋亡和DNA损伤等途径抑制乳腺癌细胞增殖。
在本研究中,我们首先采用网络药理学方法,初步揭示生姜在对抗胃癌方面可能的作用靶点。随后,我们应用WGCNA技术,结合三组先进的机器算法,对这些初步确定的靶点进行深入筛选。为了验证靶点的临床相关性,我们进行了详尽的分析,这可能是研究生姜治疗胃癌作用机制的关键,为我们提供了新的视角和研究方向。通过利用生物信息学数据库,我们进一步探究了这些核心靶点的上游转录因子以及潜在的下游蛋白。此外,我们运用分子对接技术模拟了这两种蛋白之间的相互作用。尽管从本质上讲具有预测性,但这种整合的工作流程不仅提出了生姜抗癌特性的机制框架,还为未来的药物开发和临床转化勾勒出了可验证的假设,如图1所示。
图1 图形摘要。
主要研究结果
1、生姜与胃癌靶点的筛选
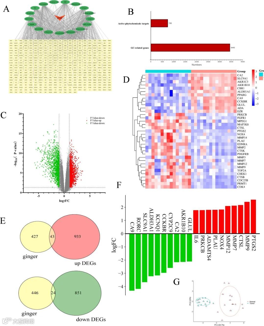
基于TCMSP数据库,根据药物相似度(DL)值≥0.10、口服生物利用度(OB)值≥30%的标准筛选活性成分,随后结合药代动力学特性和药物相似性进一步筛选,最终获得17种活性成分。将这些成分导入Swiss Target Prediction数据库或SEA数据库进行靶点预测,得到476个药物靶点。我们使用Cytoscape 软件构建了活性成分-靶点网络图(图2A),其中黄色代表靶点,绿色代表药物成分,红色代表药物。
图2 生姜活性成分靶点与胃癌差异表达基因。A生姜活性成分-靶点网络图;B胃癌基因与生姜活性成分基因的数量图;C GSE118916数据集的差异表达基因火山图;D热图;E胃癌上调及下调基因与生姜靶点的交集;F交集靶点中上调和下调最显著的前8个基因的LogFC值;G主成分分析。
2、胃癌靶点的筛选
从GeneCard、OMIM和DisGeNET数据库中获取了3445个胃癌疾病靶点,并绘制了药物-疾病靶点柱状图(图2B)。为进行后续分析,我们从GEO数据库中选取了GSE118916数据集。通过分析,我们在正常组织与胃癌组织之间共鉴定出1850个差异基因,其中包括975个上调基因和875个下调基因。为直观呈现这些结果,我们绘制了差异基因的火山图(图2C),图中红色代表上调基因,绿色代表下调基因,灰色代表无显著差异表达的基因。进一步分析中,我们通过聚类热图展示了上调和下调的差异基因(图2D)。在该热图中,样本中表达水平升高的基因以红色显示(显著上调),表达水平降低的基因以绿色显示(下调)。此外,我们通过维恩图分析对比了上调基因、下调基因与生姜的预测靶点,鉴定出43个上调基因和24个下调基因(图2E)。最后,我们以柱状图形式可视化了这些上调和下调基因(图2F),清晰呈现了本研究中观察到的基因表达变化。通过主成分分析(PCA)发现,所选样本的成分聚集性较好、交叉较少,表明这些靶点的样本代表性较强(图2G)。
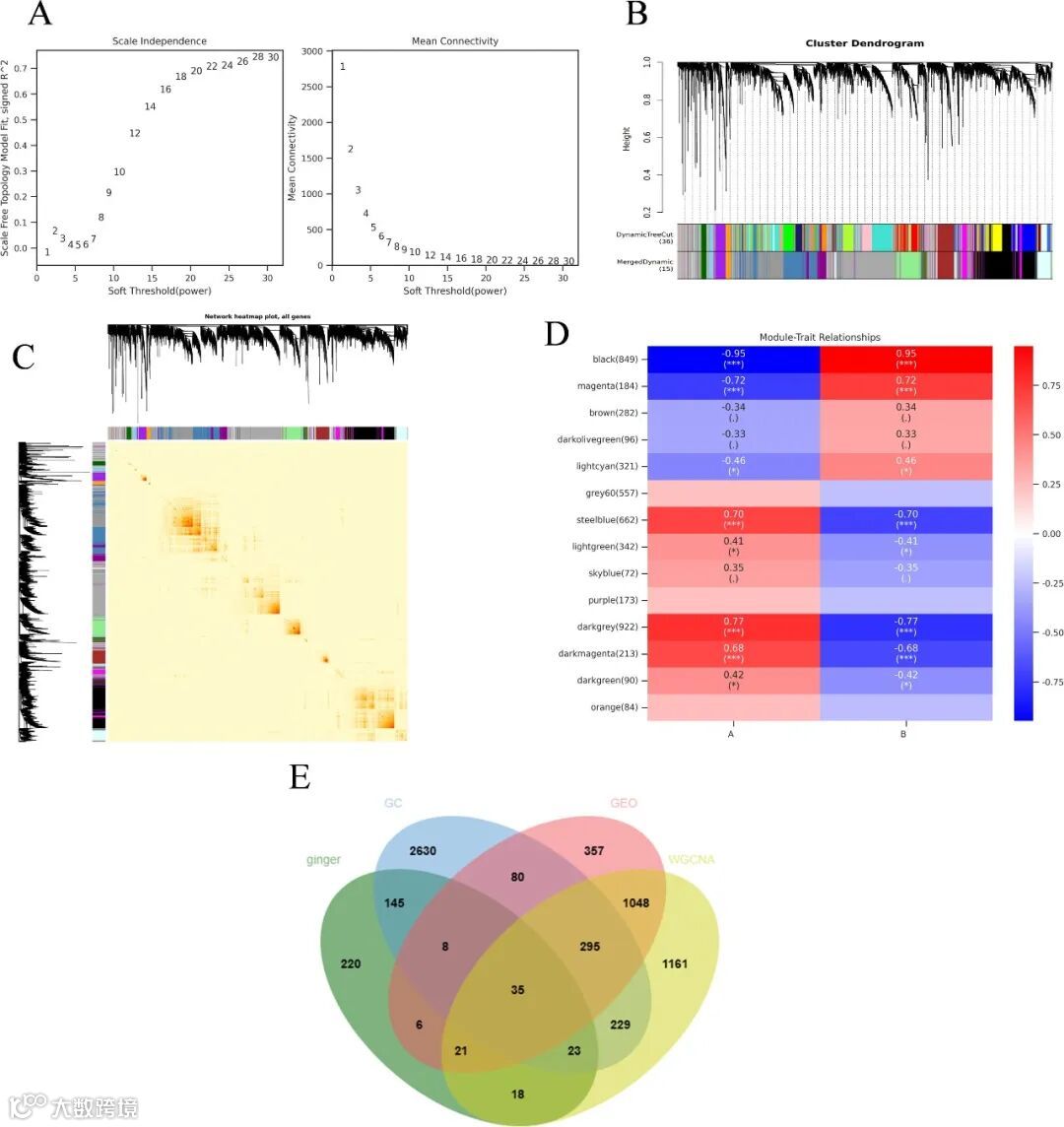
3、WGCNA模块靶点的筛选
在WGCNA分析结果中,图3A左侧展示了不同幂值对应的相关系数,右侧则呈现了基于相同幂值构建的网络的平均连接度。结果显示,当幂值设为28时,网络的相关系数和平均连接度均达到最高水平。因此,选择28作为后续模块构建的幂值。利用所选幂值构建加权共表达网络模型,将5422个基因划分为15个不同模块,结果以基因聚类树状图呈现(图3B)。图上方为基因聚类树,下方为基因在各模块中的分布情况。相同颜色表示属于同一模块,“Dynamic Tree Cut”标注的颜色代表通过dynamicTreeCut方法识别的模块。由于部分模块之间存在相关性,相关模块被合并为单个模块,即“Dynamic”下方标注的“Merged module”(合并模块)。同时,还获得了所有基因聚类的热图(图3C)。采用皮尔逊相关算法计算模块特征基因与表型的相关系数及p值,结果显示黑色、品红色、钢蓝色、深灰色和深品红色这5个模块的p值最显著,合并去重后共得到2830个基因(图3D)。图中纵轴代表各个模块,横轴代表各个表型,结果呈现了模块与表型之间的相关性,红色表示正相关,绿色表示负相关。通过取生姜靶点基因、胃癌靶点基因、GEO差异基因及WGCNA所得靶点基因这四者的交集,获得了35个交叉基因(图3E)。
图3 WGCNA分析与交叉基因筛选。A左侧图示显示与不同幂值相关的相关系数,右侧图示代表基于这些不同幂值构建的网络内的平均连接度;B图的上半部分展示基于加权相关系数建立的dissTOM矩阵得出的基因聚类树;下半部分详细呈现基因在各模块中的分布,相同颜色表示同一模块;C所有基因聚类的热图;D纵轴表示不同模块,横轴表示各表型。结果展示了模块与表型之间的相关性,红色表示正相关,绿色表示负相关;E生姜与胃癌靶点的交集图。绿色和蓝色分别代表生姜和胃癌,红色和黄色分别代表GEO数据集和WGCNA。
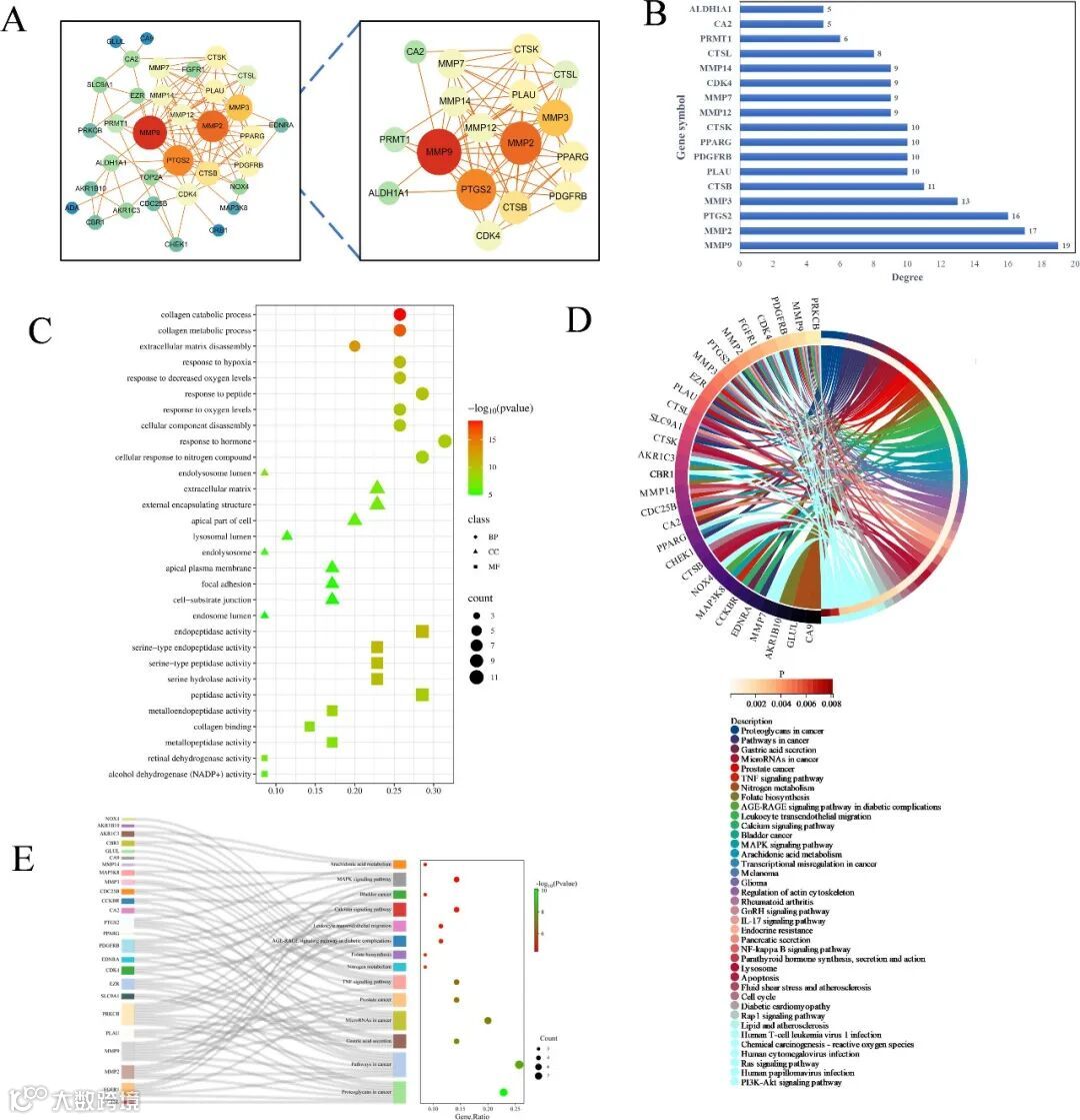
4、蛋白质相互作用(PPI)网络筛选靶点及富集分析
在Cytoscape软件中构建PPI网络,并基于中位数进一步筛选靶点。如图4A所示,圆圈越大、颜色越红,代表该靶点的特征值越高。图4B列出了经中位数筛选后各靶点的连接度值。GO富集分析结果显示,生姜治疗胃癌涉及的生物学过程包括胶原分解过程、胶原代谢过程等(图4C)。KEGG富集分析结果如图4D所示,图4E列出了排名前15的KEGG通路,其中癌症中的蛋白聚糖通路、癌症通路、胃酸分泌通路等最为显著。
图4蛋白质相互作用(PPI)网络与富集分析。A PPI网络图。圆圈越大、颜色越深,代表连接度值越高;B根据中位数筛选出的17个蛋白的连接度值;C GO富集分析气泡图。其中圆形、三角形和正方形分别代表生物学过程(BP)、细胞组分(CC)和分子功能(MF);D KEGG富集分析的环形弦图;E排名靠前的KEGG通路桑基图。
5、筛选核心靶点
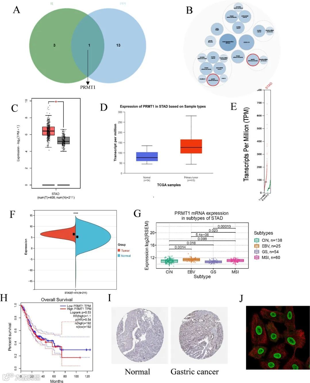
通过LASSO、SVM和随机森林三种算法获得的基因分别为9个、11个和4个(图5A、B、C、D、E),取三者的交集得到4个核心靶点,分别是PRMT1、CDK4、CDC25B和CA9(图5F)。为进一步精准筛选核心基因(hub genes),我们将算法得到的基因与PPI筛选出的基因取交集,获得1个最终核心基因——PRMT1(图6A)。
图5 筛选核心基因。A-E核心基因(hub gene)预测。其中A和B为Lasso算法的结果,C和D为支持向量机(SVM)算法的结果,E为随机森林(Random forest)算法的结果;F三种算法的交集结果。绿色代表SVM算法的结果,蓝色代表LASSO算法的结果,红色代表随机森林算法的结果。
图6 最终核心基因的临床相关性分析。A获得最终核心基因的维恩图。绿色代表算法的结果,蓝色代表蛋白质相互作用(PPI)的结果;B PRMT1相关疾病的环形图,其中我们关注的胃癌用红色圈出。C、D PRMT1蛋白在胃癌组织与正常组织中的表达水平;E PRMT1的基因拷贝数表达水平;F PRMT1 mRNA在胃癌组织与正常组织中的表达水平;G PRMT1在胃癌各分子亚型中的表达水平;H PRMT1在胃癌中的生存曲线;I PRMT1在正常胃组织和胃腺癌组织中的免疫组织化学结果;J PRMT1在胃癌组织中的荧光定位。
6、临床相关性及预后分析
通过Open Target分析探究与PRMT1相关的疾病,结果显示PRMT1与胃癌存在显著相关性(图6B)。为进一步明确二者关系,我们检测了关键基因在胃癌组织和正常组织中的蛋白表达水平,发现PRMT1在胃癌组织中表达显著升高,且差异具有统计学意义(p<0.01)(图6C)。TCGA 数据库的数据也证实了这一趋势(图6D)。在基因拷贝数表达方面,PRMT1在胃癌样本中的水平同样高于正常胃组织(图6E)。此外,全面的mRNA表达分析证实,PRMT1在胃癌组中呈显著高表达(图6F)。胃癌可分为四种分子亚型,即EB病毒阳性型(EBV)、微卫星稳定型(MSI)、基因组稳定型(GS)和染色体不稳定型(CIN),每种亚型均与患者的预后生存结局密切相关——其中EBV亚型预后最佳,其次是MSI和CIN亚型,而GS组预后最差。我们对PRMT1在这些分子亚型中的表达分析显示,其在EBV亚型中表达尤其升高,这进一步支持了“PRMT1高表达与预后改善相关”的观点(图6G)。然而,需要注意的是,PRMT1对胃癌患者的总生存率未显示出统计学上的显著影响(图6H)。
基因表达在转录和翻译阶段可能存在差异,因此有必要对PRMT1蛋白表达进行更深入的研究。免疫组织化学分析展示了最终核心基因蛋白在正常组织和胃腺癌组织中的分布(图6I),其中高亮的黄色区域表示蛋白表达升高的区域。这些结果与临床相关性研究结果一致,表明PRMT1表达与胃癌病理之间存在密切联系。此外,我们绘制了PRMT1在胃癌组织中的荧光定位(图6J),其中绿色代表最终核心基因的定位,蓝色突出显示细胞核,红色表示微管结构。这一可视化结果为理解PRMT1在胃癌中的作用提供了更多信息。
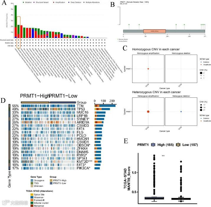
7、PRMT1突变对胃癌的影响分析
肿瘤发生以基因组改变为特征,基因突变会促进肿瘤生长,因此我们开展了基因突变相关分析。图7A显示,PRMT1在胃癌中存在较高的突变概率。我们分析了PRMT1在基因组水平是否发生单核苷酸变异(SNV)和拷贝数变异(CNV),发现PRMT1的突变类型以“错义突变(Missense Mutation)”为主(图7B);而CNV突变由基因组重排引起,包括杂合突变和纯合突变,这类突变会诱发更严重的疾病。气泡图中,红色和蓝色分别代表扩增和缺失,气泡大小与突变频率成正比,结果显示PRMT1的突变形式以扩增为主,既包括杂合突变也包括纯合突变(图7C)。在驱动基因与PRMT1的突变关联分析中,发现PRMT1的高表达会促进TP53、ARID1A等原癌基因的表达(图7D)。针对胃癌中微卫星不稳定(MSI)与核心基因的相关性分析(MSI会影响临床结局和患者预后)显示,PRMT1与MSI呈正相关,即PRMT1表达越低,MSI发生越少(图7E)。
图7 PRMT1突变对胃癌的影响。A PRMT1在多种癌症中的突变类型。橙色方框内为其在胃癌中的突变类型;B PRMT1的单核苷酸变异(SNV)突变位点及类型。圆圈颜色代表突变类型,线条长度代表突变频率;C PRMT1的杂合及纯合拷贝数变异(CNV)突变气泡图。气泡越大,代表突变比例越高;D驱动基因与PRMT1的突变关联分析图;E PRMT1的微卫星不稳定(MSI)表达水平箱线图。
8、PRMT1参与表观遗传调控及损伤基因修复的分析
我们分析了核心基因与甲基化的相关性。在甲基化图谱分析中,由于样本量不足,结果无统计学意义,故未进行深入分析(图8A)。针对甲基化水平与细胞毒性T淋巴细胞(CTL)标志物的相关性分析显示,PRMT1的甲基化水平与两种CTL均呈显著正相关(图8B)。PRMT1高甲基化与低甲基化亚组的生存曲线结果显示,PRMT1 低甲基化亚组早期生存率高于高甲基化亚组,但无统计学意义(图8C)。基因突变通常与胃癌的发生发展密不可分,但体内存在多种基因修复系统(包括同源重组修复(HRR)和错配修复(MMR)系统)决定基因组的稳定性,因此有必要分析PRMT1突变与这些修复系统的相关性。结果显示,PRMT1和MET大多与HRR及MMR修复系统呈显著正相关(图8D、E)。
图8 PRMT1参与表观遗传调控及损伤基因修复。A PRMT1甲基化表达水平图谱,其中蓝色代表正常组,红色代表肿瘤组;B PRMT1甲基化水平与细胞毒性T淋巴细胞(CTL)标志物的关系分析图;C PRMT1高甲基化与低甲基化亚组的生存曲线;D-E PRMT1与同源重组修复(HRR)、错配修复(MMR)系统相关性热图。红色代表正相关,绿色代表负相关;方框大小表示相关性强度,方框越大,相关性越强。
9、免疫浸润的关系分析
肿瘤微环境中免疫细胞和基质细胞的组成对预后起着关键作用,这凸显了其在多种肿瘤诊断和预后评估中的重要性。在本研究中,我们通过计算相关系数进行多维度关系分析,具体考察了PRMT1与基质评分(StromalScore)、免疫评分(ImmuneScore)及ESTIMATE评分的相关性。结果显示,PRMT1与这三种评分均呈显著正相关(图9A)。此外,图9B的数据表明,这些变量之间总体呈正相关,但PRMT1与免疫检查点的关系除外。
为评估PRMT1在不同免疫细胞类型中的表达,我们研究了PRMT1与巨噬细胞、单核细胞、肿瘤相关成纤维细胞及CD8⁺T细胞的相关性。结果显示,PRMT1的表达与所有这些免疫细胞类型均呈强正相关(图9C)。这表明PRMT1可能在调控肿瘤内免疫环境(尤其是特定免疫细胞群体的活性及相互作用)中发挥重要作用。
图9 PRMT1与免疫浸润的关系。A PRMT1与基质评分(StromalScore)、免疫评分(ImmuneScore)、ESTIMATE 评分的相关性散点图;B PRMT1与免疫检查点的相关性热图;C PRMT1与巨噬细胞、内皮细胞、肿瘤相关成纤维细胞及CD8⁺T细胞浸润的相关性分析图。
10、分子对接分析
为有效识别生姜治疗胃癌所需的关键活性成分及特定分子靶点,我们构建了一幅网络图,将生姜中的活性成分与PRMT1紧密关联(图10A)。我们将这些活性成分分别与PRMT1进行分子对接,可视化结果如图10B-D所示。对接后,基于结合能评估结合活性,并生成了活性成分与PRMT1结合能的三线表(表1)。结果显示,PRMT1均能与生姜的活性成分良好对接。
图10 PRMT1与生姜活性成分的分子对接。A PPI网络中PRMT1对应的生姜活性成分。橙色圆圈代表PRMT1,蓝色菱形代表与PRMT1对应的生姜活性成分,二者通过红线连接;B、C、D分别代表PRMT1与6-姜酚、6-甲基姜二乙酸酯2、6-姜烯酚的分子对接可视化结果。
表1 PRMT1和活性成分的结合能。
11、PRMT1上游转录因子的筛选
对从6个数据库中获取的上游转录因子进行交集分析,结果显示存在2个共同的交集转录因子,即EGR1和CERB1(图11A)。将PRMT1分别与EGR1和CERB1进行分子对接,结果如表2所示。数据显示,PRMT1与EGR1的结合能为- 12.78±0.89 kcal/mol,结合效果较好(可视化结果见图11B);而PRMT1与CERB1的结合能为-1.48±1.20 kcal/mol,结合效果较差。因此,选择EGR1作为PRMT1的上游转录因子。
图11 上游转录因子与下游蛋白的筛选。A利用6个数据库筛选上游转录因子的结果。B PRMT1与EGR1的分子对接可视化图;C、D、E分别代表通过Hitpredict、STRING和GeneMANI数据库筛选下游蛋白的结果;F三个数据库中蛋白的交集;G PRMT1与BTG2的分子对接可视化图。
表2 PRMT1和上游转录因子的对接结合能。
12、PRMT1下游蛋白的筛选
通过数据库预测PRMT1对应的下游信号蛋白(图11C、D、E),取交集后得到1个下游信号蛋白——BTG2(图11F)。将PRMT1与BTG2进行分子对接,结果显示二者结合能为-13.35±0.55 kcal/mol,结合效果良好(表3、图11G)。基于上述信息,我们推测PRMT1-BTG2可能是生姜治疗胃癌的信号轴。
表3 PRMT1和下游蛋白质分子的对接结合能。
13、生姜提取物化学成分的鉴定结果
在生姜正负离子的基峰色谱图(BPC)中,对丰度较高的色谱峰进行峰形确认并分别核查二级谱图,随后在正负离子色谱图中按数值顺序依次标记色谱峰序号(图12)。本项目共标记出31个中药特征色谱峰,对应的已鉴定化合物信息如表4所示。其中,6-姜酚、6-姜烯酚和二氢辣椒素与网络药理学分析所得结果一致。此外,尽管亚麻酸、β-石竹烯氧化物等部分化合物的响应强度相对较低,但仍被检测到,这可能与其天然含量较低或在提取过程中发生降解有关。所有化学成分的鉴定结果详见补充材料1。
图12 生姜的基峰色谱图。A生姜正离子模式下基峰色谱图(BPC)的色谱峰;B生姜负离子模式下基峰色谱图(BPC)的色谱峰。
表4 生姜提取物的化学成分鉴定结果。
总结
本项研究通过网络药理学、WGCNA及机器学习算法的综合证据,提出PRMT1可能是介导生姜抗胃癌作用的治疗性生物标志物。我们的预测模型揭示了一种此前未被认知的机制,即生姜来源的植物化学物质可能通过调控PRMT1/BTG2调控轴来抑制胃癌发生。尽管这一相互作用的确切化学计量关系和时空动态仍有待阐明,但这些发现共同表明,PRMT1或可作为饮食化合物靶向的表观遗传开关。值得注意的是,本文提出的“生姜-PRMT1-BTG2”级联假说尚需严格验证,因为目前的证据(来自分子对接模拟和转录组相关性分析)主要建立了关联性而非因果关系。尽管如此,这一预测为后续实验探究生姜多方面的抗癌药理学提供了一个经过优先级排序的研究路线图。

