研究亮点:
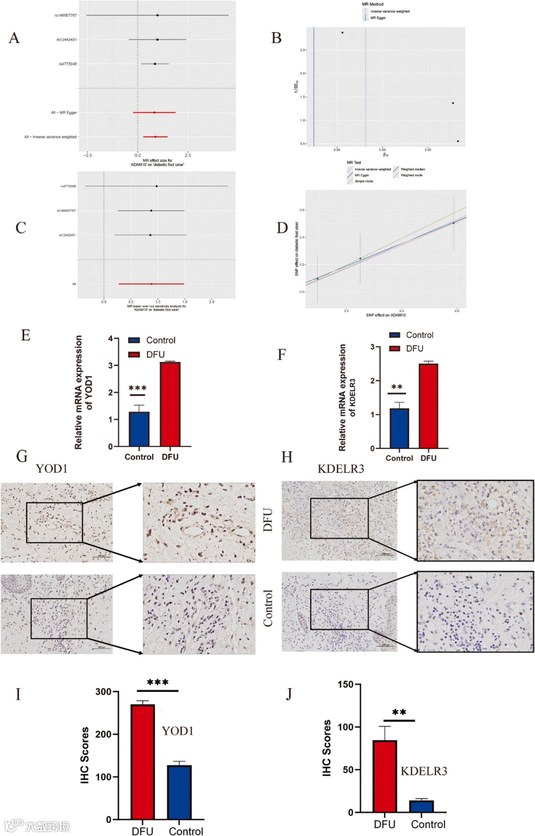
该研究聚焦糖尿病足溃疡(DFU)的内质网应激(ERS)机制,通过整合多组学分析与实验验证,揭示关键突破。采用WGCNA、LASSO、SVM和随机森林等多方法筛选,鉴定出NCCRP1、KDELR3、BOK、YOD1 4个ERS相关特征蛋白,其中KDELR3和YOD1在训练集和验证集中均表现出强诊断性能(AUC值分别达0.819/0.875和0.889/0.856)。孟德尔随机化证实BOK与DFU存在因果关联,单细胞测序揭示KDELR3和YOD1在软骨细胞、角质形成细胞等中的特异性高表达及与炎症的关联。分子对接显示甲硝唑与4个蛋白结合良好,体外实验验证其可下调相关基因表达。该研究为DFU的诊断标志物开发和靶向ERS的治疗策略提供了多维度证据。
Highlights
1、鉴定出关键内质网应激(ERS)相关蛋白标志物:通过WGCNA 和LASSO、SVM、随机森林等机器学习算法,筛选出NCCRP1、KDELR3、BOK、YOD1 4 个特征蛋白,其中KDELR3 和YOD1 在训练集和验证集中均表现出显著诊断价值,AUC 值分别达0.819/0.875 和0.889/0.856。
2、揭示因果关联与细胞特异性机制:孟德尔随机化分析证实 BOK 与DFU 发病存在因果关系;单细胞测序显示KDELR3 和YOD1 分别在软骨细胞、角质形成细胞等中高表达,且与炎症反应密切相关,参与调控免疫微环境。
3、发现潜在治疗药物:分子对接显示甲硝唑与4个关键蛋白结合能均<-5.0 kcal/mol,体外实验验证其可下调KDELR3、YOD1 和BOK 的表达,为DFU 靶向ERS 的治疗提供了候选药物。
背景介绍
糖尿病足溃疡(DFU)是糖尿病最严重的并发症之一,全球数百万患者受其影响,与高感染率、截肢率和死亡率密切相关。其核心病理机制为慢性高血糖诱发周围神经病变、血管损伤及组织修复障碍,导致慢性难愈性伤口。尽管伤口护理、减压、感染控制等治疗策略已广泛应用,但临床结局仍不理想,复发率较高。内质网(ER)在蛋白质合成、脂质代谢和钙稳态中起关键作用,为蛋白质折叠提供适宜环境。高血糖等条件会破坏细胞稳态,导致未折叠或错误折叠蛋白积累,引发内质网应激(ERS)并激活未折叠蛋白反应(UPR)。在DFU 中,高血糖诱导的ERS 通过损害蛋白折叠和激活炎症通路加剧疾病进展。研究显示重度DFU 患者ERS 标志物升高,与miR-146a 下调及炎症基因激活相关,且FOXM1-TRIM72-AMPKα 信号轴紊乱会加重ERS 并阻碍愈合。因此,研究ERS 相关基因对DFU 新型生物标志物和治疗策略的发现至关重要。
主要研究结果
3.1 糖尿病足溃疡相关差异表达基因的鉴定与分析
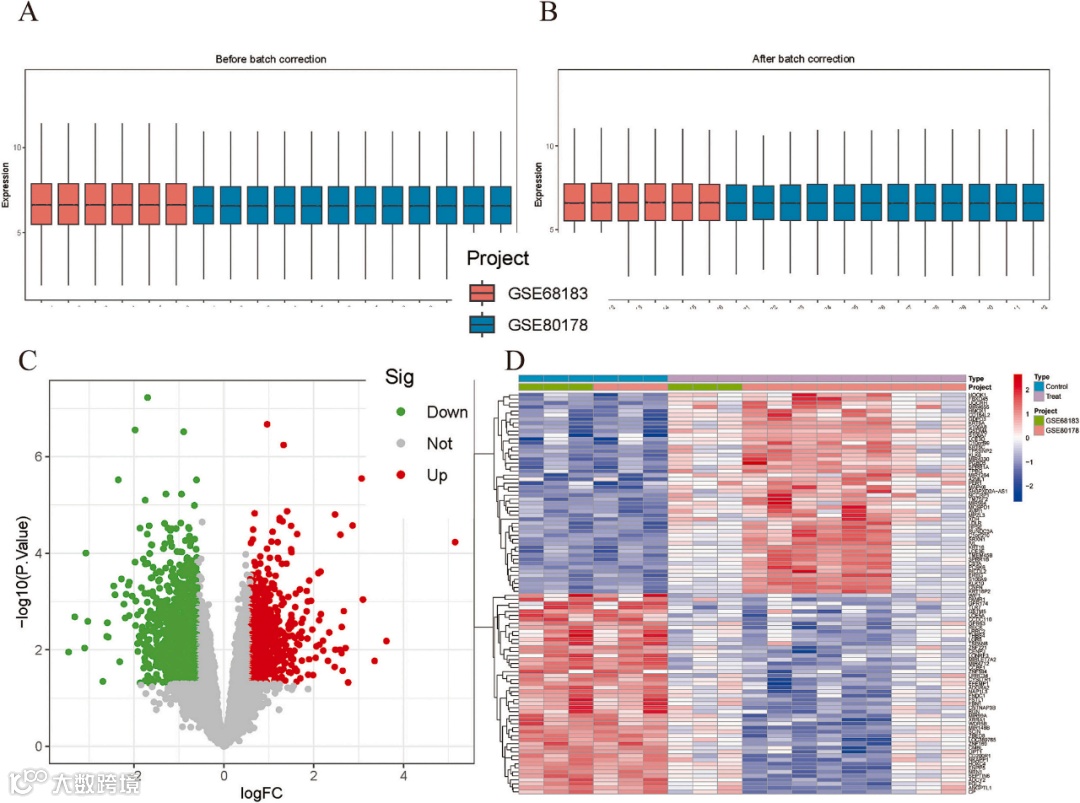
为鉴定糖尿病足溃疡(DFU)相关的差异表达基因(DEGs),研究从GEO 数据库提取了6 例对照样本和12 例DFU 样本数据。首先使用“sva” 包校正批次效应并标准化原始数据,校正前样本存在显著批次效应(图 1A),校正后样本聚类更紧密(图 1B),表明数据适用于下游分析。共鉴定出 2409 个DEGs,包括847 个上调基因和1562 个下调基因。通过火山图(图 1C)和热图(图 1D)可视化 DEGs 表达模式,热图突出显示了DFU 组与对照组间最显著的差异表达基因,验证了差异分析结果的可靠性。
3.2 关键差异表达内质网应激相关基因(DE-ERRGs)的鉴定及功能富集分析
为探究 DEGs 与内质网应激(ERS)的关联,对DEGs 与已知ERS 相关基因(ERRGs)进行交集分析,鉴定出32 个重叠的DE-ERRGs(图 2A)。构建这些关键 DE-ERRGs 的蛋白质 - 蛋白质相互作用(PPI)网络,显示它们存在密切相互作用(图 2B)。GO 和KEGG 富集分析结果显示,GO 分析(图 2C)表明 32 个DE-ERRGs 显著富集于 ERS 应答、未折叠蛋白应答、错误折叠蛋白应答等生物学过程,参与蛋白质折叠、转运和降解等ERS 相关过程;KEGG 通路富集分析(图 2D)显示这些 DE-ERRGs 可能调控与DFU 发病机制密切相关的通路,如内质网蛋白加工、凋亡及糖尿病并发症中的AGE-RAGE 信号通路,为理解ERS 在DFU 中的分子机制提供了新方向。
3.3 糖尿病足溃疡相关基因模块的 WGCNA 分析
为探究 DFU 发病的分子机制,采用WGCNA 鉴定疾病相关关键基因模块。对18 个样本进行聚类分析,未检测到显著离群值(图 3A);选择软阈值β=15 构建共表达网络(图 3B)。采用动态树切割法对基因聚类并合并相似模块(图 3C),得到 6 个显著共表达模块。分析模块与疾病状态的相关性(图 3D),发现黑色模块与对照组呈负相关,与 DFU 组呈正相关,提示其在疾病进展中起关键作用。模块相关性分析显示模块间独立性高,无显著相关性(图 3E)。黑色模块的模块成员度与基因显著性散点图(图 3F)显示显著正相关,表明该模块基因整体效应与其疾病关联性密切相关,因此将黑色模块基因作为后续分析的候选关键基因。
3.4 糖尿病足溃疡特征性内质网应激相关基因生物标志物的筛选与鉴定
通过韦恩图对WGCNA核心模块基因、DEGs 和ERRGs 进行重叠分析,鉴定出26个重叠基因。采用LASSO、SVM 和随机森林3 种机器学习算法进一步筛选DFU 特征性ERRGs 生物标志物:LASSO 算法经最优对数λ 值确定后,基于L1 正则化筛选出5 个特征变量(图 4A、4B);SVM 算法结合10 折交叉验证鉴定出17 个特征基因(图 4C、4D);随机森林算法对 26 个关键DE-ERRGs 进行变量重要性排序(图 4E),最终筛选出 7 个重要变量。整合3 种模型结果(图4F),通过重叠分析确定 4 个基因:NCCRP1、KDELR3、BOK 和YOD1,它们可能作为DFU 的潜在特征生物标志物。
3.5 基于内质网应激相关生物标志物的诊断效能评价与列线图构建
进一步评估 ERS 相关生物标志物在DFU 中的诊断效能:训练集中,BOK、KDELR3、NCCRP1 和YOD1 在DFU 组的表达水平显著高于对照组(图 5A);ROC 曲线分析显示,4 个基因的AUC 值分别为1.000、0.819、0.958 和 0.889(图 5B),诊断效能较强。列线图模型,AUC 值达 0.923(图5C、5D),证实其在 DFU 诊断中的潜在应用价值。验证集(GSE134431)中,KDELR3 和YOD1 在DFU 组的表达仍显著升高,而NCCRP1 和 BOK 无显著差异(补充图 S1A);ROC 分析显示 4 个基因的AUC 值分别为0.587、0.875、0.615 和0.856,虽略低于训练集,但仍具有诊断价值,尤其KDELR3 和YOD1 表现突出。综上,ERS 相关生物标志物KDELR3 和YOD1 在DFU 中差异表达显著,且在四基因列线图模型中诊断潜力显著。
3.6 内质网应激相关基因的基因集变异分析
基因集变异分析(GSVA)结果显示,四个核心基因(BOK、KDELR3、NCCRP1 和YOD1)与多个关键信号通路存在显著相关性(图 6A-D)。BOK 高表达与MTOR 信号通路、糖酵解和二羧酸代谢的激活显著相关,NCCRP1 高表达与嗅觉转导和Toll 样受体信号通路的激活显著相关,但抑制DNA 复制和蛋白酶体通路。类似地,YOD1 高表达上调类固醇生物合成和不饱和脂肪酸生物合成通路,同时下调烟酰胺和烟酸代谢通路。
3.7 免疫细胞浸润分析及内质网应激相关基因与免疫微环境特征的相关性
基于免疫细胞浸润分析,累积柱状图显示各免疫细胞亚型的相对比例(图 7A),发现 DFU 组中活化的CD4 记忆T 细胞、浆细胞和树突状细胞比例发生显著改变。热图分析显示免疫细胞亚型间存在显著相关性,例如静息CD4 记忆T 细胞与M1 巨噬细胞呈强正相关(相关系数= 0.78)(图 7B)。差异分析显示,DFU 组中 naive B 细胞和单核细胞比例显著增加(P<0.05),而调节性T 细胞(Tregs)、M1 巨噬细胞、静息树突状细胞和静息肥大细胞比例显著降低,这些发现为DFU 的免疫微环境特征提供了重要见解(图 7C)。此外,Pearson 相关性分析评估了ERS 相关生物标志物与免疫微环境的关联(图 7D-G):BOK 与浆细胞、活化树突状细胞和naive B 细胞呈显著正相关。这些结果表明,ERS 相关基因可能通过调控免疫微环境中的特定免疫细胞类型参与DFU 的发生发展。
3.8 糖尿病足溃疡内质网应激相关分子模式的鉴定及两种亚型的功能特征
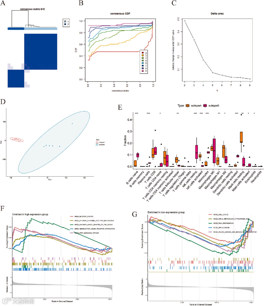
为阐明 DFU 中ERS 的分子模式,基于ERS 相关基因的表达谱进行无监督共识聚类分析。通过评估共识矩阵(图 8A)、累积分布函数(CDF)曲线(图 8B)和 CDF delta 面积曲线(图 8C),确定最佳聚类数为 k=2。主成分分析(PCA)进一步显示两种亚型存在明显区分(图 8D)。免疫细胞浸润分析显示两种亚型的免疫细胞组成存在显著差异:与亚型 A 相比,亚型B 中naive B 细胞、CD8 T 细胞和单核细胞比例显著升高(P<0.01),而滤泡辅助性T 细胞、M1 巨噬细胞和静息肥大细胞比例显著降低(P<0.001)(图 8E),提示 DFU 存在两种具有不同免疫特征的分子亚型。基因集富集分析(GSEA)进一步揭示两种亚型的生物学差异:亚型 A 中细胞因子 - 细胞因子受体相互作用、1 型糖尿病、神经活性配体 - 受体相互作用和PPAR 信号通路显著富集(图 8F);而亚型 B 则富集于细胞周期、细胞色素P450 介导的药物代谢、RNA 降解、剪接体及缬氨酸 - 亮氨酸 - 异亮氨酸降解通路(图 8G)。这些结果揭示了两种亚型的显著功能差异,为理解 DFU 潜在的分子和生物学机制提供了见解。
3.9 内质网应激相关基因编码靶蛋白的分子对接分析
为探索对 DFU 具有治疗潜力的小分子药物,利用CMap 数据库分析差异表达基因NCCRP1、KDELR3、BOK 和YOD1,旨在筛选可逆转致病性基因表达变化的化合物,最终鉴定出 10 种具有潜在治疗作用的候选化合物(补充表S2),这些化合物是 DFU 治疗的潜在药物候选。此外,基于临床获批药物建立筛选方法以鉴定靶向关键基因的化合物,具体而言,对NCCRP1、YOD1、KDELR3、BOK 与临床常用药物甲硝唑进行分子对接分析,探究药物与这些 ERS 相关基因的相互作用。对接结果显示,甲硝唑与NCCRP1、YOD1、KDELR3 和BOK 的靶标区域结合能分别为 - 5.8、-5.6、-5.1 和 - 5.1 kcal/mol(图 9A-D)。结合能低于 - 5.0 kcal/mol 表明配体与受体之间存在显著结合亲和力。这些发现证实甲硝唑与四种ERS 相关基因具有良好的结合活性,提示甲硝唑可能通过逆转ERS 相关基因的表达变化,从而抑制或阻止DFU 的进展。
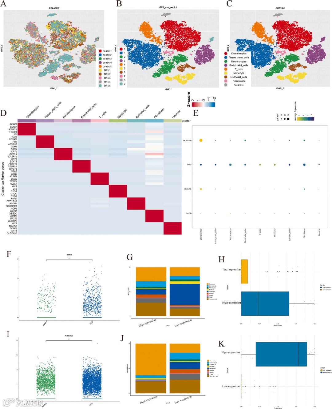
3.10 糖尿病足溃疡的单细胞转录组分析
对 DFU 样本进行单细胞 RNA 测序(scRNA-seq)分析,采用 t-SNE 降维可视化对照组和 DFU 组的细胞分布特征(图 10A)。进一步分析显示所有细胞可分为 10 个不同亚群(图 10B),基于特征基因表达将其归类为 9 种主要细胞类型:软骨细胞、组织干细胞、角质形成细胞、内皮细胞、T 细胞、单核细胞、上皮细胞、成纤维细胞和神经元(图 10C)。为探究这些细胞类型的功能特征,生成 5 个关键标记基因的热图(图 10D),并通过生物标志物表达气泡图揭示特定基因在不同细胞类型中的独特表达模式(图10E)。例如,MMP2 和 KDELR3 在软骨细胞中高表达,YOD1 主要在角质形成细胞中表达,MCL1 在 T 细胞和单核细胞中表达显著升高。为深入理解 YOD1 和 KDELR3 在 DFU 发展中的作用,进行详细表达分析:YOD1 在 DFU 组的表达显著高于对照组(P<0.001,图10F);基于 YOD1 表达水平分组(高vs 低)发现细胞类型分布存在明显差异,YOD1 高表达组主要富集软骨细胞和T 细胞(图 10G);炎症标志物分析显示 YOD1 高表达组细胞的炎症特征水平高于低表达组(图10H)。类似地,KDELR3 在 DFU 组中也显著上调(P<0.01,图 10I);基于 KDELR3 表达的细胞分组显示,高表达组中软骨细胞和成纤维细胞显著富集,而低表达组中角质形成细胞和内皮细胞更丰富(图 10J);进一步分析表明 KDELR3 高表达组细胞具有更强的炎症特征(图 10K)。这些发现提示 YOD1 和KDELR3 可能通过调控特定细胞群的炎症反应参与DFU 的发病和进展。

