今天小编要和大家分享的这篇文章是2025年5月发表在《J Transl Med》(IF:5.531)期刊上的文章《Post-genome-wide association study dissects genetic vulnerability and risk gene expression of Sjögren's disease for cardiovascular disease》。以下是这篇文章的主要亮点,一起跟着小编来看一下叭~
亮点:该研究聚焦干燥综合征(SD)与心血管疾病(CVD)的遗传关联性,创新性采用“双样本/多变量孟德尔随机化(MR)+后全基因组关联研究(GWAS)多层级验证”的整合分析策略,通过连锁不平衡分数回归(LDSC)遗传相关分析、贝叶斯共定位、全基因组关联研究多表型分析(MTAG)跨表型meta分析、基于功能摘要归因的转录组全关联研究(FUSION-TWAS)及基因组注释多标记分析(MAGMA)基因富集等多方法交叉验证,同时结合基因表达综合数据库(GEO)数据集的组织特异性差异表达基因(DEG)验证,不仅明确了SD对缺血性心脏病(IHD)和卒中的遗传易感性,还精准筛选出主要组织相容性复合体(MHC)区域内外的关键多效性基因,并关联潜在治疗药物,全程依托高通量数据整合与多算法校验,逻辑严谨且可复现,为自身免疫病与并发症的遗传机制研究提供了高效范式。
背景介绍
SD是一种慢性免疫炎症性疾病,发病率为每10万人6.92例,患病率为每10万人60.82例。该病主要累及女性,尤其以40-50岁女性为高发人群。SD可原发,也可继发于类风湿关节炎(RA)、系统性红斑狼疮(SLE)、系统性硬化症(SSc)等疾病,其典型表现为外分泌腺淋巴细胞浸润,并常伴有多种腺外表现。越来越多的观察性研究表明,无论是否合并其他风湿性疾病,SD患者发生心血管事件的风险均显著高于健康人群。例如,一项纳入大量SD患者队列的综合数据分析证实,SD患者的心血管疾病(CVD)发病风险升高。此外,研究发现SD患者更易出现血脂异常和高血压,这些因素可能增加该人群发生缺血性心脏病(IHD)等心血管事件的风险。长期随访研究进一步显示,Ro/SSA和La/SSB自身抗体可使CVD发病风险增加3倍。这些研究结果证实了SD与CVD之间的关联性,表明SD可能是心血管疾病的潜在独立危险因素。然而,SD与CVD相关的具体发病机制,以及与抗Ro/La抗体相关的CVD遗传风险因素仍不明确。
图1 流程图
主要研究结果
1、LDSC
我们采用LDSC分析评估SD与CVD结局之间的遗传力。SD和各类CVD的基于单核苷酸多态性(SNP)的遗传力处于可接受范围,其遗传力估计值(h²)相对较高且统计学显著(h² P值具有意义),但SD的遗传力Z值(Z=2.51)低于推荐阈值4。利用GWAS数据进行的分析显示,SD与各类CVD之间的遗传相关估计值均具有统计学意义(遗传相关系数rg P<0.05)(图2)。
图2 双样本MR分析中SD与心血管事件的因果关系。
2、SD与CVD的因果关系
我们首先进行了双样本MR分析。采用标准聚类阈值筛选后,共鉴定出19个与SD显著相关的SNP。为确保工具变量的有效性,我们排除了8个与潜在混杂因素相关的SNP(P<5×10⁻⁸或连锁不平衡系数r²>0.8),包括rs10174238(SLE)、rs75782365(高密度脂蛋白胆固醇,HDL-C)、rs185466530(体重指数,BMI)、rs3093958(血压)、rs41423345(RA)、rs9277476(SLE)、rs150724213(SLE)及 rs2004640(RA)。排除后剩余11个SNP作为SD的工具变量(IVs),分别为rs35948093、rs2517830、rs1056429、rs72891915、rs9469586、rs79756150、rs9366833、rs1064994、rs9277928、rs62404122及rs937033。
如图2所示,逆方差加权(IVW)分析显示,SD对IHD和卒中这两类CVD事件具有正向因果效应:IHD的比值比(OR)为1.04(95%置信区间CI:1.01-1.06,P=9.78×10⁻³),卒中的OR为1.10(95% CI:1.08-1.13,P=5.22×10⁻¹³)。即使在Bonferroni校正(P<0.025)条件下,结果仍具有统计学意义。Cochran Q检验结果显示P>0.05,表明不存在显著异质性;最大似然法、加权中位数法及MR-Egger回归的分析结果与IVW结果一致(图2)。MR-PRESSO检验未在所有CVD结局中检测到水平多效性;逐一剔除分析进一步证实结果的稳健性,剔除任一与SD相关的SNP后,结果均无显著变化。此外,Steiger方向检验证实所有因果关系的方向设定正确。
在多变量MR分析中,控制混杂变量后,SD与IHD(OR:1.02,95% CI:1.00-1.03,P=0.03)和卒中(OR:1.03,95% CI:1.02-1.05,P=5.35×10⁻⁵)仍呈现一致的正向因果关联(图3)。同时,我们评估了SD对CVD常见危险因素的因果效应,但未观察到显著关联。
图3 多变量MR分析中SD与CVD事件的因果关系
3、共定位分析
为进一步证实SD与CVD事件之间复杂的遗传关联,我们基于选定的基因座区域(6号染色体,位置:31442644–31942644)进行了共定位分析。结果显示,SD与卒中、SD与IHD均存在共享因果变异,两者的最显著SNP均为rs3093958,其假设4后验概率(PPH4)分别为0.99和0.93(图2)。
4、跨表型荟萃分析
在MTAG中,我们分别对SD的GWAS数据(GWASₛₙ)与卒中的GWAS数据(GWASₛₜᵣₒₖₑ)、SD的GWAS数据(GWASₛₙ)与IHD的GWAS数据(GWASᵢₕₙ)进行了跨表型分析,最终得到四组MTAG表型对,分别为MTAGₛₙ₋ᵢₕₙ、MTAGᵢₕₙ₋ₛₙ、MTAGₛₙ₋ₛₜᵣₒₖₑ和MTAGₛₜᵣₒₖₑ₋ₛₙ,这些表型对将作为后续TWAS和MAGMA的输入数据。对于SD-卒中表型对,MTAGₛₙ₋ₛₜᵣₒₖₑ与MTAGₛₜᵣₒₖₑ₋ₛₙ共共享4487个MTAG P值< 5×10⁻⁸的变异位点;而对于SD-IHD表型对,MTAGₛₙ₋ᵢₕₙ与MTAGᵢₕₙ₋ₛₙ共共享519个此类变异位点。在跨表型关联分析(CPASSOC)中,SD-卒中表型对和SD-IHD表型对分别鉴定出13341个和13222个SHet P值< 5×10⁻⁸的变异位点。MTAG与CPASSOC结果的高度重叠,凸显了MTAG分析结果的稳健性。
5、独立显著变异位点的鉴定与功能注释
在MTAG、CPASSOC及GWAS中采用5×10⁻⁸的严格P值阈值筛选后,我们分别鉴定出38个SD-卒中相关、37个SD-IHD相关的独立显著变异位点。值得注意的是,SD-卒中与SD-IHD仅共享1个SNP位点rs62397687。在鉴定出的非编码变异位点中,基因间区变异最为常见,占总SNP的54.79%,提示这些变异可能发挥调控作用而非直接参与蛋白质编码功能。此外,相当比例的SNP位于非编码RNA(ncRNA)内含子区(16.44%)和基因内含子区(13.70%)。4个SNP位点(rs1041981、rs14597、rs1766、rs7383287)定位于外显子区,分别直接影响邻近基因LTA、HCG26、HLA-DQB1-AS1和HLA-DOB,进而对疾病易感性产生重要影响。最终,从SD-卒中相关SNP中映射到100kb聚类区域内的19个邻近基因,从SD-IHD相关SNP中映射到15个邻近基因。所有这些基因均位于6p21.32和6p21.33位点,该区域是公认的免疫相关基因密集区。
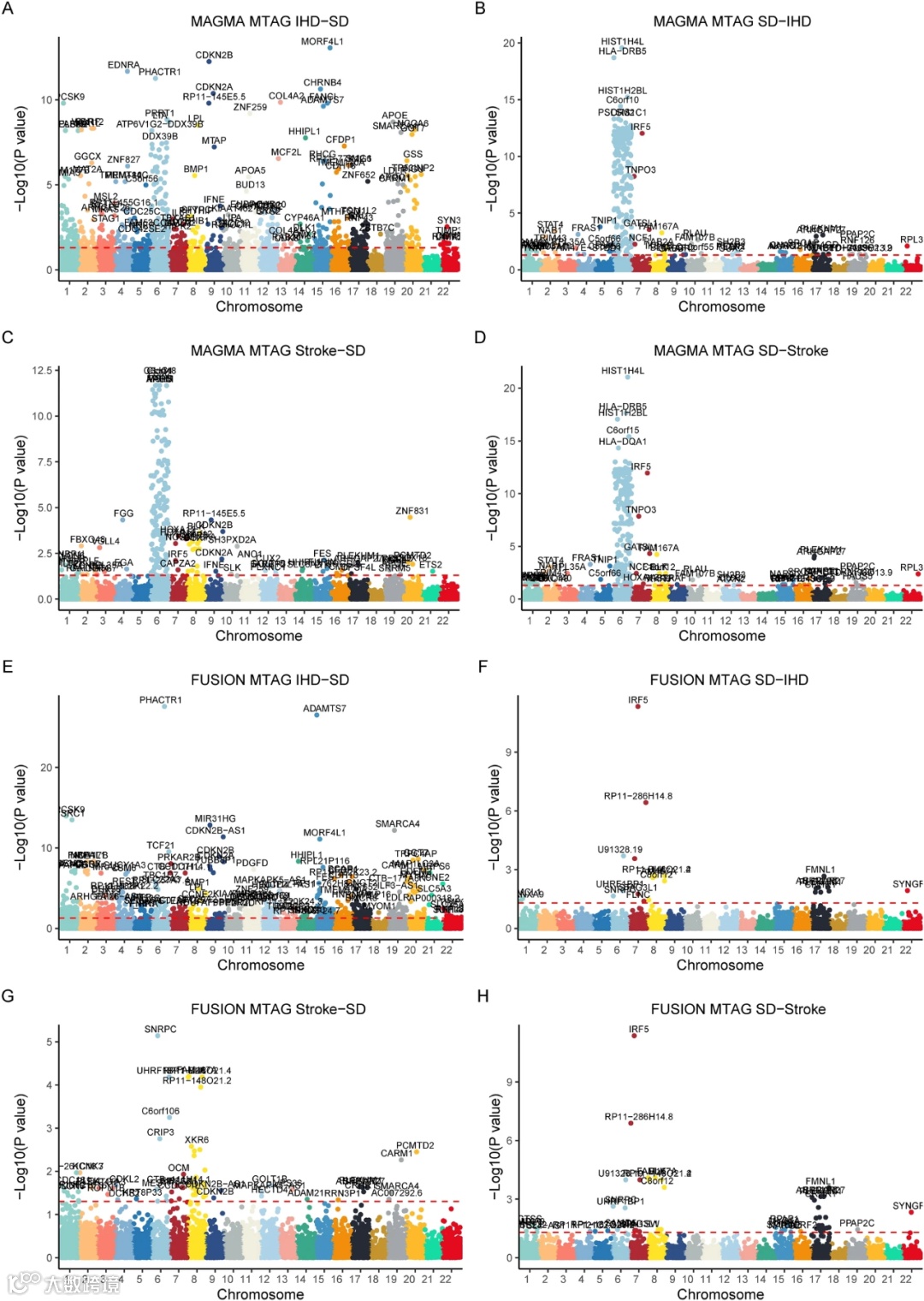
6 、多效性基因与通路
鉴于基于邻近性的基因注释存在局限性,我们对MTAG的汇总结果进一步开展了FUSION-TWAS和MAGMA,以鉴定多效性基因(图4)。联合FUSION与MAGMA分析结果显示,UHRF1BP1和SNRPC这两个基因是SD与IHD共有的多效性基因,其本杰明-霍奇伯格(BH)校正后P值均< 0.05(表1)。此外,SD与卒中共鉴定出7个多效性基因,分别为UHRF1BP1、SNRPC、BLK、FAM167A、ARHGAP27、C8orf12(FAM167A-AS1)及PLEKHM1。值得注意的是,UHRF1BP1和SNRPC是SD、卒中与IHD三者共有的多效性基因。
图4 曼哈顿图。A基于MTAG结果的MAGMA曼哈顿图(以IHD为输入数据,表型对:IHD-SD);B基于MTAG结果的MAGMA曼哈顿图(以SD为输入数据,表型对:SD-IHD);C基于MTAG结果的MAGMA曼哈顿图(以卒中为输入数据,表型对:Stroke-SD);D基于MTAG结果的MAGMA曼哈顿图(以SD为输入数据,表型对:SD-Stroke);E基于MTAG结果的FUSION-TWAS曼哈顿图(以IHD为输入数据,表型对:IHD-SD);F基于MTAG结果的FUSION-TWAS曼哈顿图(以SD为输入数据,表型对:SD-IHD);G基于MTAG结果的FUSION-TWAS曼哈顿图(以卒中为输入数据,表型对:Stroke-SD);H基于MTAG结果的FUSION-TWAS曼哈顿图(以SD为输入数据,表型对:SD-Stroke)。
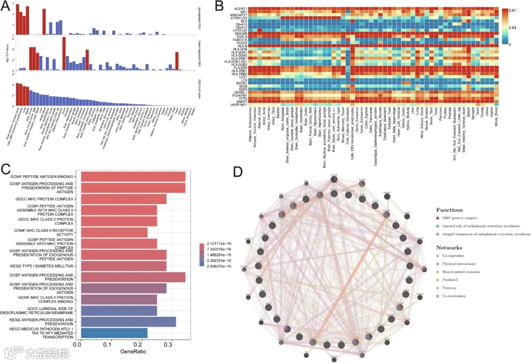
通过多效性SNP的ANNOVAR注释、FUSION-TWAS及MAGMA基因集分析,共鉴定出21个SD-IHD共有的多效性基因和22个SD-卒中共有的多效性基因。我们利用FUMA gene2function工具在54种不同正常组织中对这些基因进行了进一步可视化分析。结果显示,这些基因在小肠、EB病毒(EBV)转化淋巴细胞、脾脏、血液和肺等组织中高表达,表明它们主要参与免疫系统相关过程(图5A)。这一特征在HLA-DOB、HLA-DQA1、HLA-DQA2、HLA-DQB1、HLA-DRB5、LTA、LST1、BLK、ARHGAP27、AIF1、MICB及UHRF1BP1等基因中尤为显著——这些基因在免疫应答通路中发挥关键作用,且在EBV转化淋巴细胞和脾脏中呈现显著高表达(图5B)。
利用分子特征数据库(MSigDB)共鉴定出401条校正后P值具有统计学意义的通路。图5C展示的15条最显著富集通路主要与免疫细胞活化相关,尤其涉及T细胞介导的免疫和白细胞黏附过程,这凸显了适应性免疫应答在这些疾病中的关键作用。通过GeneMANIA进行的网络分析显示,抗原加工、MHC介导的呈递过程,与支撑这些功能的细胞结构之间存在显著关联。共表达和物理相互作用占总网络的约77%,提示这些基因可能在相同的生物学过程、通路或细胞结构中协同作用。这种紧密的关联性强调了这些基因在免疫应答(尤其是抗原呈递和免疫细胞调控)中的协同作用(图5D)。
图5 组织特异性基因表达差异、通路富集及基因间相互作用分析。A利用FUMA工具和基因型-组织表达项目(GTEx)v8数据集分析54种正常组织中的差异表达基因(DEGs);B利用FUMA工具和GTEx v8数据集分析54种正常组织的组织特异性基因表达差异;C通过基因本体论分子功能(GOMF)、基因本体论生物学过程(GOBP)、基因本体论细胞组分(GOCC)及京都基因与基因组百科全书(KEGG)分析,在分子特征数据库(MSigDB)中筛选出的15条最显著富集通路;D利用GeneMANIA工具进行的基因间相互作用及功能探索分析。
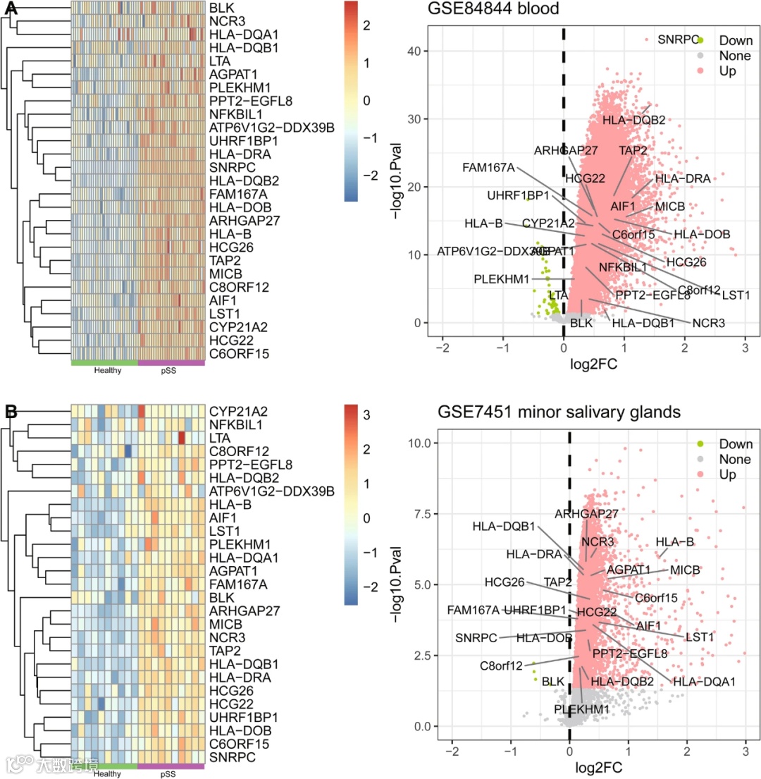
7、利用GEO验证差异表达基因(DEGs)
图6 SD患者中已鉴定多效性基因的表达情况。A SD患者血液组织中DEGs的热图与火山图;B SD患者小唾液腺组织中DEGs的热图与火山图。
8、敏感性分析
基于既往已发表研究,从SD的GWAS数据中提取了42个SNP位点。其中,15个SNP位点达到5×10⁻⁸的显著性阈值。采用严格的聚类标准(10000kb窗口内连锁不平衡系数r²<0.001)筛选后,鉴定出4个独立SNP位点,分别为rs11889341(对应基因STAT4)、rs3135394(对应基因HLA-DRA)、rs117026326(对应基因NCF1)及rs3757387(对应基因IRF5)。逆方差加权(IVW)分析显示,SD的遗传代理指标对包括IHD和卒中在内的CVD事件具有因果效应:IHD的比值比(OR)为1.05(95%置信区间CI:1.02-1.081,P=9.41×10⁻⁴),卒中的OR为1.08(95% CI:1.036-1.127,P=3.15×10⁻⁴)(图7)。即使在Bonferroni校正(P<0.025)条件下,该结果仍具有统计学意义。
图7 基于已发表研究鉴定的遗传代理指标,探讨双样本MR分析中SD与心血管事件的因果关系
本研究鉴定出4个独立SNP位点,分别代表MHC Ⅰ类区域外的易感基因:rs62065377对应ARHGAP27和PLEKHM1基因;rs7001675对应BLK、FAM167A及FAM167A-AS1基因;rs184242965对应UHRF1BP1基因;rs546271365对应SNRPC基因。采用Wald比值法进行MR分析显示,这些基因在SD患者中的预测高表达与IHD和卒中的发病风险增加显著相关(图8)。
SD-卒中的共定位分析结果显示,BLK、FAM167A及FAM167A-AS1基因(最显著SNP为rs998683)、SNRPC基因(最显著SNP为rs2744944)及UHRF1BP1基因(最显著SNP为rs142415291)进一步强化了这些基因与SD及其并发症的关联性。然而,该分析未显示SD-IHD相关的UHRF1BP1和SNRPC基因,或SD-卒中相关的ARHGAP27和PLEKHM1基因达到预设的PPH3+PPH4>0.8阈值,表明这些基因与SD相关并发症的因果关系仍需进一步验证。
图8 SD患者中MHC区域外多效性基因的预测表达与CVD风险的关联性
9、降低CVD事件风险的潜在药物
基于SD与CVD共有的多效性基因,我们通过查询药物-基因相互作用数据库(DGIdb)、药物银行(DrugBank)等数据库,直接筛选潜在治疗药物。在鉴定出的77种已获批药物中,多种糖皮质激素和改善病情抗风湿药(DMARDs)被证实具有降低SD及其心血管并发症风险的潜力,包括曲安奈德(作用靶点:HCG22基因)、依那西普(作用靶点:LTA、HLA-B、HLA-DRB1基因)、英夫利昔单抗(作用靶点:HLA-DRB1、HLA-B基因)、巯嘌呤(作用靶点:HLA-DRB1、HLA-DQA1基因)、硫唑嘌呤(作用靶点:HLA-DQA1、HLA-DRB1基因)、托珠单抗(作用靶点:HLA-DRB1基因)、利洛纳塞普(作用靶点:HLA-DRB1基因)及卡那单抗(作用靶点:HLA-DRB1基因)。这些用于治疗炎症性结缔组织病的激素类或单克隆抗体类药物,均显示出降低CVD风险的潜在价值。然而,未来仍需通过进一步的通路分析和临床研究验证其疗效。
总结

