“三阴性乳腺癌(TNBC)= 最难治的乳腺癌”,已经是行业共识。但为什么TNBC如此容易进展、易转移、难免疫?答案可能藏在一个被忽视的地方——髓系细胞(尤其是巨噬细胞)构成的“促血管微环境”!
今天小编带来的是一篇发表在Experimental & Molecular Medicine(IF=12.9)的重量级论文:《Single-cell transcriptomics of the myeloid milieu reveals an angiogenic niche in triple-negative breast cancer》。该研究通过单细胞测序深度解析TNBC的髓系细胞生态,竟然揭示了一个从未被定义过的“促血管利基(angiogenic niche)”。这个利基由特定亚群的巨噬细胞与内皮细胞共同构建,能够大幅增强肿瘤血管生成,是TNBC治疗失败的重要原因。一句话——肿瘤并不是自己长血管,而是髓系细胞在“帮它造血管”!
亮点一:找到“隐藏的帮凶”——一个此前从未被定义的促血管巨噬细胞亚群
文章通过scRNA-seq识别到一个以VEGFA⁺/LYVE1⁺为特征的巨噬细胞亚型,它们直接驱动血管生成,为TNBC创造“高速通道”,让肿瘤长得更快,也更容易扩散。
亮点二:不仅是发现细胞,更构建了“巨噬细胞 → 血管 → 肿瘤”的完整信号轴
Highlights
1、构建TNBC肿瘤髓系微环境的高分辨率单细胞图谱
2、发现新的促血管巨噬细胞亚群(VEGFA⁺/LYVE1⁺ TAMs)
3、通过空间转录组解析TAM–内皮细胞空间耦联
4、重构促血管信号网络(VEGF、ANGPT、MMP 通路)
5、证明去除该亚群可减少血管生成并抑制肿瘤增长
6、提出“髓系—血管轴”作为TNBC治疗新靶点
背景介绍
三阴性乳腺癌(TNBC)缺乏ER/PR/HER2表达,是乳腺癌中最具侵袭性的亚型,其治疗手段有限、化疗耐药性强、复发率高。大量研究揭示TNBC的肿瘤微环境(TME)中髓系细胞(如肿瘤相关巨噬细胞TAMs)占比极高,且具有显著的免疫抑制作用。但一个长期被忽视的问题是:髓系细胞是否仅仅在抑制免疫?还是在主动促进肿瘤生长?该研究首次利用单细胞和空间组学技术,深入解析TNBC的髓系细胞生态,在细胞类型、分子调控、细胞通讯、空间位置等多个维度描绘了完整图谱,并揭示巨噬细胞在促进TNBC血管生成中的核心作用,为理解TNBC的侵袭性来源提供了全新视角。
主要研究结果
(一)TNBC特异的髓系细胞特征及其细胞组成图谱
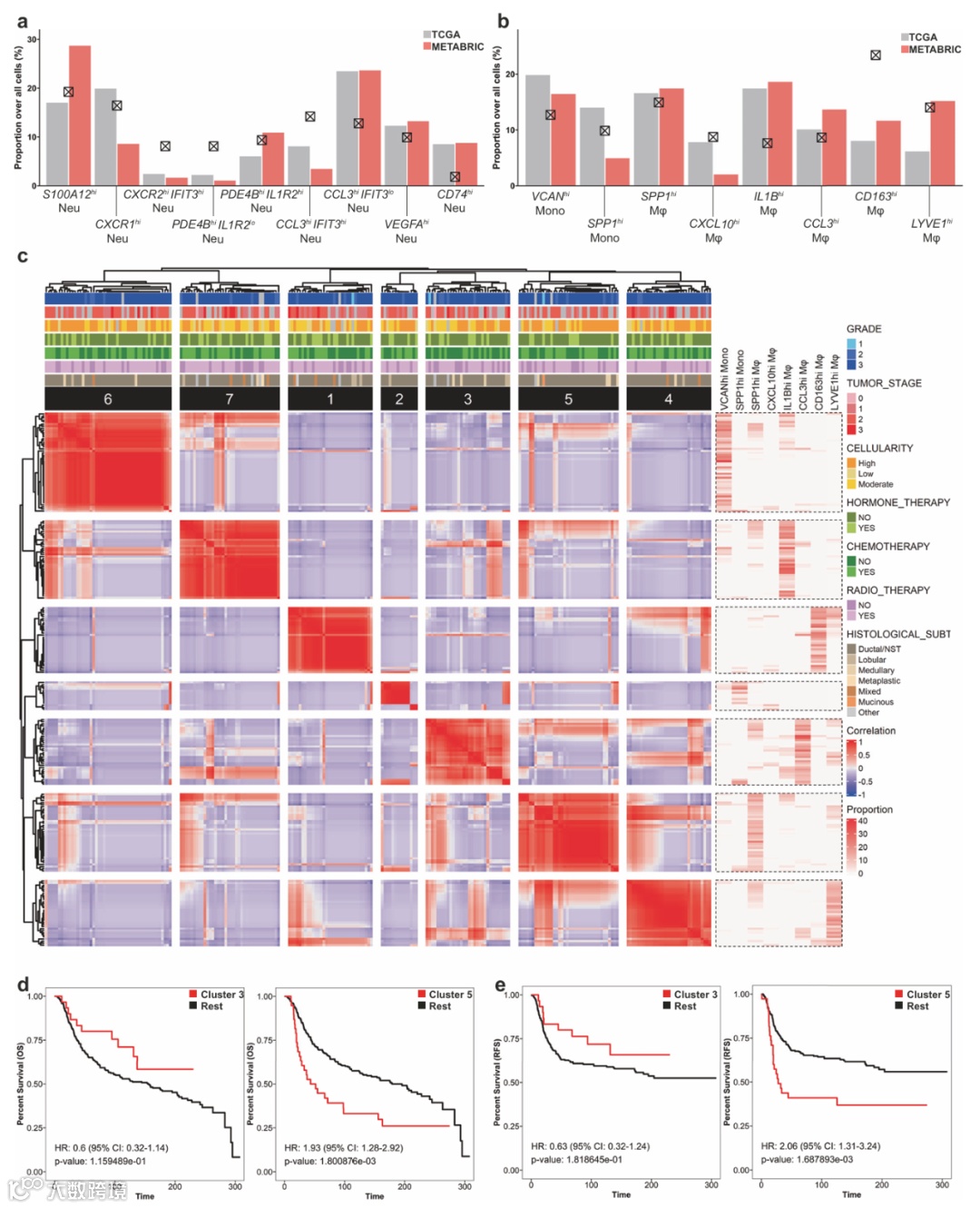
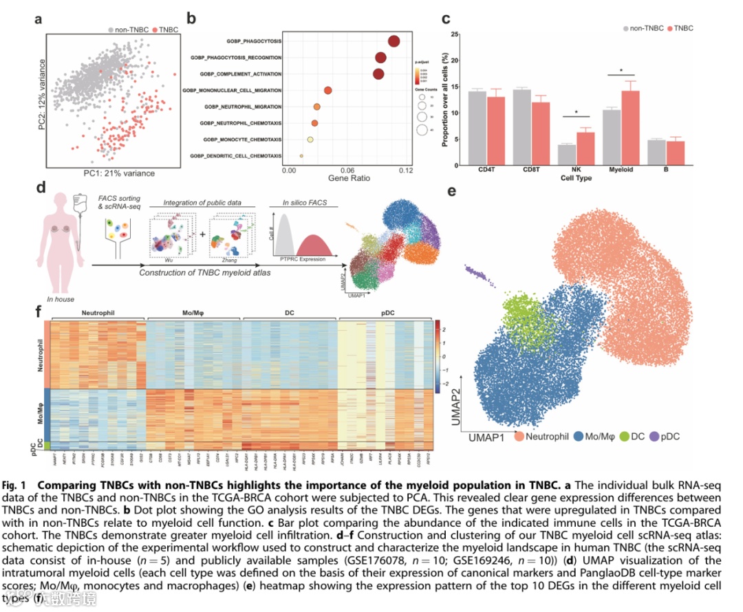
为探索TNBC与非TNBC在肿瘤微环境中的差异,研究利用TCGA-BRCA数据库的bulk RNA-seq结果对116例TNBC与875例非TNBC进行比较。PCA显示TNBC与非TNBC在整体表达模式上显著分离(Fig. 1a),且前两个主成分富含髓系功能相关基因(Supplementary Fig. 1a, b)。差异表达基因(DEGs)经 GO 分析后进一步揭示:TNBC显著富集髓系细胞相关通路(Fig. 1b)。随后,基于scRNA-seq参考数据的BisqueRNA去卷积分析表明,与其他免疫细胞类型相比,髓系细胞在TNBC中的丰度最高(Fig. 1c)。结合既往髓系细胞与乳腺癌差预后相关的证据,这一结果凸显了髓系细胞在TNBC中的核心地位。
为更系统刻画TNBC的髓系细胞结构,研究从手术切除的TNBC组织中分离髓系细胞并进行scRNA-seq(Fig. 1d),同时整合了Wu等人和Zhang等人的公开TNBC髓系数据(Fig. 1d, Supplementary Fig. 1c)。基于经典标记基因与PanglaoDB基因评分(Supplementary Fig. 1d, e; Supplementary Table 2)对细胞进行注释后,最终获得24,217个高质量髓系细胞。UMAP与热图显示TNBC的髓系图谱主要包含四大核心细胞类型:单核细胞/巨噬细胞、中性粒细胞、经典树突状细胞(DCs)、浆细胞样树突状细胞(pDCs)(Fig. 1e, f)。这一系统性的分析不仅揭示TNBC相较于非TNBC的显著髓系细胞富集特征,也为进一步研究TNBC的免疫微环境和潜在治疗靶点奠定基础。
(二)肿瘤内中性粒细胞的发育轨迹与功能异质性
研究通过对TNBC 肿瘤组织中的中性粒细胞进行细分分析,揭示了其在发育阶段与功能上的显著异质性。共鉴定出 九类肿瘤内中性粒细胞亚型(Fig. 2a,b; Supplementary Fig. 2a,b)。由于中性粒细胞在组织内不再增殖,这些亚型的多样性主要来自肿瘤微环境驱动的再编程过程。所有亚型均未表达前体标记基因,证实其在进入肿瘤后即为成熟状态(Supplementary Fig. 2c)。为揭示其再编程路径,研究以生理/循环相关基因为“早期”标记,以肿瘤相关基因为“晚期”标记(Supplementary Table 4),并构建早–晚发育得分。结果显示:S100A12⁺、CXCR1⁺ 和 CXCR2⁺ IFIT3⁺ 为早期亚型,而 VEGFA⁺、CCL3⁺ IFIT3⁻、CCL3⁺ IFIT3⁺ 与 CD74⁺ 为晚期亚型(Fig. 2c)。进一步利用 diffusion map、slingshot、scTour 与 Monocle 3 构建发育轨迹后发现,早期 S100A12⁺ 亚型位于轨迹起点(Fig. 2d,e),其高表达 MMP9 与 SELL,提示其具备迁移/浸润特性(Supplementary Fig. 2e)。轨迹随后分化为两条晚期路径,分别指向 CCL3hi IFIT3lo 与 CD74hi 亚型(Fig. 2d),且 CXCR2/CXCR4 表达趋势基本与该发育轨迹一致(Fig. 2c)。功能分析(GSVA 与关键基因表达)显示:早期亚型:吞噬活性更强、粒细胞颗粒相关通路显著富集;晚期 VEGFA⁺ 与 CCL3⁺ 系列亚型:高表达促炎与趋化因子基因,具有更强的炎症与趋化功能;VEGFA⁺ 亚型:血管生成通路显著增强,与 VEGFA 高表达一致(Fig. 2f,g)。其中最具独特性的为相对稀有的 CD74hi 中性粒细胞。尽管被归类为晚期亚型,其并不富集炎症或血管生成信号,反而展现出增强的抗原处理与呈递功能(Fig. 2f,g)。其高表达抗原呈递相关基因(Supplementary Fig. 3a,b),GSEA 亦进一步支持其呈递能力(Supplementary Fig. 3c)。尽管呈递能力弱于肿瘤内 DC(Supplementary Fig. 3e),但仍显示出非典型的“类 APC 特征”。与 pan-cancer 中性粒细胞图谱比较后,CD74hi 亚型与 Wu 等人报道的 HLA-DR⁺ CD74⁺ 亚群高度一致(Supplementary Fig. 3f)。
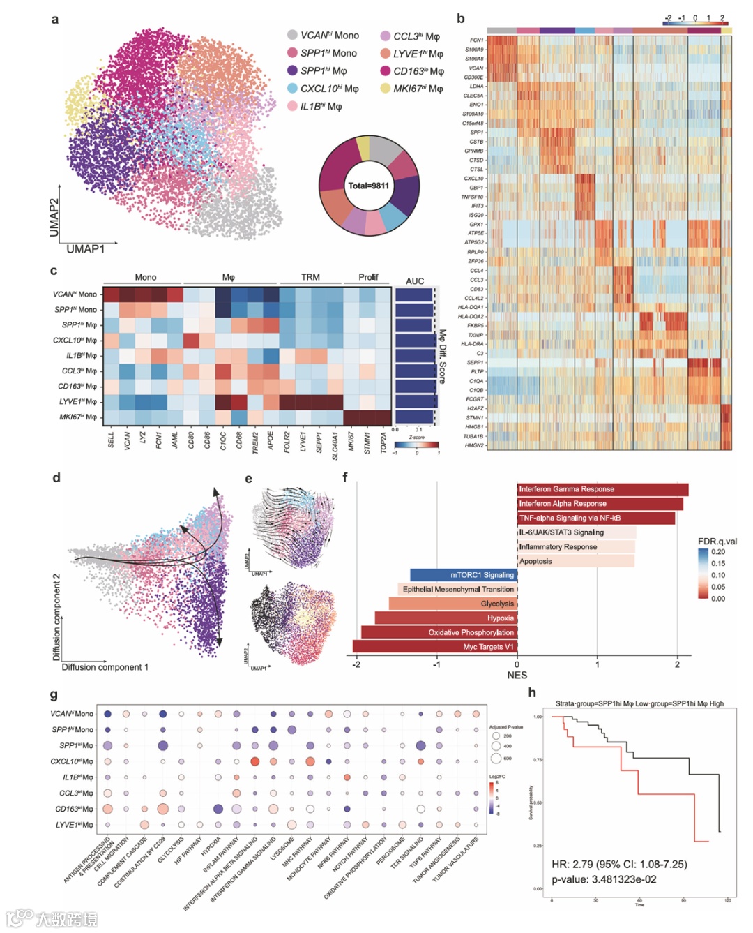
(三)肿瘤内单核细胞/巨噬细胞的谱系异质性与功能重塑
(四)SPP1⁺巨噬细胞的缺氧生态位与肿瘤互作网络揭示
(五)SPP1⁺巨噬细胞与VEGFA⁺中性粒细胞共同构建促血管生成生态位
研究进一步揭示,在TNBC 微环境中,SPP1⁺ 巨噬细胞不仅位于明显的缺氧区域,还与血管生成关键细胞高度共定位,形成高度活跃的“促血管生成生态位”。空间转录组分析(Visium)和 cell2location 显示,SPP1⁺ 巨噬细胞与肿瘤细胞紧密分布于同一缺氧区域,并表现出与其他巨噬细胞亚群截然不同的空间特征:它们并不沿既有血管分布(不与动脉、静脉或一般毛细血管标记物共定位),而是专一性地聚集在 APLN 高表达的毛细血管 tip cells 附近(APLNhi tip cells)(Fig. 5a–c),这是典型新生血管萌芽点的标志。
值得注意的是,SPP1⁺ 巨噬细胞与 VEGFA 高表达的中性粒细胞(VEGFAhi neutrophils)共同聚集于这些新生血管区域,两者都与 APLNhi tip cells 形成显著的互作网络。CellChat 分析揭示 SPP1⁺ 巨噬细胞与 tip cells 之间具有强烈的配体–受体互作,其中最突出的是 SPP1⁺ 巨噬细胞分泌的血管舒张肽 ADM 与 tip cells 表达的 CALCRL–RAMP2/3 复合受体之间的信号通路(Fig. 5d–f)。ADM 被认为可促使肿瘤血管不稳定化,加速异常血管形成。此外,VEGFAhi 中性粒细胞则通过强 VEGF 信号进一步推动 tip cells 的活化和血管生长。更早的谱系分析显示,这两个亚群的前体——SPP1hi 单核细胞和 PDE4BhiIL1R2hi 中性粒细胞——也在这些区域共定位(Supplementary Fig. 6c,d),进一步支持了局部微环境塑造细胞命运的观点。
体外实验验证了这一模型:在缺氧条件下,无论是THP-1 衍生的巨噬细胞还是 HL-60N 中性粒细胞,都显著上调 SPP1、ADM 与 VEGFA(Fig. 5h–i),与体内转录组模式一致。调控网络分析(pySCENIC)进一步揭示,在 SPP1⁺ 巨噬细胞、VEGFAhi 中性粒细胞及其所在的区域集群中,共同活跃的关键转录因子为 ATF4 与 RUNX3,其中 ATF4 的特异性更高(Fig. 5j)。ATF4 是代谢压力(尤其是缺氧)诱导的核心调控因子,已知能够驱动 VEGFA、ADM 和 SPP1 的表达(Supplementary Fig. 7i)。因此,研究提出在缺氧驱动下 ATF4 被共同激活,从而在两类髓系细胞中诱导强烈的促血管生成功能,与 APLNhi tip cells 协同构建一个高度活跃的促血管生成生态位。多重免疫荧光(mIF)也在蛋白水平验证了该生态位的存在(Fig. 5g)。
(六)SPP1⁺巨噬细胞与VEGFA⁺中性粒细胞驱动的促血管生态位具有明确临床意义
(七)小鼠TNBC 模型重现 SPP1⁺ 巨噬细胞生态位并揭示其可被环磷酰胺靶向
总结
这项研究用上了当前最前沿的单细胞和空间组学技术,系统描绘了三阴性乳腺癌(TNBC)中髓系细胞的“生态地图”。研究团队特别发现了一类非常关键的SPP1⁺巨噬细胞,它们和 VEGFA⁺ 中性粒细胞一起“扎堆”在肿瘤内部的缺氧区域,和血管新生的“尖端细胞”(APLN⁺ tip cells)紧密互动,形成了一个强力促肿瘤发展的“血管生成生态位”。这一结构不仅能推动肿瘤生长,还与更差的生存预后密切相关。更重要的是,这个促血管生成的生态位不仅在患者样本中存在,在常用的小鼠 TNBC 模型里也能被准确复现,并且对环磷酰胺(C140)特别敏感,为未来的靶向治疗提供了新的思路。
总的来说,这篇研究不仅补全了 TNBC 髓系免疫细胞的关键知识空白,还为临床治疗带来了可转化的新方向,意义非常亮眼。

