新颖选题机械刺激相关基因(TEX19等)→肿瘤免疫微环境重塑→乳腺癌预后,多组学(bulk+单细胞RNA-seq 亮点:SCISSOR算法)整合分析+机器学习建模+体内外功能验证,直接“抄作业”啦!
今天小编要和大家分享的这篇文章是2025年11月发表在《Breast Cancer Res》(IF:5.6)期刊上的文章《Integrating bulk and single-cell RNA sequencing analysis to reveal characterization of mechanical stimulus-related genes and prognostic signatures in breast cancer》。以下是这篇文章的主要亮点,一起跟着小编来看一下叭~
亮点:该研究聚焦机械刺激与乳腺癌预后的关联机制,创新性采用“bulk RNA-seq+单细胞RNA-seq多组学整合+机器学习建模+多层级验证”的研究策略,通过无监督共识聚类、LASSO-Cox回归构建预后特征,结合CIBERSORT/ESTIMATE/ssGSEA解析肿瘤免疫微环境,利用SCISSOR算法实现单细胞与批量测序数据的跨维度关联,同时通过CellChat细胞通讯分析、scMetabolism代谢评分及体内外实验完成功能验证,不仅首次构建了乳腺癌机械刺激相关基因预后签名,明确了机械刺激通过重塑肿瘤免疫微环境调控乳腺癌预后的核心机制,还精准筛选出TEX19等关键靶基因并发现高风险患者对溴化塞潘托宁的潜在敏感性。研究全程依托多公共数据库高通量数据整合、多算法交叉校验及体内外实验验证,逻辑严谨且结果可复现,为肿瘤力学生物学与免疫微环境交互调控的研究提供了高效范式,也为乳腺癌的预后评估和个性化治疗提供了新的分子靶点与策略。
背景介绍
乳腺癌是一类高发恶性肿瘤。根据全球癌症统计数据库的相关数据,乳腺癌是女性群体中确诊率最高的癌症,也是癌症相关死亡的首要原因。目前乳腺癌的治疗策略包括局部治疗手段(手术与放疗)和全身治疗方案(化疗、内分泌治疗及靶向治疗),治疗方案的选择需结合疾病分期与分子发病机制综合判定。尽管过去数十年间乳腺癌的治疗策略取得了显著进展,但该疾病的全球死亡率与发病率之比仍维持在15%左右。未来的研究不仅需聚焦新型药物的研发,还应推动治疗的个体化发展,以适配不同患者的疾病特征。因此,筛选个体化特异性生物标志物、探索新型治疗靶点,对于优化乳腺癌治疗策略、改善患者临床结局具有重要意义。
机械免疫学作为新兴研究领域,近年来受到广泛关注。研究发现,肿瘤周围细胞外基质中胶原蛋白密度较高的乳腺癌组织,其T细胞浸润水平降低,效应T细胞的肿瘤杀伤能力也受到抑制。机械刺激可通过整合素、钙粘蛋白、G蛋白偶联受体、机械敏感离子通道蛋白、Yes相关蛋白/转录共激活因子等机械传感器和机械敏感生物分子,调控细胞的增殖与信号转导。如机械敏感离子通道蛋白1可诱导钙离子内流及下游原癌基因酪氨酸激酶信号通路激活,进而促进乳腺癌细胞的侵袭能力。但目前机械刺激在乳腺癌发生发展中的具体作用及调控机制尚未明确,肿瘤浸润免疫细胞对肿瘤内多种机械刺激的响应规律也鲜有研究。因此,全面分析机械刺激相关基因的遗传改变特征,或可为乳腺癌的后续治疗挖掘新的分子靶点。
图1 乳腺癌患者机械刺激特征的综合分析流程图
主要研究结果
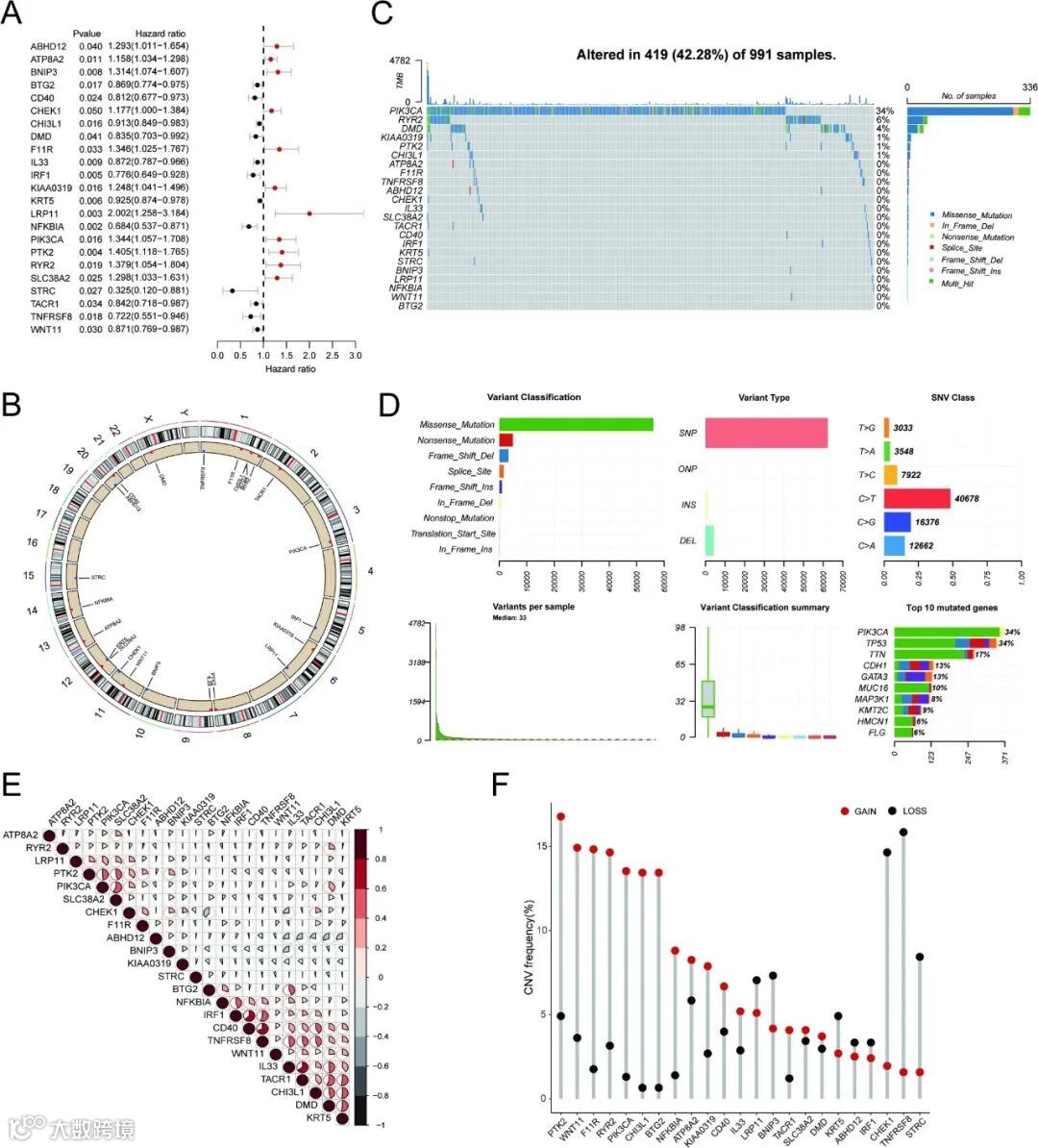
1、乳腺癌中与总生存期相关的机械刺激相关基因的遗传变异图谱
图2 乳腺癌患者中与总生存期相关的机械刺激相关基因(MSRG)变异图谱
A单因素Cox回归分析筛选出的总生存期相关机械刺激相关基因
B总生存期相关机械刺激相关基因的染色体定位
C~D展示TCGA队列中总生存期相关机械刺激相关基因变异频率的肿瘤突变图谱
E总生存期相关机械刺激相关基因的表达相关网络
F TCGA队列中总生存期相关机械刺激相关基因的拷贝数变异(CNV)频率。
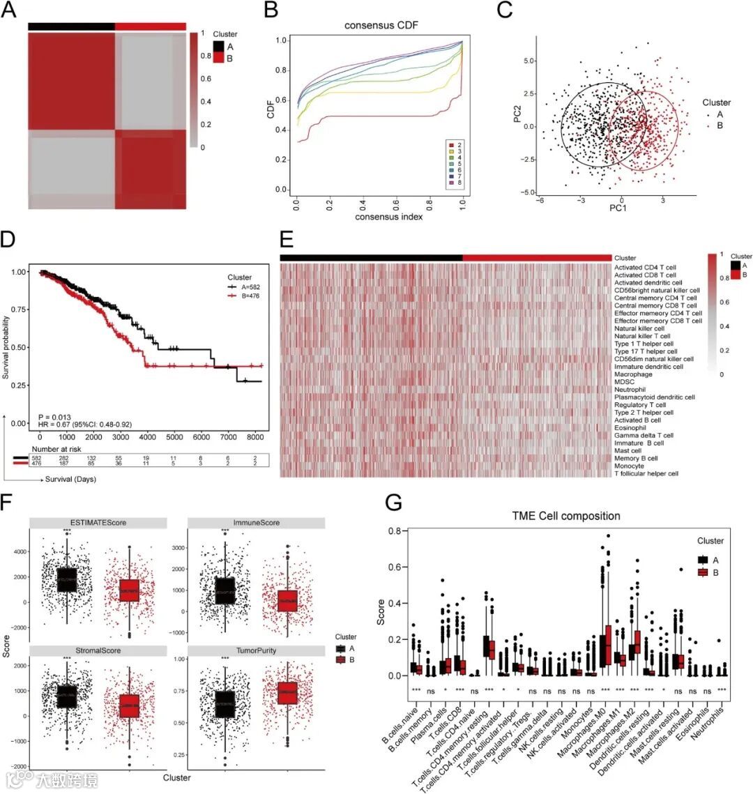
2、共识分子聚类分析
图3机械刺激相关基因(MSRGs)的无监督聚类分析
A K=2时的共识矩阵热图
B共识聚类的累积分布函数(CDF)图
C两个聚类亚组的转录组图谱主成分分析(PCA)结果
D TCGA队列中乳腺癌患者基于两个聚类亚组的Kaplan-Meier生存曲线,统计学方法:两阶段分析
E两个聚类亚组的单样本基因集富集分析(ssGSEA)结果热图
F两个聚类亚组间总评分、基质评分、免疫评分及肿瘤纯度的差异比较,统计学方法:Wilcoxon检验,*p<0.05;**p<0.01;***p<0.001
G两个聚类亚组间22种免疫细胞浸润水平的差异箱线图,统计学方法:Wilcoxon检验,*p<0.05;**p<0.01;***p<0.001
3、机械刺激相关预后特征的构建与验证
在训练集中,共筛选出260个差异表达基因(DEG)(调整后p<0.05,且|log2倍变化(FC)|>1.5);与A亚组相比,B亚组中有242个基因下调、18个基因上调,结果以火山图展示(补充图1、补充表3)。随后通过单因素Cox回归分析(筛选标准p<0.05),进一步筛选出50个与总生存期(OS)相关的差异表达基因,用于后续分析(补充表4)。在乳腺癌样本中应用LASSO-Cox回归分析后,最终保留15个关键基因构建预后特征,并在火山图中高亮标注(图4A~4B、补充图1)。
基于该预后特征,计算每位患者的机械刺激指数(MSI),公式如下:风险评分=—(乙醛脱氢酶3家族成员A1表达量)×0.158859715—(趋化因子配体19表达量)×0.015415473—(钙粘蛋白19表达量)×0.098733091+(癌胚抗原相关细胞粘附分子5表达量)×0.011877118+(复合素2表达量)×0.027222987+(CWH43基因表达量)×0.157808964—(趋化因子配体1表达量)×0.030283461—(脂肪酸结合蛋白7表达量)×0.003265046—(连接链表达量)×0.047094207+(KIAA0319基因表达量)×0.056197265—(角蛋白15表达量)×0.005340380—(聚合免疫球蛋白受体表达量)×0.012580670—(Spi-B转录因子表达量)×0.028761345—(转钴胺素1表达量)×0.059128906+(睾丸表达19表达量)×0.109843007。
进一步分析TCGA数据库中的基因表达情况发现,部分特征基因(转钴胺素1、聚合免疫球蛋白受体、角蛋白15、连接链、脂肪酸结合蛋白7、趋化因子配体1、钙粘蛋白19、乙醛脱氢酶3家族成员A1)在肿瘤组织中呈下调表达,而其余特征基因(睾丸表达19、Spi-B转录因子、KIAA0319基因、癌胚抗原相关细胞粘附分子5)呈上调表达(补充图2)。这些表达模式与各基因的回归系数方向基本一致,证实了该15基因预后特征的稳健性。
根据上述公式计算的风险评分,分别在训练集和验证集中将乳腺癌患者分为高风险组和低风险组。风险评分与多种临床特征显著相关,包括生存状态(存活或死亡)、肿瘤分期(T1~T4)和临床分期(I~IV期),但与淋巴结受累情况(N0~N3)无显著关联(图4C~4F)。Kaplan-Meier生存曲线分析显示,在两个队列中,低风险组患者的总生存期均显著延长(TCGA队列:P<0.0001,风险比(HR)=0.43,95%置信区间(CI):0.30~0.60;METABRIC队列:P<0.0001,HR=0.66,95% CI:0.59~0.74;图4G~4H)。此外,在 GSE96058和GSE20685队列中,低风险组患者同样表现出更优的生存结局,证实该预后特征在独立数据集间具有良好的泛化性(GSE96058队列:P=0.0036,HR=0.73,95% CI:0.59~0.90;GSE20685队列:P=0.0030,HR=0.51,95% CI:0.32~0.80;补充图3)。
图4乳腺癌患者预后基因特征的构建
A~B与总生存期相关的差异表达基因的LASSO回归分析结果
C~F展示风险评分与生存状态、肿瘤T分期、淋巴结N分期及临床分期相关性的小提琴图。统计学方法:图C采用 Wilcoxon检验;图D~F组间比较采用Holm-Bonferroni法,多组比较采用Kruskal–Wallis检验
G TCGA队列乳腺癌患者高低风险评分组的Kaplan-Meier生存曲线,统计学方法:对数秩检验
H METABRIC队列乳腺癌患者高低风险评分组的Kaplan-Meier生存曲线,统计学方法:两阶段分析
I展示乳腺癌患者分子聚类、风险分组与生存状态间关联性的桑基图
J TCGA队列中总生存期、风险评分与临床病理特征的关联分析结果
4、预后列线图的构建与评估
本研究采用单因素及多因素Cox回归分析,评估风险评分及年龄、肿瘤T分期、淋巴结N分期、美国癌症联合委员会(AJCC)临床分期等临床特征的预后价值(图5A)。结果证实,风险评分可作为乳腺癌患者有效的独立预后因素;多因素分析进一步显示,年龄、AJCC临床分期及风险评分均为影响患者预后的显著因素。本研究选取上述变量构建预后列线图,用于乳腺癌患者的预后预测(图5B)。
通过绘制校准曲线验证列线图的预测一致性,结果显示,该列线图对患者1年、3年及5年生存率的预测结果与实际情况具有良好的一致性(图5C)。训练集中,列线图预测1年、3年、5年生存率的曲线下面积(AUC)分别为0.90、0.80和0.75,表明其对训练集患者的预后具有较高的预测准确性(图5D)。
图5列线图生存模型的构建与验证
A TCGA队列中临床病理特征及风险评分的单因素和多因素分析结果
B乳腺癌患者预后预测列线图的构建
C TCGA队列中患者1年、3年、5年总生存率预测概率的校准图
D TCGA队列中列线图的受试者工作特征(ROC)分析结果
E METABRIC队列中列线图的受试者工作特征(ROC)分析结果
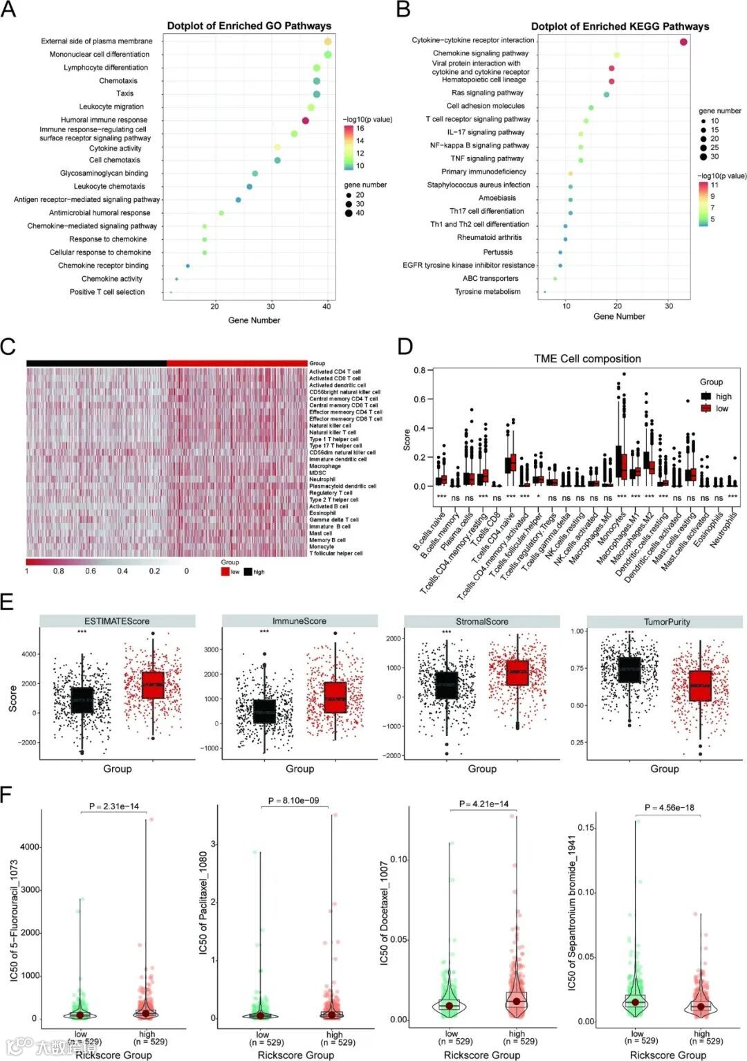
5、肿瘤免疫微环境分析及预后特征的药物敏感性预测效能研究
对不同风险组间差异表达基因进行基因本体(GO)和京都基因与基因组百科全书(KEGG)富集分析,结果显示其主要与多种免疫应答、细胞因子-细胞因子受体相互作用相关(图6A~6B);同时,这些基因还与质膜外侧、细胞粘附分子存在关联,凸显了机械刺激在不同风险组中的调控作用。上述结果提示,高低风险组间的机械刺激水平与免疫应答状态存在显著差异。
与生存获益结果一致,低风险组患者体内多种免疫细胞的浸润水平显著升高,免疫评分更高且肿瘤纯度更低,呈现出免疫“热”表型特征(图6C~6E)。为探究该模型与药物敏感性的关联,本研究计算了乳腺癌患者对各药物的半数抑制浓度(IC50)预测值,绘制的关联图谱展示了药物敏感性与风险评分之间的相关性及统计学意义(补充图6)。
图6肿瘤免疫微环境分析及药物敏感性预测
A~B高低风险评分组间差异表达基因的基因本体(GO)与京都基因与基因组百科全书(KEGG)富集分析
C两个风险组的单样本基因集富集分析(ssGSEA)结果热图
D两个风险组间22种免疫细胞浸润水平差异的箱线图,统计学方法:Wilcoxon 检验,*p<0.05;**p<0.01;***p<0.001
E两个风险组间的ESTIMATE评分、基质评分、免疫评分及肿瘤纯度差异,统计学方法:Wilcoxon 检验,*p<0.05;**p<0.01;***p<0.001
F TCGA队列中高低风险组间药物半数抑制浓度(IC50)值比较的箱线图,统计学方法:Wilcoxon 检验,*p<0.05;**p<0.01;***p<0.001;****p<0.0001
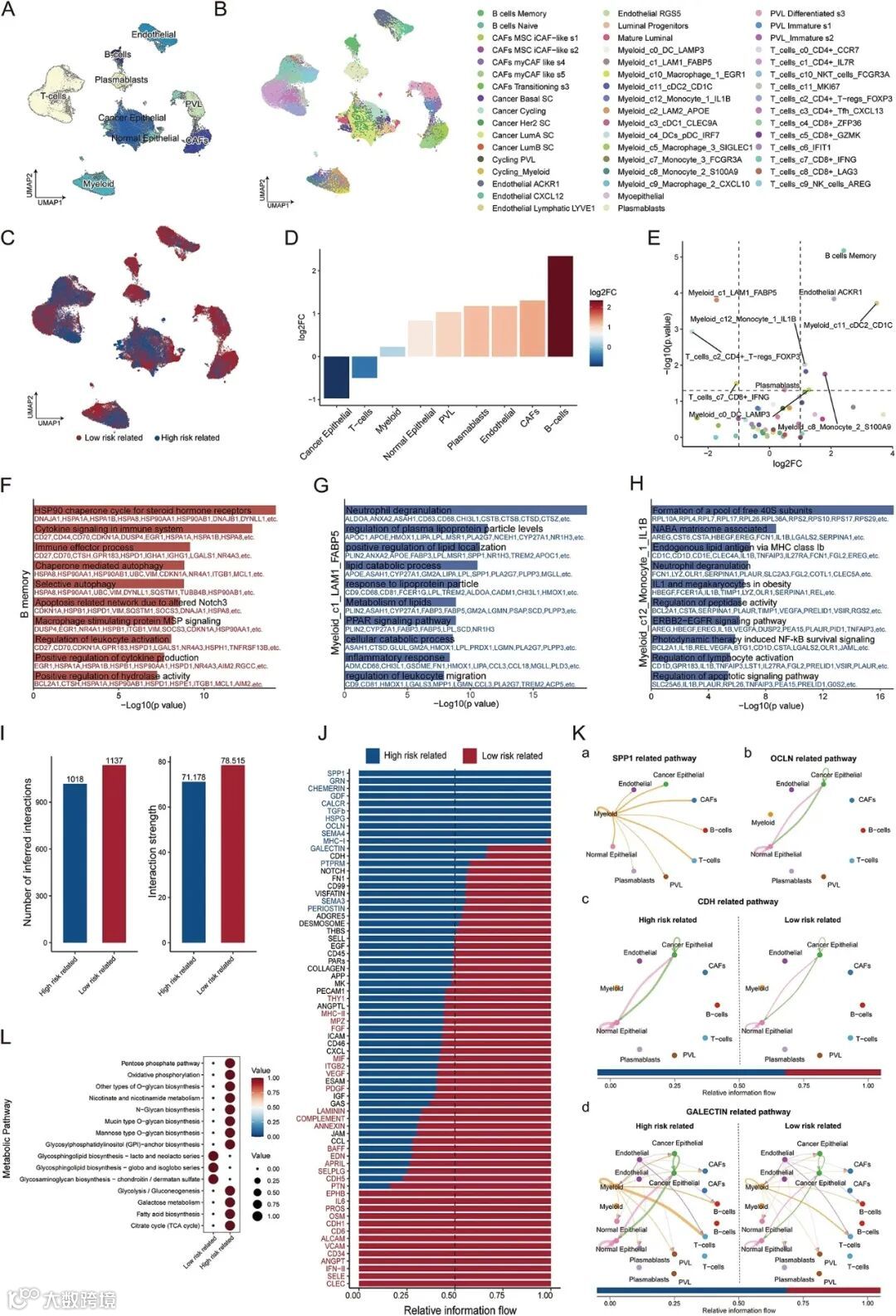
6、机械刺激通过重塑乳腺肿瘤免疫微环境影响乳腺癌患者预后
本研究进一步筛选与不同风险亚组表型相关的肿瘤微环境(TME)细胞类型,从博德研究所单细胞数据库(https://singlecell.broadinstitute.org/single_cell/study/SCP1039)下载26例乳腺癌患者的预处理单细胞测序数据,对细胞进行聚类及注释后,共得到9种主要细胞类型和49种细胞亚型(图7A~7B)。
为筛选与不同风险表型相关的肿瘤微环境细胞类型,本研究将SCISSOR算法与训练集患者的转录组测序数据及其对应的风险分组结果联合分析(图7C)。结果显示,与高风险组相比,低风险组患者的肿瘤微环境中B细胞占比更高、肿瘤细胞占比更低(图7D);具体而言,低风险组的记忆B细胞、ACKR1阳性内皮细胞、CD1C阳性髓系常规树突状细胞2亚群数量显著增加,而FOXP3阳性CD4+调节性T细胞、IL1B阳性单核细胞1亚群、FABP5阳性肿瘤相关巨噬细胞1亚群数量显著减少(图7E)。上述细胞在基于机械刺激特征划分的不同风险组中存在数量差异,提示其可能与机械刺激存在潜在关联。记忆B细胞可作为抗原提呈细胞,促进肿瘤相关记忆性和初始T细胞的扩增,进而增强抗肿瘤免疫应答;而FABP5阳性肿瘤相关巨噬细胞1亚群被证实具有免疫抑制作用,且与乳腺癌患者较差的生存预后相关。
本研究利用Metascape平台对上述数量存在显著差异的细胞亚群进行富集分析,结果显示,两组中的记忆B细胞均与免疫效应过程显著相关(图7F);IL1B阳性单核细胞1亚群则与ERBB2-EGFR信号通路等机械相关通路密切关联,已有研究证实该通路可促进乳腺癌细胞的增殖与迁移(图7G)。对其他细胞类型的富集分析结果显示,其均与炎症反应显著相关(图7H、补充图7)。
在初步证实机械刺激可能与免疫细胞数量相关后,本研究进一步探究其是否影响免疫微环境内的细胞间相互作用。为此,本研究采用CellChat算法,通过配体-受体信号分析细胞间的通讯模式,旨在明确区分高低风险组的细胞相互作用特征。结果显示,低风险组中细胞间的通讯数量更多、通讯强度更强(图7I);具体而言,低风险组中富集了干扰素Ⅱ、白介素6等炎症因子相关信号通路,而高风险组中则富集了分泌磷蛋白1、闭合蛋白、钙粘蛋白、半乳糖凝集素等机械刺激相关信号通路,上述通路在细胞间相互作用、细胞连接、细胞粘附及细胞-基质相互作用中发挥关键调控作用(图7J~7K)。这提示低风险组存在更强的免疫应答,而高风险组的机械刺激可能参与免疫抑制过程。
本研究采用scMetabolism算法计算不同风险组的细胞代谢评分,结果显示,高风险组的聚糖生物合成、氧化磷酸化及磷酸戊糖途径代谢水平显著上调,而低风险组的糖鞘脂和糖胺聚糖生物合成代谢水平显著增强(图7L)。
图7机械刺激通过调控肿瘤免疫微环境影响乳腺癌预后
A~B乳腺癌样本中9种主要细胞类型及49种细胞亚型的UMAP分析结果
C基于SCISSOR算法风险分组的细胞UMAP分析结果
D~E与风险评分相关的不同主要细胞类型及细胞亚型的占比分布
F~H两个风险组间记忆B细胞(F)、IL1B阳性单核细胞1亚群(G)、FABP5阳性肿瘤相关巨噬细胞1亚群(H)的差异表达基因富集分析
I不同风险评分对应的细胞通讯数量及通讯强度差异
J推断的细胞通讯网络中,不同风险组间整体信息传递的网络分析结果
K不同风险组中相关细胞的分泌磷蛋白1、闭合蛋白、钙粘蛋白及半乳糖凝集素信号通路环形图
L不同风险组间细胞代谢评分的点图
7、TEX19在体内外调控乳腺癌的生物学行为
已有研究报道,睾丸表达基因19(TEX19)在膀胱癌、卵巢癌等多种恶性肿瘤中均呈高表达,且可促进肿瘤的发生发展。在本研究构建的预后模型所包含的15个基因中,TEX19在单因素Cox回归分析中显示出最高的风险比(HR=1.313),提示其可能对乳腺癌患者的预后存在重要调控作用(补充图8)。此外,在该预后模型中,TEX19的回归系数权重在所有基因中也处于较高水平。单细胞转录组数据进一步显示,TEX19主要在肿瘤细胞中表达(补充图9),证实其在乳腺癌进展中具有重要的生物学意义。
上述生物信息学分析和转录组学研究结果,结合已有研究证实的TEX19促癌作用,促使我们将该基因列为首要研究对象开展功能验证。为进一步明确TEX19在乳腺癌中的作用,本研究构建了TEX19基因敲除的MCF-7乳腺癌细胞株(图8A)。蛋白质印迹实验结果进一步证实,与正常乳腺上皮细胞株MCF-10A相比,TEX19蛋白在MCF-7、MDA-MB-231、BT-549乳腺癌细胞株中均呈显著高表达(图8B)。本研究选取敲除效果更佳的shTEX19-1细胞株开展后续实验。
增殖实验结果显示,TEX19敲除细胞的增殖能力显著丧失,而阴性对照细胞可正常增殖(图8C)。克隆形成实验证实,TEX19是乳腺癌细胞生长所必需的关键基因(图8D~8E)。细胞周期检测发现,TEX19敲除细胞发生G1期阻滞,提示TEX19对肿瘤细胞的增殖至关重要(图8F)。在TEX19敲除癌细胞构建的裸鼠移植瘤模型中,肿瘤的生长受到显著抑制(图8G~8I)。
上述研究结果共同证实,TEX19参与调控乳腺癌细胞的增殖过程。
图8 TEX19在体内外调控乳腺癌的生物学行为
A蛋白质印迹法检测TEX19敲除(shTEX19)及对照(shRandom)MCF-7细胞中TEX19与内参GAPDH的蛋白表达水平
B蛋白质印迹法检测乳腺癌细胞株(MCF-7、MDA-MB-231、BT-549)及正常乳腺上皮细胞株MCF-10A中TEX19的蛋白表达水平
C TEX19敲除及对照MCF-7细胞的生长曲线,实验结果以三次独立重复实验的均值±标准差表示,统计学方法:双尾Student’s t检验,*p<0.05;**p<0.01;***p<0.001;****p<0.0001
D~E TEX19敲除及对照MCF-7细胞的克隆形成实验,克隆数统计结果以三次独立重复实验的均值±标准差表示,统计学方法:双尾Student’s t检验,*p<0.05
F流式细胞术检测shTEX19对MCF-7细胞周期的影响,实验独立重复三次,统计学方法:双因素方差分析,*p<0.05;**p<0.01
G裸鼠移植瘤自第15天起的肿瘤体积测量结果,n=6,统计学方法:双尾Student’s t检验,*p<0.05
H TEX19敲除及对照MCF-7细胞构建的裸鼠乳腺移植瘤实物图,n=6
I裸鼠移植瘤模型第34天的肿瘤重量统计,实验结果以6次重复实验的均值±标准差表示,统计学方法:非配对Student’s t检验,*p<0.05;**p<0.01;***p<0.001;****p<0.0001
总结

