构效关系影响
✦
•
✦
首先通过对不同结构壳寡糖的抗真菌活性进行评价,筛选到一种水溶性的高分子量壳寡糖HCOS,其对浮游态和生物膜态白色念珠菌都能够发挥良好的抗真菌活性。而低分子量的壳寡糖LCOS对浮游态和生物膜态的白色念珠菌均没有显著的抗菌活性,筛选到这两种有显著活性差异的壳寡糖可以继续进行壳寡糖抗真菌构效关系的探究。
图1 HCOS与LCOS对白色念珠菌的抗菌活性
✦
•
✦
HCOS和LCOS对白色念珠菌的杀菌活性有显著的差异,那两者在白色念珠菌中的细胞定位有何差异?使用FITC标记两种壳寡糖,并通过荧光显微镜观察其在白色念珠菌中的细胞定位,结果如图2所示, HCOS靶向于白色念珠菌的细胞壁,而LCOS能够直接进入细胞内部,但是不发挥抗真菌活性,说明与细胞壁的结合是壳寡糖发挥抗真菌活性的关键,而壳寡糖的细胞定位高度依赖于其分子量的大小。
通过荧光显微镜对HCOS在白色念珠菌细胞表面的动态分布过程进行观察,如图2C所示,HCOS-FITC处理细胞5 min后,就在菌体细胞的芽痕位置快速积累,随着作用时间的延长不断在两端的芽痕位置富集,30 min后HCOS开始逐渐向细胞两侧分布,1h后HCOS在细胞表面分布均匀。HCOS在白色念珠菌中的这种分布过程表明HCOS在白色念珠菌细胞壁中可能存在特异性的结合靶点。
图2 HCOS与LCOS在白色念珠菌中的细胞定位
✦
•
✦
确定了HCOS靶向于白色念珠菌细胞壁后,继续通过扫描电镜和冷冻透射电镜对白色念珠菌的表面结构和细胞壁超微结构进行观察,如图3A所示,HCOS处理后,白色念珠菌表面产生密集的孔状结构,使得原本致密坚韧的细胞壁结构变得疏松多孔,细胞渗透压变化最终导致菌体死亡。图3C的超微结构也显示HCOS处理后白色念珠菌细胞壁和细胞膜的界限不清晰,原本富有弹性坚韧的细胞壁在HCOS的作用下出现皱褶,说明HCOS对白色念珠菌的细胞壁结构产生显著的破坏作用。
图3 HCOS对白色念珠菌表面结构及超微结构的影响
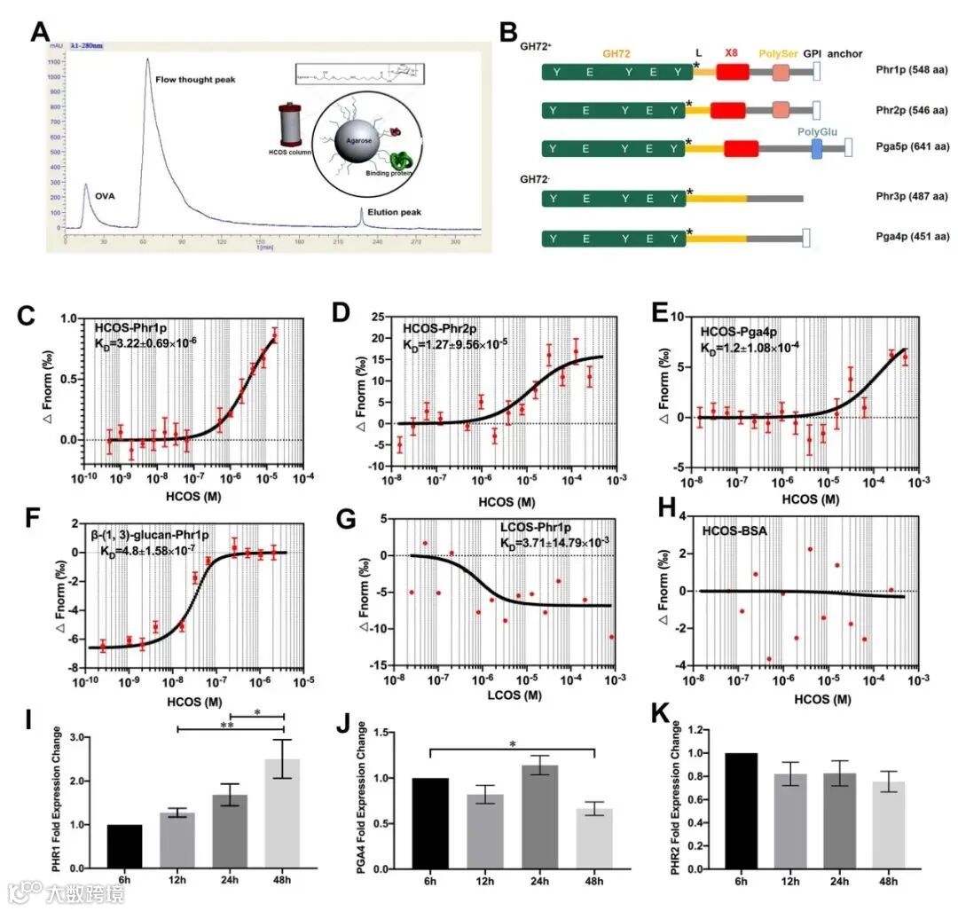
如图4A所示,通过亲和层析的方法分离了HCOS在白色念珠菌细胞壁中的特异性结合靶点,通过质谱鉴定,结合力分析(图4C-H),基因转录水平变化(图4I-K)等方面证明GH72 PHR 家族中的Phr1p是HCOS在白色念珠菌细胞壁表面发挥抗真菌活性的结合靶点。Phr1p是具有转糖苷活性的葡聚糖水解酶,负责真菌细胞壁主要组分葡聚糖链的延长分支,但PHR家族与几丁质/壳聚糖/壳寡糖的关系未见报道。
图4 白色念珠菌细胞壁中HCOS结合蛋白的分离鉴定
通过对Phr1p的酶活性进行测定,发现HCOS与Phr1p结合后,可以抑制Phr1p的β-1,3-葡萄糖苷转移酶活性,影响细胞壁葡聚糖组分的合成(图5A)。通过对细胞壁单糖组成以及多糖组分的分析证明HCOS可以结合到白色念珠菌细胞壁几丁质组分中(图4C,D),说明HCOS作为细胞壁结构类似物在芽痕部位被细胞壁重构酶识别整合到细胞壁几丁质组分中。细胞壁葡聚糖合成的异常以及几丁质结构的紊乱,导致细胞壁结构疏松,细胞渗透压发生变化,菌体死亡。
图5 HCOS抑制Phr1p的酶活性
对HCOS的抗真菌机制研究表明,HCOS通过靶向于白色念珠菌细胞壁中的Phr1p,抑制细胞壁中葡聚糖合成的同时破坏细胞壁几丁质的结构从而发挥抗真菌活性,不会对哺乳动物细胞产生毒性,而且HCOS本身具有安全无毒,免疫调节等特点。如果将其与抗真菌药物联合使用,既能降低抗真菌药物的使用量,也能够使其在临床中得到较好的应用。
后期试验研究也发现,HCOS可以作为抗真菌药物增效剂,通过破坏真菌细胞壁结构,加速药物进入细胞,将药物的最低抑菌浓度(MIC)降低16-32倍,并可以彻底清除白色念珠菌生物膜内部的耐药细胞。
图6 HCOS联合抗药物对白色念珠菌生物膜的协同抗真菌作用
本研究通过对不同结构壳寡糖的活性与细胞作用位置的观察,发现壳寡糖的细胞定位高度依赖于其分子量的大小。证明壳寡糖不仅仅是通过正电荷来发挥抗真菌活性,特定结构的壳寡糖能够作为真菌细胞壁结构类似物,在细胞壁动态平衡中发挥作用,通过破坏细胞壁结构从而导致细胞壁结构疏松,细胞渗透压发生变化,菌体死亡。
✦
•
✦
END


