科技
赋能
+
创新发展
壳聚糖是一种多功能的生物聚合物,具有多种生物活性和潜在的应用。它是氨基葡萄糖和N-乙酰氨基葡萄糖聚合而成的线性共聚物,其结构常常用聚合度(DP)、乙酰度(FA)和乙酰化模式(PA)解析。
由几丁质化学法生产的传统工业壳聚糖具有较为明确的DP和FA,但PA是趋向随机的,而酶法生产的壳聚糖可能具有非随机的PA。但是几丁质脱乙酰化酶无法直接有效地对结晶几丁质进行脱乙酰化,该过程目前还无法利用生物技术来复制。
本文介绍了几丁质脱乙酰酶(CDAs, Chitin Deacetylases)的一种逆向用法,它们可以在过量乙酸盐存在的环境中将完全脱乙酰化的壳聚糖(聚氨基葡萄糖)转化为依赖于酶的非随机PA的部分乙酰化壳聚糖,其FA可达0.7。
以这种方法制备的生物技术级壳聚糖能够保留一定的区域选择性,使其PA能够达到可控,且与传统化学技术壳聚糖在物理化学性质和纳米溶液特性及生物活性方面均有所不同。与合成的嵌段共聚物一样,控制生物聚合物链中的构件分布将为壳聚糖的研究和开发开辟一个新的层面。
PA不同
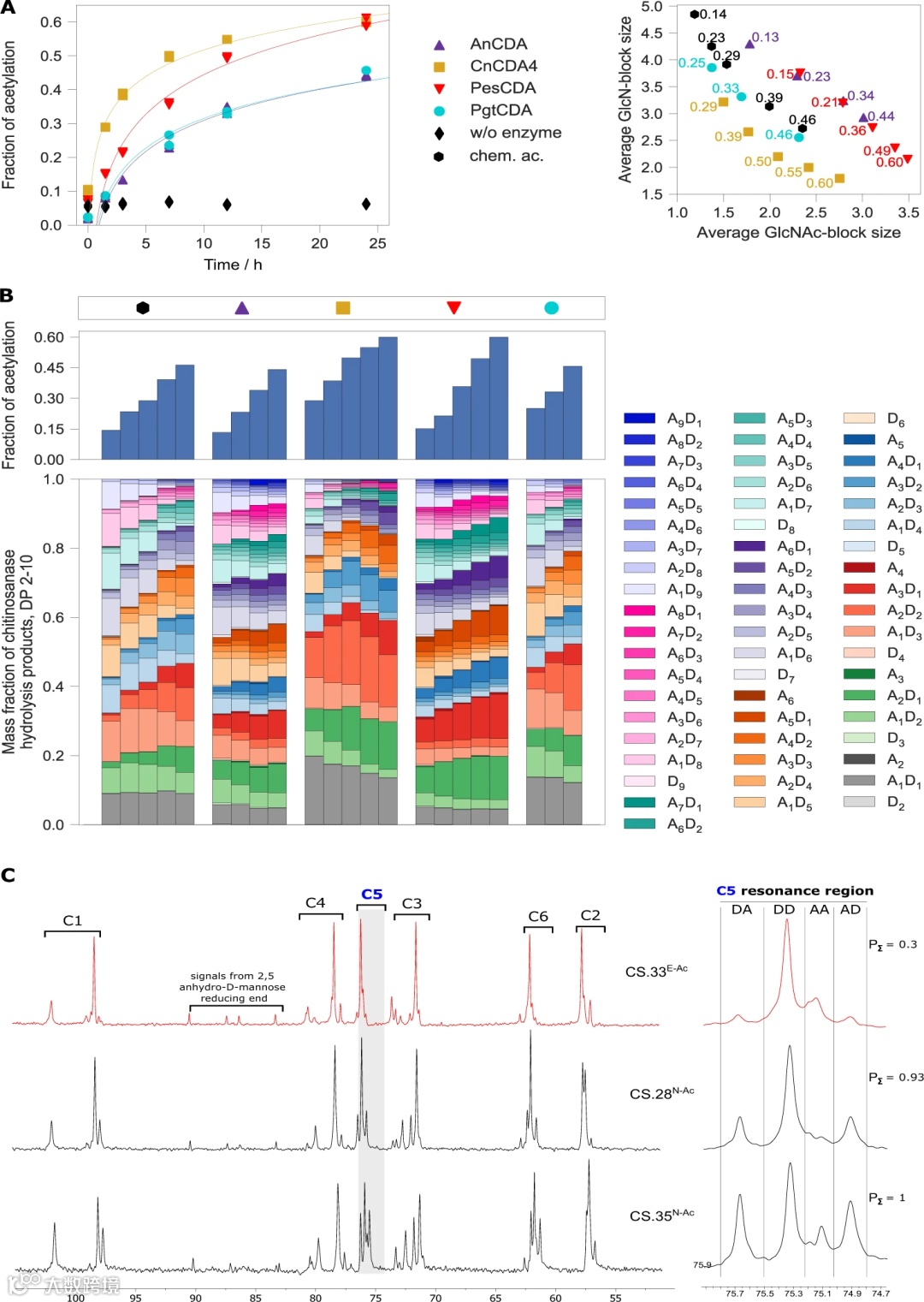
首先,通过一系列的实验优化,发现在过量乙酸盐存在下,4种真菌CDAs对聚氨基葡萄糖能够发生逆向作用,即能够产生部分乙酰化的壳聚糖,根据选取的酶不同,其平均GlcN块/GlcNac块也会不同,而且在不同方向上进一步偏离传统化学技术壳聚糖(随机PA),通过EMS(Enzymatic Mass Spectrometry)指纹技术进一步证实了与传统化学技术壳聚糖相比,即使是不同酶生产相近FA的壳聚糖其片段也不尽相同,说明每种酶产生的壳聚糖聚合物具有独特的PA。在后续的13C NMR中也可以看到PA值的改变。
Fig. 1: CDAs can N-acetylate polyglucosamine, yielding high-FA chitosans with non-random PA.
A Polyglucosamine (FA = 0.03) was incubated in the presence of 1.5 M sodium acetate for 24 h (pH 7.5) with four different recombinant fungal CDAs (AnCDA from Aspergillus niger, CnCDA4 from Cryptococcus neoformans, PgtCDA from Puccinia graminis f. sp. tritici, and PesCDA from Pestalotiopsis sp.) or without enzyme as a control. The FA (left panel) and average block sizes of DP 2–10 (right panel) in the resulting chitosan polymers were analysed using chitinosanase-based EMS fingerprinting. Chemically N-acetylated chitosans were used as positive controls. B The chemically and enzymatically N-acetylated chitosans (see A) were hydrolysed with chitinosanase, and products of DP 2–10 were analysed by HILIC-ESI-MS to calculate the FA of the polymeric substrates (upper panel) and characterise the oligomeric products (lower panel). C 13C-NMR analysis of one enzymatically (CS.33E-Ac) produced (using PesCDA) and two chemically N-acetylated chitosans with a similar FA (CS.28 N-Ac and CS.35 N-Ac) (left panel) and magnification of the C-5 resonance region (right panel). The four dyad peak areas (IDA, IDD, IAA, and IAD) were integrated and used to calculate PΣvalues
物理化学性能不同
随后,以CDAs乙酰化的生物技术壳聚糖 (PƩ=0.3,FA=0.33,DP=800,分散性(Đ)=1.9)和另一种传统化学技术乙酰化的壳聚糖(PƩ=1.0,FA=0.34,DP=700,分散性(Đ)=1.8)研究其物理化学性能的不同。
采用与三聚磷酸盐(TPP)进行离子交联的方法,制备了一系列纳米颗粒。这个过程中发现传统技术壳聚糖C很容易进行交联,而且ζ-平均粒径随着NH2/TPP的比率升高而升高,而生物技术壳聚糖与TPP形成壳聚糖的能力十分有限,且ζ-平均粒径并不随着NH2/TPP的比率的变化而改变,分散性也更好,这说明其存在着一定GlcNac块区域,导致其疏水性发生变化。
此外,在两种凝胶溶液的粘弹性上也发现着明显不同。传统化学技术壳聚糖的流变行为呈现出典型对的无规卷曲的聚合物稀溶液,而生物技术壳聚糖则显示出较低的弹性模量(G′)和损耗模量(G′′),两种模量的频率相关性显示出类似的斜率,且tan(δ)与频率基本无关。而且在圆二色光谱中,生物技术壳聚糖谷峰与谷底间的波长相较于传统化学技术壳聚糖有4 nm偏移;芘荧光探针法测定疏水性变化中生物技术壳聚糖产生更大的浓度依赖性,表现出更强的疏水性,这些迹象都表明传统化学技术壳聚糖与生物技术壳聚糖具有不同的构象,且离子交联成凝胶的行为也互不相同。
除了离子交联外,两种壳聚糖在与京尼平进行共价交联中也发现其流变行为也是有较大的差异。
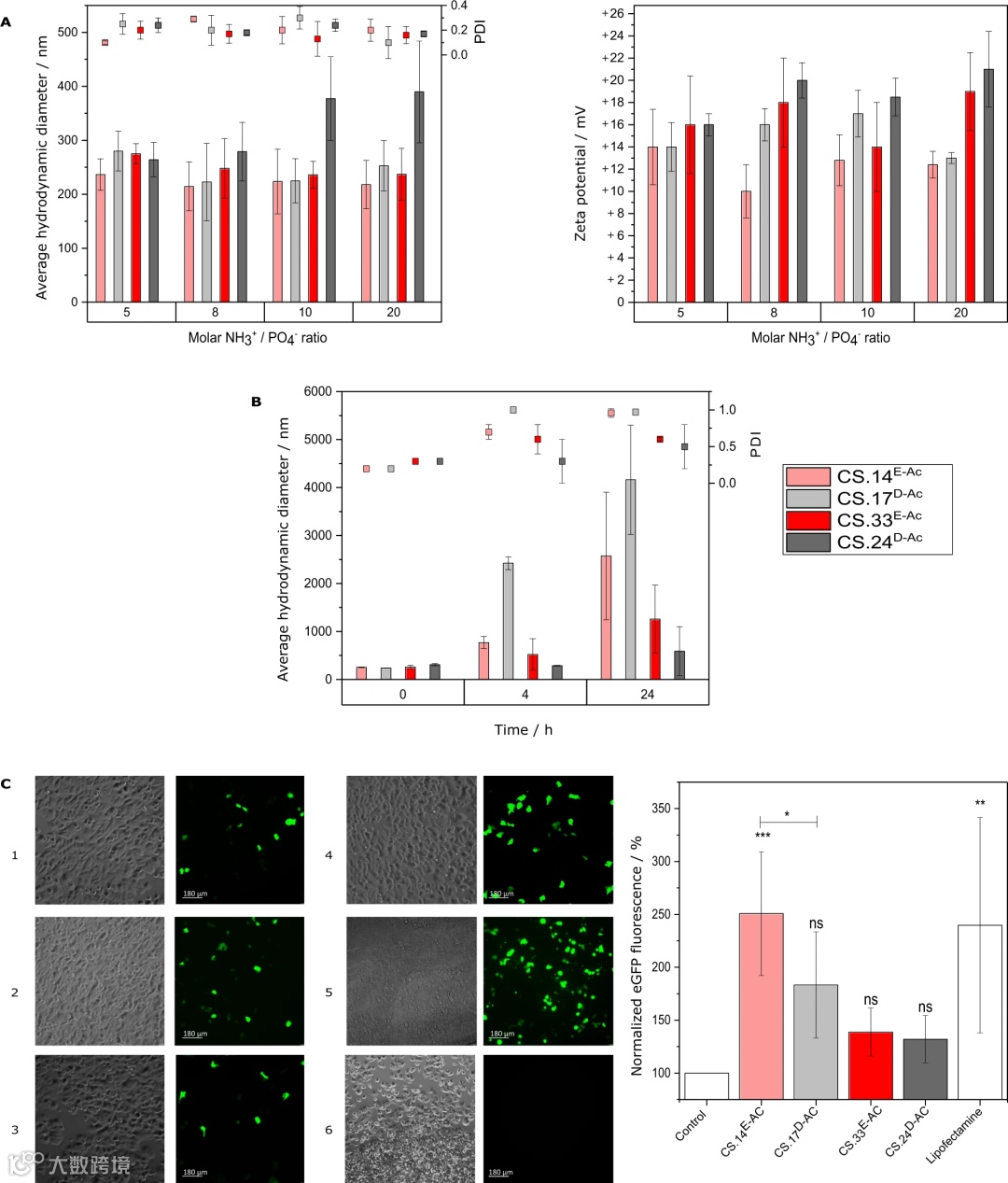
Fig. 2: PA influences the nanoformulation of chitosans.
A Physicochemical characterisation of chitosan-TPP nanoparticles prepared by ionic gelation at different NH2/TPP molar ratios: images of chitosan-TPP formulations after preparation (upper panel), Z-average hydrodynamic diameter and polydispersity index (PDI) (lower left panel), zeta potential (lower centre panel), and derived count rate (lower right panel) determined by dynamic light scattering. Data represent three independent experiments plotted as means ± SD. B Physicochemical characterisation of chitosan nanocapsules prepared by solvent displacement: average hydrodynamic diameter and PDI (left panel), zeta potential (centre panel), and derived count rate (right panel) determined by dynamic light scattering. Data represent three independent experiments plotted as means ± SD. CCharacterisation of electrosprayed chitosan particles: size of particles determined from scanning electron micrographs of 50 particles each (right panel) using ImageJ software, given as means ± SE (left panel). Two preceding, preliminary visualisations using a benchtop-SEM gave similar results, but were not quantified.
Fig. 3: PA influences the properties of chitosans in solution.
A Rheological analysis of enzymatically (CS.33E-Ac) and chemically (CS.30 N-Ac-1) produced chitosan polymers prepared from 30 mg ml−1 chitosan dissolved in a 5% stoichiometric excess of acetic acid at 25 °C: dependence of viscoelastic moduli G′ and G′′ and complex viscosity (η*) on the frequency (strain = 20%) of CS.30E-Ac (upper left panel) and CS.30 N-Ac-1 (upper right panel); dependence of tan δ (=G′′/G′) on frequency (strain = 20%) (lower left panel) and Cox-Merz representation of η* and steady-shear viscosity (η) as a function of frequency and shear rate, respectively (lower right panel). All measurements were conducted within the linear viscoelastic region. B Circular dichroism spectroscopy of enzymatically (CS.33E-Ac) and chemically (CS.34 N-Ac) produced chitosan (0.5 mg ml−1 at 25 °C). C Ratio of pyrene fluorescence emission intensities (I374/I385) from enzymatically (CS.33E-Ac) and chemically (CS.30 N-Ac) produced chitosan as a function of chitosan concentration (λex = 343 nm, 2 µM pyrene, 5% stoichiometric excess of acetic acid, 100 mM NaCl, 25 °C).
Fig. 4: PA influences the gelation properties of chitosans.
A Dependence of the viscoelastic moduli G’ and G” and of the complex viscosity (η*) on frequency for CS.33E-Ac (left panel) and CS.30 N-Ac (right panel) (strain 5%, 40 °C) in 0.5 M acetate buffer pH 4.5 (ca. 14 mg mL−1 chitosan) crosslinked with genipin (genipin/GlcN molar ratio = 0.5). B Cox-Merz superpositions of steady-shear viscosity (η) and complex viscosity (η*) for CS.33E-Ac (left panel) and CS.30 N-Ac (right panel). C Dependence of the viscoelastic moduli G’ and G” and of the liquid-like character (tan δ) on time for CS.33E-Ac (left panel) and CS.30 N-Ac (right panel) (strain 5%, 40 °C) in 0.5 M acetate buffer pH 4.5 (ca. 14 mg mL−1 chitosan) crosslinked with genipin (genipin/GlcN molar ratio = 0.5). D Multiwave variation of tan δ(t) at the fundamental and multiwave harmonic frequencies (as shown in labels), showing the closest earliest crossover time for CS.33E-Ac (left panel) and the critical gel time (tgel) for CS.30 N-Ac (right panel). E Endpoint (time 6000 s) dependence of the viscoelastic moduli G’ and G” and of the complex viscosity (η*) on frequency for CS.33E-Ac (left panel) and CS.30 N-Ac (right panel).
生物活性不同
除了物理化学性质的差别之外,还进行了PA对生物活性影响的研究。首先比较了两种壳聚糖样品的生物活性,生物技术乙酰化非随机PA壳聚糖比传统化学技术乙酰化的随机PA壳聚糖对液体培养的革兰氏阴性菌显示出更强的抗菌活性,而两种壳聚糖对形成生物膜的革兰氏阳性菌具有同样类似的效果。
再者,两种类型的壳聚糖对壳聚糖酶也具有敏感性。随机PA壳聚糖与几丁质酶(Chitinase)孵育,这种酶非常倾向于裂解靠近其位点的GlcN单元,主要产生完全脱乙酰化和部分乙酰化的二聚体和三聚体。而非随机PA壳聚糖几乎只产生完全脱乙酰基的二聚体和三聚体,与非随机PA组织一致(GlcN块被降解为(GlcN)2和(GlcN)3,而GlcNAc块不被降解);类似的行为也能从来源于人类的壳三糖苷酶(Chitotriosidase)观察到,该酶的亚位偏好与壳聚糖酶(Chitinase)相似;人类溶菌酶(Lysozyme)对靠近其裂解位点的 GlcNAc 单元具有几乎绝对的特异性,它不会从随机PA 底物中产生低聚物,但会从非随机PA 底物中产生完全乙酰化的二聚物到四聚物。当使用FA较低(FA =0.14)的底物时,生物技术非随机PA壳聚糖也能够看到类似的结果,但是传统化学技术随机PA壳聚糖在一些酶的作用下基本上不出现低聚物。有趣的是,即使选取了FA较低的底物,人类溶菌酶也能够产生完全乙酰化的GlcNac低聚物,意味着这种酶法制备的壳聚糖存在着七聚体以及以上的GlcNac嵌段。
Fig. 5: PA influences the antimicrobial activity and enzymatic degradability of chitosans.
A Growth of Pseudomonas syringae pv. tomato (DC3000 [pVSP61]) in the presence of different concentrations of enzymatically (left panel) and chemically (right panel) N-acetylated chitosan polymers, measured as OD600 over 24 h. B UHPLC-ESI-MS analysis, showing base peak chromatograms of the oligomeric hydrolysis products (A = GlcNAc, D = GlcN) of enzymatically (left panel) and chemically (right panel) N-acetylated chitosan polymers of FA ≈ 0.3 (left panel) or FA ≈ 0.1 (right panel) after 24 h of incubation with chitinase (ChiB), chitosanase (Csn174), human lysozyme, or human chitotriosidase, or without an enzyme. The subsite specificities of the chitinolytic enzymes are indicated in the central gutter.
最后,在生物医学的应用中更为常见的是由几丁质脱乙酰化获得的壳聚糖,而并非是通过聚氨基葡萄糖N-乙酰化获得的壳聚糖,为了比较其区别,另选取了两种化学脱乙酰化制备的商用壳聚糖(FA=0.24,DP=1300;FA = 0.17,DP=200)与编码eGFP的质粒DNA混合制备复合物用于人乳腺癌细胞(MCF7)细胞的转染,结果发现特定低FA低DP的生物技术壳聚糖(CS.14E-AC)达到了商用阳性对照Lipofectamine相媲美的转染效率。由此说明了PA确实能够影响生物活性。
Fig. 6: PA influences the transfection efficiency of chitosan/DNA polyplexes.
A Physicochemical characteristics of polyelectrolyte complexes formed from enzymatically N-acetylated and chemically deacetylated chitosan polymers (FA ≈ 0.3 or 0.1) and plasmid DNA (pDNA) at different NH3+/PO4− molar charge ratios: Z-average hydrodynamic diameter and PDI (left panel) and zeta potential (right panel) as determined by dynamic light scattering. Data represent three independent experiments plotted as means ± SD. B Stability of chitosan/pDNA polyplexes in transfection media: the polyplexes were formed at a NH3+/PO4− molar charge ratio of 8 and were incubated for different times in OptiMEM at pH 6.8 and 37 °C. Data represent three independent experiments plotted as means ± SD. C Transfection efficiency of the chitosan/pDNA polyplexes: Representative phase contrast and fluorescence microscopy images (scale bar 180 µm) of MCF7 cells transfected with chitosan/pDNA polyplexes or Lipofectamine-pDNA as a positive control, showing GFP expression 48 h post-transfection: 1 = CS.33E-Ac, 2 = CS.24D-Ac, 3 = CS.17D-Ac, 4 = Lipofectamine 2000, 5 = CS.14E-Ac, 6 = control cells (left panel); fluorescence intensity data normalized to negative control of MCF7 cells transfected with carriers and 2.5 µg pDNA per well after 48 h of incubation; negative control = cells not transfected; positive control = cells transfected with Lipofectamine 2000 (right panel). Data represent three independent experiments plotted as means ± SD. Statistical test: one-way ANOVA followed by Tukey’s multiple comparisons test; horizontal bar represents significant difference between treatments (*p < 0.05; **p < 0.01; ***p < 0.001; ns = not significant compared to negative control).
总之,本文采用逆向作用于聚氨基葡萄糖的重组几丁质脱乙酰酶的生物技术生产和表征部分乙酰化壳聚糖聚合物,并探讨了它们作为先进功能生物材料的潜力。与所有具有随机PA的传统化学合成壳聚糖不同,生物技术壳聚糖的PA范围从大块状结构到接近均匀分布,取决于所使用的酶。这些生物技术壳聚糖在理化性质和生物活性方面与传统壳聚糖不同,其结构收到三个关键参数所控制,有望成为下一代新型壳聚糖。
在理化性质的举例中,PA对这些壳聚糖在其他物理上、酶法上或其他共价交联的壳聚糖凝胶系统中的行为以及这些凝胶的机械、溶胀和扩散性质,以及它们在细胞生物学和组织工程方面的适用性的影响将是未来进一步的研究领域。
在生物活性方面,例如,研究它们对其他细胞和组织的潜在细胞毒性或生物相容性,包括癌细胞系等,以及它们对其他细菌(包括人致病细菌)和其他微生物(如真菌和卵菌)的抗菌活性也是非常有趣的研究领域。
未来研究的另一个有前途的领域是PA在壳聚糖与蛋白质(如人、动物或植物免疫系统中的模式识别受体)以及几丁质或壳聚糖修饰酶之间相互作用中发挥的功能。
此外,该文介绍了一种壳聚糖聚合物,其乙酰基的分布类似块状,在低FA情况下容易被人类几丁质酶甚至溶菌酶降解。在人类中的生物降解性将有助于利用壳聚糖纳米结构来输送药物、基因和疫苗,这是目前壳聚糖无法实现的。最后展示的这种块状PA壳聚糖可以与核酸形成稳定的多电解质纳米复合物,实现比传统壳聚糖更高的转染效率。这些技术在许多领域具有颠覆性的潜力,未来可以进行基于RNA开发更为可靠与稳定的的疫苗。
论文链接:DOI:10.1038/s41467-022-34483-3
END
编辑 | GBG-刘杨洋
来源 | 糖生物工程课题组


