

怿星科技是一家高速成长的汽车电子科技服务公司,总部位于上海漕河泾高科技开发区,在北京、惠州设有分公司。公司依托全球顶尖的服务厂商,通过强强合作,面向国内有自主研发能力的汽车企业,提供研发工具、工程咨询、解决方案和培训等多种产品与服务。
公司核心层平均具有10年以上的汽车电子行业经验,骨干员工多数来自泛亚、长安、标致雪铁龙、观致、大陆、博泰、恒润等国内知名的整车厂或零部件企业,80%以上的员工具备硕士及以上学历(清华、南开、北理工、同济等名校教育背景),不但具备丰富的工程经验,也具备极高的成长潜力。
公司愿景:成为一家伟大的软件公司!2025年之前成长为国内最优秀的汽车技术服务公司。
公司使命:帮助汽车企业提升研发能力和产品质量。

我们重点关注和跟踪汽车电子行业的新兴领域和产品(包括电动汽车,智能驾驶,车联网,数字座舱,域控制器等)以及与之相关的关键基础技术。
公司业务包括:
CAN网络/功能开发、测试
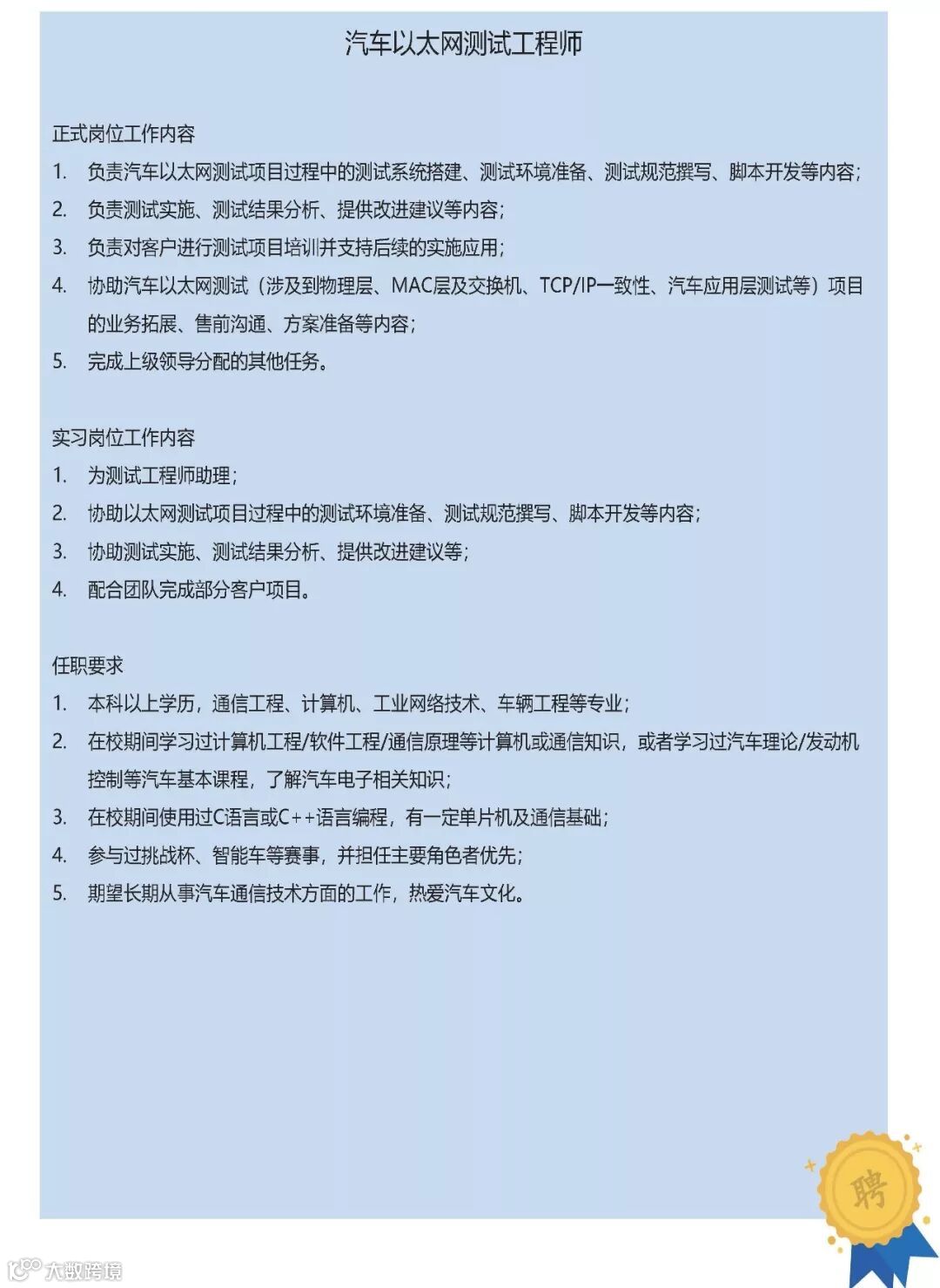
汽车以太网设计、开发、测试
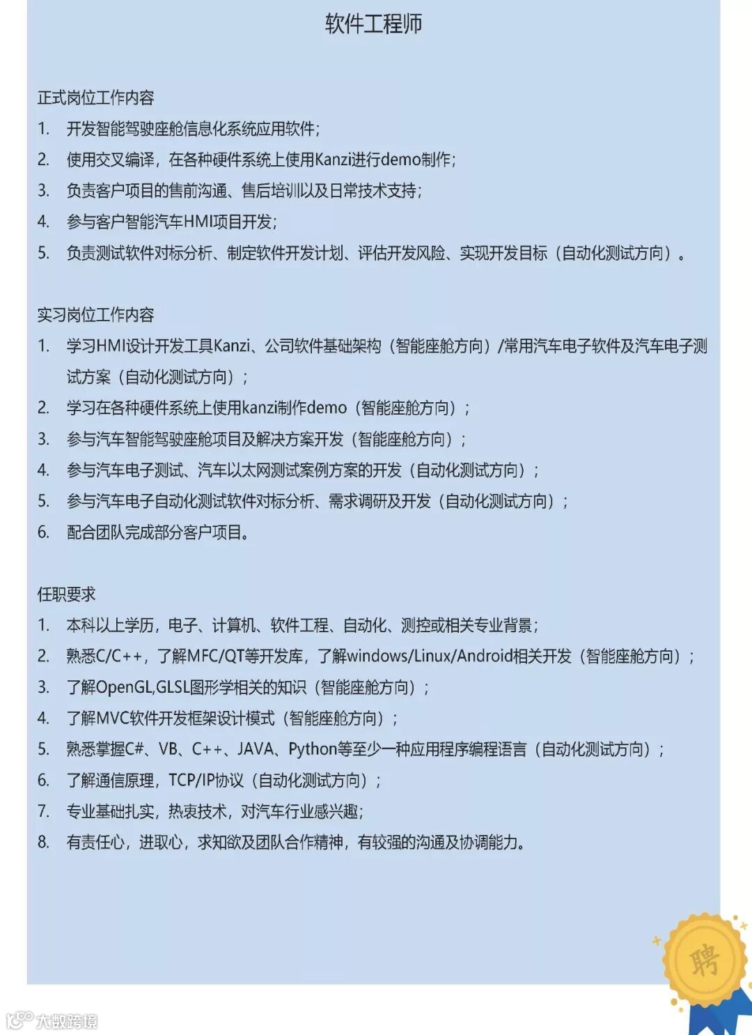
智能数字座舱解决方案开发
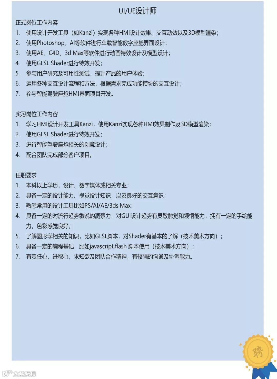
车载UI/UE设计
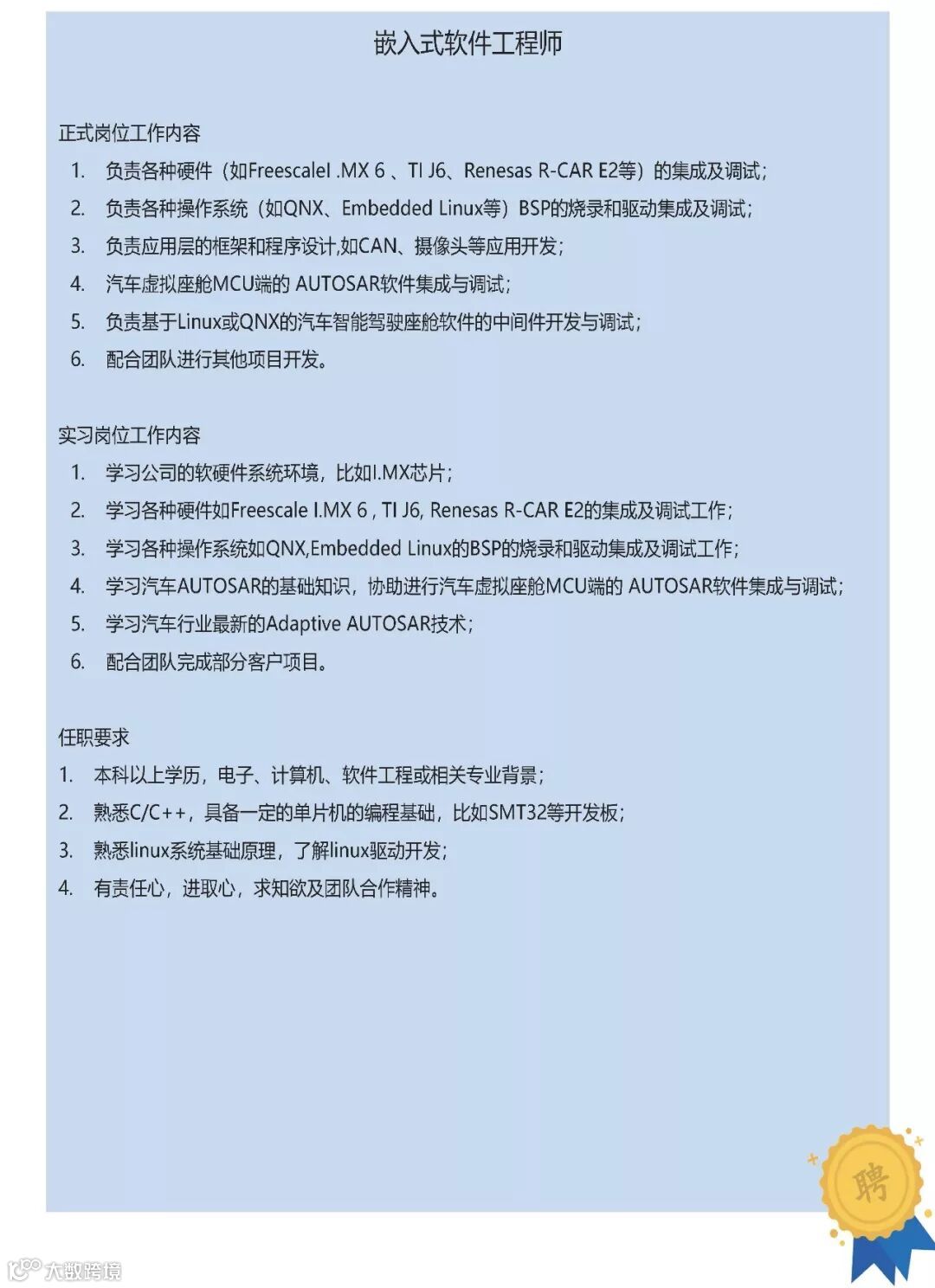
域控制器/中央计算机解决方案嵌入式软件研发
汽车电子研发工具服务



竞争性薪酬、全面人才培养计划、公费出国培训机会
丰富团队建设活动、全新高端电脑配置
弹性上下班、多样化补贴、开放自由的办公氛围
提供住宿、年度体检、补充保险
员工旅游、节日福利、生日福利、婚育福利


应届毕业生:
怿星科技追求公司与员工的共同成长,我们会为你提供完善细致的岗位培养计划及多通道的职业发展路径,帮助你更快的胜任工作,也保障你有更多的职业发展选择(研发、技术、项目管理、市场营销等)。同时,我们会为你提供有挑战性的工作内容,使你在日常工作中获得成长和成就感。
在怿星科技你可以感受到温暖的团队关怀与帮助,这里没有领导,只有同事,我们为大家准备了丰富的福利项目及团建活动,快乐工作快乐生活。
实习生:
通过在怿星科技学习,你将对自己有更深入的了解并找到更准确的技术发展定位。同时亲身体验汽车软件行业所带来的巨大可能性,并充分感受我们的企业文化。
实习期间,我们将为你安排一位导师,专门负责你的实习指导及团队融入。你会获得等同助理工程师一样的锻炼机会,这意味着你将作为团队的正式成员,参加团队会议、建立有效的工作关系,为实现团队目标和价值发挥同等作用。我们将以实习期的工作表现作为挑选正式员。









简历投递
邮箱投递:cr@e-planet.cn(推荐)
现场投递:可与招聘会或者宣讲会现场投递
网站投递:前程无忧(51job)、猎聘、BOSS直聘
※:简历标题及邮件标题统一为:姓名+学校+专业+学历+毕业年份+应聘岗位(请随简历一并附上成绩单)
联系我们
电话:86-21-6495-5659
官网:http://www.e-planet.cn
上海总部:上海市徐汇区钦州北路1199号智汇园87号楼5F室(200233)
北京分公司:北京市大兴区CDD创意港嘉悦广场8号楼802室(102600)
微信号:怿星科技
英文ID:e-planet

