“第五通道”??

但我相信大家一定看到过它!

图片来源:Vector
“第五通道-CH5”只是我们习惯上的俗称,其实它真正的学名叫做“D/A IO通道”,这里用来泛指Vector设备的IO通道。基于CANoe,可以完美的集成IO信号与总线通讯,其功能及优势如下:

为了便于后续大家深入了解,先来补充一点点基本知识:

图片来自网络
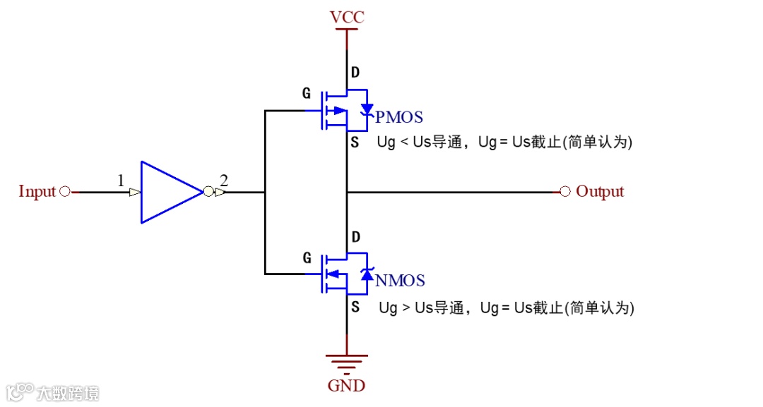
上图是一个典型的IO口内部框图,在单片机中叫做GPIO(General-purpose input/output),包含了输入、输出控制。在数字输出模块,线路会经过一个由P-MOS 和N-MOS 管组成的单元电路,这个结构使GPIO具有了“开漏输出”和“推挽输出”两种模式。
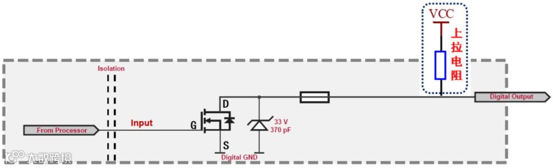
1、开漏输出 OD(Open-drain)

如上图所示,开漏电路的典型特征为:当Input口输入高电平时,Output处于悬空转态。为达到可控的目的,必须在电路中引入上拉电阻(虚线内),将Output口上拉至VCC。
2、推挽输出 PP(Push-pull)

当Input口输入高电平时,经过反向后,上方的P-MOS 导通,下方的N-MOS 关闭,对外Output输出高电平;而当Input口输入低电平时,经过反向后,N-MOS 管导通,P-MOS 关闭,对外Output输出低电平。当引脚高低电平切换时,两个管子轮流导通,P 管负责灌电流,N 管负责拉电流,使其负载能力和开关速度都比普通的方式有很大的提高。
我们常用的Vector设备的IO通道共有三种类型,其功能与适配情况如下:

现在就以Vector 设备中的VN1640为例,来看看其IO功能的基本配置流程是怎样的:
Step1:打开CANoe,选择Hardware->Vector I/O;
Step2:在Vector I/O Configuration中,选择Devices->Add;
Step3:在Add中选择VN1630/40 I/O;
Step4:点击OK,完成确认;

Step5:完成I/O设备选择后,界面会显示VN1630/40的I/O通道PIN脚图,按照默认配置,选择OK;

Step6:完成配置后,打开CANoe Trace窗口,勾选上系统变量,运行CANoe,便可以观察到IO信息。

按照以上步骤,就完成了整个IO功能配置啦
下面,我们再来探讨下数字输出功能DOUT(Output OD)的使用。

得益于前边基本知识的铺垫,我们来看这张VN1640数字输出的内部原理图——典型的开漏输出(且没有反相器)。按虚线框所示接上拉电阻至外部电源,即可自由控制输出0和1。
大家可能想问,这有什么用呢?
可以用来控制各种执行器(电机、灯),模拟传感器、执行器、KL15等信号,甚至!!小编使用CAPL编程模拟PWM,玩起了呼吸灯!

最后,给大家分享一个CANoe IO的典型应用案例——ECU第一帧报文上电时间测试:

至此,大家是不是已经对第五通道的IO使用了然于心了呢?若还有什么问题,欢迎大家来邮件交流 support@e-planet.cn,也可以在下方直接留言哦!
相关精彩链接:
CANoe与Matlab/Simulink联合仿真
Step by Step学习CANoe三大工具链(上)
干货 | 如何在CANoe中使用Trigger Block进行数据挖掘

![]()
怿星一意,专注车载
引领汽车科技新高度


