区块链日记总结
1
●蔡维德:区块链2条发展路线以及路线不同产生的误区。
2
● libar引爆数字货币:比特币越过万元大关,新货币时代即将到来?
3
●今日要闻一览。
一、蔡维德:区块链2条发展路线以及路线不同产生的误区。
区块链误区系列 1
自从2008年开始,人类开启了一个新的时代,就是区块链时代,如果大家不相信2008年开启一个新的区块链时代,应该看一看2019年联合国出的《数字经济报告》,在《数字经济报告》里面,讲到一些新兴技术排第一就是区块链技术。区块链改变了世界,可是区块链历史确实充满了矛盾以及混乱[1]。
区块链灰色部分的历史
先讲区块链灰色的历史。灰色代表是说没有合法,也可能违法。因为在一些国家,数字代币可以做但是不可以公开,属于灰色地带;有的国家则是禁止。2008年比特币出来之后,经过了多次大涨大跌,大家对数字代币的看法产生了很多分歧。在2013年左右又出现了以太坊,一些监管单位认为以太坊才是“万恶源头”(而不是比特币),因为以太坊做了一个ERC20的造币机制,让大家可以自由发币,以至于后来大部分ICO的乱象都是基于以太坊。
本来只是单纯支付用途的数字代币,后来用来融资用。因为代币是无中生有的,花起来也凶悍,以至于ICO价钱直线上升,造成数字代币以不合理的方式上涨。几乎没有用途的代币得到的资金超过美国高科技公司几十年研发所得。这造成经济不合理性,市场混乱。美国的监管单位终于在2018年中出手,代币市场因此大跌。
但是比特币是人类历史上增值速率最高的资产,比黄金、股票、房地产等涨幅都要大,十年之内比特币至少涨了一百万倍,堪称让人惊喜的一大奇迹。微软前总裁Bill Gates说的非常贴切,称比特币没有公司、法人、董事长、总经理,连员工、地址都没有,没有客服,连打电话给比特币公司都不可能。在这种没有人服务情形下,居然每天都有人把几十美金、几百美金到几千、几万、百万、千万美金在上面做支付和交易。都看不到是什么人在后面做交易,也没有政府和银行担保,可是大家却相信比特币到不畏惧风险的地步,放心地在上面支付,把钱从一个地方汇到另外一个地方。而且跨境支付比现在银行汇款快的多!
因为又是匿名的,所以比特币成为了洗钱工具,破坏国家外汇制度,所以比特币一直被许多国家打压,列为黑色科技。虽然政府一直在打压,可是一群相信比特币的人,他们一直认为这是一个创时代的。所以说他们是比特币信徒。
经过多次涨幅,比特币终于在2018年涨到了最高点,从最高点以后,就有了一个很长期的跌幅,在这段时间之内,一直有人出文章说比特币会涨到一百万美金,这些数字代币本来是做跨境支付的,后来又变成做投资的资本。在今天被世界多个国家列为金融乱象的ICO,就是用这些代币做资本。那就成为一个没有合法的灰色经济。
在2017年、2018年这灰色经济居然创造了一些奇迹,让世界的这些投资基金都惊讶,也都纷纷入场,连一直骂比特币没有任何价值的摩根大通银行在2018年2月都改变官方说话,开始承认这可能是有价值的。
有人认为比特币后面没有价值的抵押,没有央行的担保背书,没有价值。但是比特币又一直涨,人们认为虽然没有抵押物或是央行支持,可是人们对这个系统有信心(而区块链就是系统的核心技术)。可以说比特币价值就是参与者对于它的信心,并且认为这是“硬道理”,比特币高涨代表有人有信心到一个程度愿意出高价来购买。
在2018年美国监管单位SEC出手打压数字代币,造成数字代币大跌,可是对比特币和以太币特别宽容,把他们列为金融产品,终于在美国金融市场合法化。但是另外除了比特币和以太坊之外,美国监管单位没有把其他数字代币列为合法的金融产品。
假设比特币大涨是一个硬道理,那么2018年比特币以及其它数字代币的大跌是不是也是硬道理?
2019年一些舆论居然发现一些老百姓宁愿相信比特币而不信金融机构,美国老百姓还记得富国银行在前几年大规模作弊事件。人们宁可相信比特币后面的区块链技术,因为区块链是用数学来担保没有作弊行为,不是用制度来来担保。
区块链正规军历史
这个历史是从2015年开始,我们称为区块链白道历史,白道区块链路线开始属于美国华尔街日报、英国央行、以及英国首席科学家的努力。
2015年一月《华尔街日报》发觉没有银行担保,没有政府支持,没有客服,没有董事长,什么都没有的比特币,居然可以让别人有信心在上面做亿级美元支付。这系统后面的技术必定非常强大!而这个强大的技术就是区块链。华尔街日报认为这是500年来最大的金融科技创新。
英国央行在2015、2016年开始推出基于区块链的数字法币,他们要做数字法币的原因是要把监管权拿回来,为了就是打击像支付宝、微信这样的第三方支付系统[2]。
2016年一月英国首席科学家再提出可以使用区块链在各行各业,包括能源、医疗、政务、税务等,并且多次使用“革命”这名词来形容区块链带来的改变。英国首席科学家是英国官方最高的科学单位,用词一向保守,但是他们却选择使用“革命”代表他们认同这技术的颠覆性,而且多次使用希望读者注意到,代表他们的急迫感。
到了2018年又有一个全新的发展,就是由政府支持但是有科技公司发的稳定币的出现,这就是一个划时代的事件。2015年、2016年,正规军开始研究区块链的用途。但是还是要等到2018年,政府才出面支持这些稳定币或者是数字法币的发行、流传、以及支付,区块链开始走进政府支持的货币世界。
2019年世界第一个银行公开进场区块链金融市场,就是以前一直骂比特币的摩根大通银行。这意义惊人,区块链不再只是想逃避监管的技术,一直被强监管的银行也进入区块链金融市场,区块链正式走进银行界。
2019年又出现金融机构例如VISA也加入区块链金融,区块链正式走进信用卡金融世界。
2019年脸书的Libra币震动了世界,世界央行和政府突然发觉区块链已经改变了世界,改变金融市场[3]。这2个月许多银行(包括美国本土银行、英国银行、欧洲银行、非洲银行、中东银行、亚洲银行)都在谈论如何应对脸书的稳定币,银行家本来认为洪水猛兽的技术,在这2个月却给银行家一次思想大洗礼。
本来许多金融科技报告上都没有将区块链列为一个科技,2019年联合国数字经济报告却把区块链列为新兴金融科技的首位。这和笔者在过去5年讲区块链是500年最大金融创新一致,而这次创新应该会持续许多年才能消化。
这正规路线产生的价值会远远超过灰色路线。在2016年,笔者在伦敦和金融城经济学家Michael Mainelli谈论这事,笔者认为正规路线价值会比灰色路线价值大1万倍,他认为10亿倍。现在许多经济学者预测数字股票价值会超过几百万亿美元市场,远远大过现在股票市场价值。
两条路线一直并行存在
长久以来我们看到了两条路线发展,一个是灰色路线,比特币作为代表,在2008年开始一直到现在,而比特币、数字代币的圈里面仍然有许多信徒。而且由于正规军进来,他们反而更加大肆活动,因为受到国家的打压,所以现在的活动比以前更聪明,现在的路演不称为路演而是以学术会议的形式出现,有时候连项目方都匿名,而且还没有公开发币的时候,已经有人赚大钱。因为这个币值从最原始的价钱一直到最后发币的价格差异非常大,以至于到后来币的公开价的时候,已经有人赚了大钱。
因为在支持数字代币的媒体上面,他们用各式各样的机会大肆宣传数字代币,例如讲到说数字代币会取代国家中央银行,比特币以后会变成世界的通用货币。当然这是不可能的事情,可是却有在2019年6月18日脸书发布Libra币的白皮书的时候,还有人出文说Libra项目方会成为世界的央行[4]。有一些人认为,这些数字代币彻底改变世界,把央行出货币统统推翻。这当然是不可能的事。
为了推广这些理论,所以在各媒体上面推出了许多思想和看法,而这些看法,被正统的金融学者和经济学家唱衰,所以在2018年底到2019年笔者就遇到一些银行家、经济学家、金融家他们对于区块链的看法竞是鄙视,甚至是敌视的态度。他们认为任何跟区块链有关系的都是扰乱金融,是国家不允许的,而且是不能碰的。这造成了一个不好的现象,就是币圈人大力捧他们的币,一些金融学家却看衰,敌视、并且贬低区块链技术的价值。
这些思想终于在2019年6月后改变。现代经济学家也都承认区块链产生的经济效益和金融效益是巨大无比的。在2019年8月以前,“数字货币”这名词不能在媒体出现,认为是祸国殃民扰乱金融市场的黑技术,在2019年8月后却可以公开在深圳开发,并且政府鼓励,因为这技术可以“防止经济危机”。
首先我们要明白区块链技术是中性的,任何一个中性的技术它可以被灰道所用,也可以被白道所用,就像是我们可以拿车子当救护车和消防车去救人、灭火,同样的也可以开着车子去抢银行当小偷。
所以对于一个技术,我们不需要给它意识形态的说法,它本身就是个工具,灰道可以用,白道也可以用。逃避监管扰乱金融的人可以使用,政府、银行、金融机构也可以使用。这样的一个强大技术不使用不是太可惜了吗?
但是币圈为了推广他的思想,用了很多名词造成了一些混乱,我们开始这样一个误区系列,就是希望能够把这样混乱的局面变成有序的环境。其中第一件事情我们要有一个正确的讨论名词,如果我们连名词都不能够有统一的看法,我们很难做深入的谈话,这是写这个系列文章的目的。


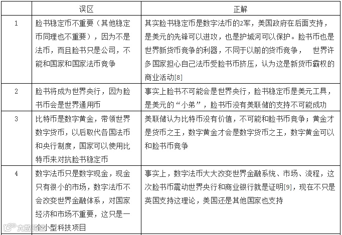
误区1:区块链等于比特币或是其他数字代币
“区块链改变金融”误解为“比特币改变金融”或是“以太坊改变金融”;
“数字代币扰乱金融市场”误解为“区块链扰乱金融市场”;
许多国家“压抑数字代币发展”误解为这些国家“压抑区块链发展”;
许多国家鼓励“区块链研究发展”误解为这些国家“鼓励数字代币发展”。
比特币和其他数字代币有金融风险、洗钱、扰乱金融市场的历史,因此各样区块链应用(例如数字法币)也会有洗钱和各样金融风险,扰乱金融市场。
正解误区1
区块链技术最初起源于比特币,但是区块链只是里面一个技术组成。作为一个中性的技术,区块链可以被许多应用使用,包括合法或是不合法的应用。例如美国认为大部分数字代币不合法,而只有比特币和以太币是合法金融产品。但是不论是合法或是不合法的金融产品,他们都不是技术。
引擎理论和设计是技术,但是丰田车子是产品,特斯拉也是产品,技术不是产品。一部车子最重要的技术是引擎,数字代币最重要的技术是区块链,但是引擎不是车子,区块链也不是数字代币。
如果区块链委员的一个应用就是数字代币,还可以使用数字代币这名词来讨论区块链。但是区块链应用实在太广泛了,数字代币只是千百种区块链应用的一种,数字代币不可能代表区块链。下面列举一下区块链应用:
数字代币:包括没有合法的数字代币和假稳定币;
数字股票(证券代币 security tokens);
数字房地产、数字房产管理、数字建筑;
数字医疗、数字医药;
数字能源、能源交易;
数字法庭、数字仲裁、数字证据;
数字政务、数字税收;
数字教育、数字人力资源。
另外,许多区块链应用的金融风险大不相同,例如数字代币和数字法币金融风险正好相反。英国央行原来发展数字法币最主要的目的就是要把监管权拿回来,既然要把监管权拿回,金融风险必定要减少才行。英国央行不可能要使用区块链技术来增加金融风险。所以数字法币的发行、流传、支付必定降低金融风险。除了英国央行,日本也认为建立基于区块链的跨境交易会减少金融风险,反洗钱。
“区块链改变金融”不是“比特币改变金融”或是“以太坊改变金融”, 区块链改变金融因为是稳定币、数字法币、跨境支付、跨境贸易这些应用改变金融;
“数字代币扰乱金融市场”不是“区块链扰乱金融市场”;
“压抑数字代币发展”不是“压抑区块链发展”;
“鼓励区块链研究发展”不是“鼓励发行数字代币发行”,不是“鼓励炒币”、不是“鼓励路演”,而是鼓励区块链研究,例如研究数字法币,数字资产,数字交易,数字政府,数字社会,数字法庭。
二、 libar引爆数字货币:比特币越过万元大关,新货币时代即将到来?
前几天 Facebook官宣即将推出一款名为libar(一种基于区块链加密技术的世界货币)的数字货币,预测与2020年正式发行。

在全球拥有着24亿社交用户的Facebook,此决策刚一发布瞬间就议论蜂起,美联储主席更是表示这种数字货币有可能会在未来替代传统的货币。如果说比特币是一次数字货币的尝试,那么Facebook的这次发币行为,就代表着尝试已经成功了!的确,这是Facebook的一小步,却是数字货币的一大步。
而这份白皮书给币圈来带来最直观的表现就是:比特币的价格在三天之内,直接飙升了超过20%,年内涨幅高达190%!
关于Facebook发币这件事,在国内,腾讯创始人马化腾等传统互联网巨头也都发表了自己的相关看法。未来可能还会有人对libra币,继续讨论下去,但是它的本质并不是币圈又出现了一个大的竞争对手,而是facebook在用行动印证人类新的货币理念。
Facebook的libra币已然是下一个世界币的过渡产物(互联网数字货币)。而我们也能确定其最终的世界币形态,必然会随着这次互联网数字货币的颠覆而实现,但其最后的成品,还需5-10年的时间。但libra币绝不会是最后一个互联网数字货币,更不会是全球数字货币一统的终极形态!
从物物交换到金属币,从金属币到纸币,从纸币到数字货币,货币形态的转化已然无法遏制。和大家谈谈libra币其正式发布后的几个影响:
1.逐步取代USDT
现在币圈80%的稳定币都是使用USDT,但是他们的资金长期不透明,而且经常受到指责,那么如今身负全球众多顶级公司背书的libra,几乎各项能力均远8超USDT,众多的投资者必然会拥抱信用和稳定程度均更为优质的libra。
2.数字货币的大量涌现
既然Facebook可以发币,那么那些拥有巨大流量的互联网巨头也可以发行自己的数字货币,例如阿里巴巴,腾讯等,以他们的流量以及资源,完全可以制造出属于自己的稳定币,所以往后有很大几率出现互联网公司争夺世界币的定价权,而且每个互联网公司的背后都隐藏着一个国家的意志。
3.会为比特币注入巨量资金
如果facebook需要更多的投资人加入到libra,最简单的方式就是让比特币一直涨下去,所以在未来的一段时间里,比特币还会有一段很大的上涨幅度。
但是libra币真的能强势入驻币圈推动货币转换进程?不一定!
美联储主席明确表示,会对Facebook的数字货币libra给予一定的影响,同时明确美联储在金融技术方面一直在与金融行业的各种公司碰面,正在进行大量的创新。
我们不难看出,美储联对libra币必然会有压制行为,而且美储联也是明确他们也在进行着创新改革,如果以后美储联与银行合作,美储联将会对libra的压制力更为巨大。同时libra如果没有巨大的市场利益作为支持力,这个项目运作起来就很难调动更大规模的资源。
所以究竟Libra会掀起怎样的风浪,带给我们什么样的惊喜?我们还要静静等待一年
详解请观赏视频
四、今日要闻一览
2.Calibra COO:Facebook与现已存在的一些所谓“Libra交易”没有任何关系。
3.BB:密切关注关于EOS网络演进的讨论,正规划下一步行动。
4.BM谈EOSPlay遭攻击:EOS运行正常,这种攻击不会影响Voice用户。
5.肖磊:德法对Libra高调表态,是对Facebook的一个态度。
6.支付公司Moorwand CEO:应该拥抱、接受稳定币Libra,而不是与之对抗或封杀它。
7.eToro首席区块链科学家:推出Lira语言是因为45%的以太坊合约存在漏洞问题。
了解更多区块链
优质资料请
扫描二维码进入
《518区块链沙龙群》


关于我们
免责声明
本文系网络转载,版权归原作者所有。但因转载众多,或无法确认真正原始作者,故仅标明转载来源,如涉及作品版权问题,请与我们联系,我们将在第一时间协商版权问题或删除内容!内容为作者个人观点,并不代表本公众号赞同其观点和对其真实性负责。

