“智慧工地”是利用软件+硬件+大数据技术,提高施工效率和管理水平的解决方案,它围绕人、机、料、法、环等各方面关键因素,彻底改变传统建筑施工现场参建各方现场管理的交互方式、工作方式和管理模式,为建设集团、施工企业、政府监管部门等提供工地现场管理信息化解决方案。

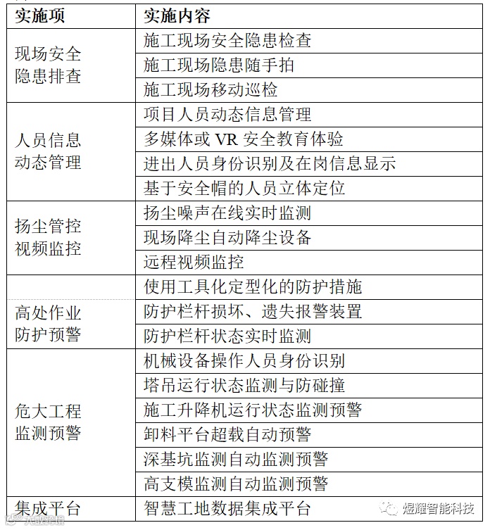
江苏省智慧工地开展智慧工地建设的项目,围绕施工现场的人、机、环等要素,以设备自动采集、数据自动传输和后台集成分析等方式,实施如下内容:
① 现场安全,隐患排查;
② 人员信息,动态管理;
③ 扬尘管控,视频监控;
④ 高处作业,防护预警;
⑤ 危大工程,监测预警;
⑥ 智慧工地,集成平台;
在企业库、项目库、安全管理人员库的基础上,通过物联网技术,将施工现场涉及到的设备、安全状态、施工环境等现场安全因素综合在一个大数据平台,实现现场数据的自动采集、传输与分析,为施工安全管理提供数据支撑。


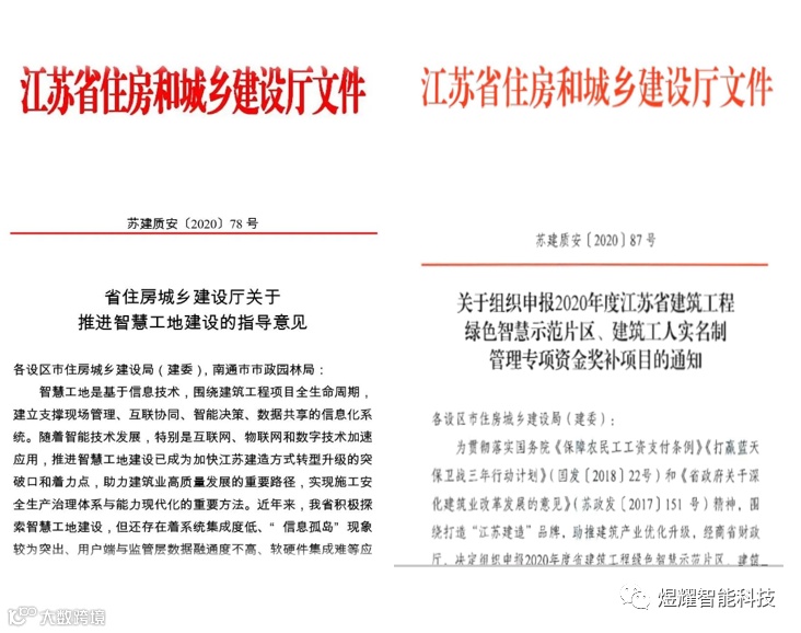
目前智慧工地市场参差不齐,很多技术和新理念在发展过程中,并没有考虑到工地现场实际的管理要求,有的甚至反而加大了相关工作人员的工作量。这就导致了系统集成度低、“信息孤岛”现象较为突出、用户端与监管层数据融通度不高、软硬件集成难等应用难点,针对这一现实情况,江苏省住建厅发布了苏建质安〔2020〕78号文,文中提出了相关指导要求。

通过对苏建质安〔2020〕78号文要求的深度剖析,小煜立志要积极响应政府号召,以自身的开发技术优势和行业积累的丰富经验,为智慧工地回归本质,解决实际问题,实现真正落地,做出自己的贡献。
通过对实施智慧工地的施工企业进行分析,发现有大约50%的施工项目是出于政府和业主的要求而选择的;有40%则是施工单位想通过立标杆和做观摩,来宣传企业品牌的;而真正想做好的仅占10%。
所以要加强施工单位对智慧工地的认知、包括其重要性、建设目标及实施方法与意义。
智慧工地发展到现在,系统管理难的问题一直难以解决,即市场上做智慧工地的厂家有很多,那同一建筑单位下的不同项目会使用不同厂家的技术方案,这样软硬件的标准和调配就难以统一。
所以要统一软硬件的数据标准,降低企业对项目数据收集的难度,做到能精准有效的全面管控,减少不必要的成本浪费。
苏建质安〔2020〕78号文中提出了有一点便是需要在企业端、项目端、政府端等方面实施整体规划,搭建集成化的协同平台,建设形成涵盖现场应用、集成监管、决策分析、数据中心和行业监管等五个方面内容的智慧工地。
所以要建立实用性强的智慧工地系统平台,能实现多端多层次的功能模块,能开放式对接融合不同工地的现场需求,真正发挥智慧工地综合精准管理的作用。
关于煜耀版"企业级智慧监管平台"
平台采用“一个平台、十大模块”,对于企业所有项目进行,远程会议、现场隐患排查、移动巡检、人员管理、扬尘管控、视频监控、临边防护、塔吊监测、施工升降机监测、卸料平台监测,全方位监管。

一体化联动企业内部体系;全天候、全覆盖、全沟通、全掌控,隐患排查、预警预防新模式;提高指挥决策及分析能力;统一安全生产信息化标准体系;提高企业能力。

隐患排查:构建的安全检查模块,联动企业与项目部的检查与复查闭环流程。企业带班领导发起检查、填写内容、增加隐患内容,一键推送相应内容给项目责任人,真正实现安全整改“定人,定时,定措施”的智能化管理。

自动推送:系统做了离线实时推送数据的机制,无需打开APP,便能在通知栏收到检查单的推送提醒,避免遗漏信息,做到快速响应;及时整改;保障安全。

预警分析:对塔机、升降机等机械设备的数据,实现了多角度的预警分析,包括数据分析、报警类型、操作人员报警排名,助力企业全方位管理机械使用安全,推动企业安全信息化全面落地。



对接与运维:平台为用户提供了API接口,可以将项目机械设备与系统进行数据对接,通过企业级监管平台进行数据一体化的可视化呈现,获取更智能的数据挖掘和分析、更智慧的综合预测。如遇数据对接或系统使用问题,可与我司的技术支持取得联系,为您安排和提供专业的指导服务。
城市合伙人招募中,如有需要请咨询:177-1441-1349(叶经理)
期待与您携手并进,共同探索未来发展之路!


