近日,中科院长春应化所林君教授课题组、马平安教授课题组联合吉林大学中日联谊医院神经外科王占峰教授,在《Angewandte Chemie International Edition》(IF:16.1)上发表了他们的最新研究成果,他们设计合成了一种新型卟啉基金属有机框架(Fe(TCPP)-MOF),放大 ROS 生成,从而实现超声控制的肿瘤细胞的热凋亡。
这项研究不仅为构建卟啉基纳米级 MOFs 提供了一个新的视角,而且提出了一种特异性诱导热凋亡的替代策略,为促进癌症免疫疗法的发展带来了希望。
内容速递
(TCPP)-MOF 的合成与表征
使用FeCl3和TCPP分子通过DMF和ACN的二元溶剂体系合成Fe(TCPP)-MOF。MOF具有立方体形态和层状堆积结构,粒径均匀,长宽约为180纳米。BET表面积1062平方米/克并具有永久孔隙性,有利于与氧气接触,产生ROS。Fe(TCPP)-MOF在水环境中稳定。通过连续旋转电子衍射(cRED)技术(又称微晶电子衍射MicroED技术)确定了Fe(TCPP)-MOF的晶体结构。两个面对面排列的卟啉分子之间的距离为6.8 Å,大于π-π堆叠相互作用的有效距离,减少了非辐射衰减途径。
示意图说明了 Fe(TCPP)-MOF 的合成步骤、增强 ROS 生成的原理(包括能量转移产生的 1O2 和 Fenton 反应产生的 -OH),以及诱导肿瘤细胞热解和激活免疫反应的机制。
铁(TCPP)-MOF 的表征结果
Fe(TCPP)-MOF 的晶体结构分析
Fe(TCPP)-MOF产生 ROS 的能力和机制
Fe(TCPP)-MOF的独特结构有助于避免π-π堆叠引起的聚集猝灭效应,减少非辐射衰减途径,增强荧光发射效率和1O2生成能力。Fe(TCPP)-MOF比FT(荧光猝灭的对照组)显示出更强的荧光发射,证实了其结构优势。通过NH2-PEG-COOH修饰Fe(TCPP)-MOF表面,增强其水分散性和生物系统中的循环时间,在PBS中分散7天后,MOF粒径稳定,超声处理30分钟后形貌不变。
NH2-PEG-COOH涂覆的Fe(TCPP)-MOF简称为FMP。在FMP+US处理下,使用9,10-蒽二基双(亚甲基)二马来酸(ABDA),检测1O2到生成。在模拟的PBS环境中,FMP显示出卓越的稳定性,有效维持结构完整性和1O2生成能力。在FMP+H2O2+US处理下,使用四甲基联苯胺(TMB)检测•OH的产生,证实了•OH的生成增强。通过时间依赖密度泛函理论(TD-DFT)计算,Fe(TCPP)-MOF的HOMO和LUMO之间的带隙较小,有利于促进ISC动力学和1O2生成能力。
对 ROS 的研究:ROS 的检测和对 ROS 放大机理的认识
Fe(TCPP)-MOF的活化诱导能力
FMP通过与RhB修饰后,能有效被4T1细胞内化。FMP+US处理显著增强了细胞内的ROS生成,显著降低线粒体膜电位,显著提高了凋亡细胞的比例。FMP对正常细胞(3T3细胞)的生物相容性好,即使在较高浓度下也显示出较高的细胞存活率。且对4T1癌细胞显示出浓度依赖性的细胞毒性,与超声联合使用时疗效增强。
细胞内氧化应激检测和 FMP 诱导的 US 介导的热蛋白沉积能力评估
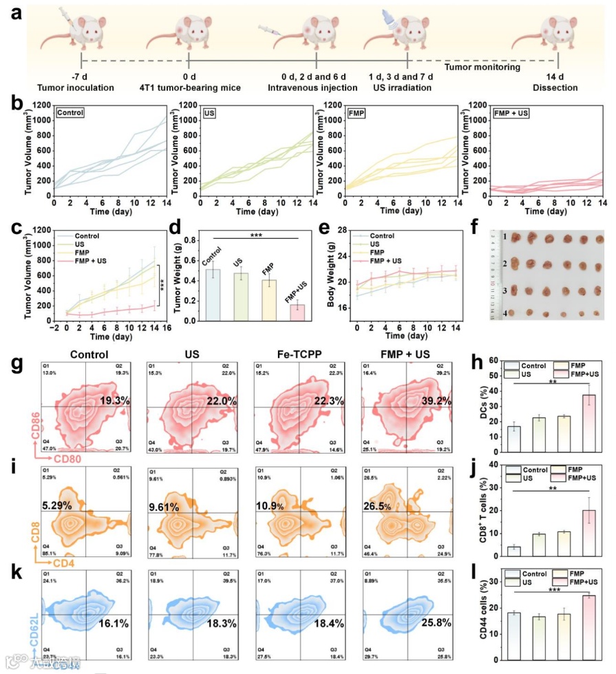
Fe(TCPP)-MOF的体内抗肿瘤效果和免疫激活能力
研究证实了FMP + US对4T1细胞的焦亡诱导能力。且FMP + US组中GPX4表达下调和LPO水平积累,表明可能发生了铁死亡。小鼠被分为四组,分别接受对照、超声、FMP和FMP+超声治疗。MP与超声联合治疗在所有治疗方法中显示出最有效的肿瘤退缩和最低的肿瘤重量,且FMP的生物安全性良好。FMP + US治疗组在肿瘤细胞中记忆T细胞的产生增强,表明能够形成免疫记忆和持久的抗肿瘤保护。
体内抗肿瘤治疗和免疫激活
MicroED结构解析服务为「青云瑞晶」核心特色业务,青云瑞晶搭建了国际领先的商业化MicroED结构解析平台,将原有的技术升级优化,并自主开发了全套配合MicroED技术使用的全新软件算法。目前,青云瑞晶MicroED平台已完成500+个小分子结构解析。
电话号码|18962587269
邮箱|contact@readcrystal.com

