科普中国服务三农,产业富民乡村振兴

农业农村现代化是推进中国式现代化的重要抓手,是推进乡村全面振兴的重要支撑,是实现农业强国的必要条件。而农业农村健康持续发展必然离不开资金的支持,资金是推动农业发展的重要因素,它直接关系到农业生产的规模、技术和效率,进而影响农业产业的竞争力和可持续发展。
支持农业发展的资金来源广泛,包括政府资金,企业资金,以及商业银行、政策性银行、保险机构、基金公司等金融机构资金。政府资金包括中央、省、市、县安排的各类涉农专项资金,本文聚焦中央预算内资金支持的涉农项目(不包括补贴类资金)。研究分析中央预算内资金涉农项目的相关情况。
01
涉农资金体系
中央层面构建涉农资金管理体系,包括涉农专项转移支付和涉农基建投资两大类。
其中涉农专项转移支付以农业生产发展、农业资源及生态保护、农村土地承包经营权确权登记颁证、动物防疫、农业综合开发、土地整治、林业生态保护恢复、林业改革发展、水利发展、大中型水库移民后期扶持、农业生产救灾及特大防汛抗旱等大专项为主体;涉农基建投资以重大水利工程、水安全保障工程等其他水利工程、重大水利项目勘察设计等前期工作、农业生产发展、农业可持续发展、现代农业支撑体系、森林资源培育、重点区域生态保护与修复、生态保护支撑体系、农村民生工程等大专项为主体。
支持对象包括地方政府、农民、新型农业经营主体,以及承担项目任务的单位和个人。
资金支持方式包括直接投资、资本金注入、直接补助、政府购买服务、贷款贴息、先建后补、以奖代补、资产折股量化、担保补助、设立基金等。
02
中央预算内资金使用情况分析
# 01
投资规模增长显著
数据来源财政部中央预决算公开平台等官方统计
从“十三五”时期开始中央预算内投资农业建设项目的总规模呈现出快速增长和重点支持的态势和特点。尤其从2018年机构改革以来,投资规模更是大幅增长,如2019年较2018年增加了44亿元,增幅达到18.5%;而到了2021年,投资规模更是达到了338亿元,比2020年增加了48亿元,增幅为16.49%,到了2022年,投资规模仍在持续增长。根据相关政策文件和规划,中央预算内投资在农业建设项目上的投入力度将持续加大。
# 02
支持领域广泛切聚焦重点
中央预算内资金在农业领域的支持范围广泛,涵盖了种植业、畜牧业、渔业等多个行业。同时,资金也聚焦于党中央、国务院高度关注的重点领域,如高标准农田建设、黑土地保护、现代种业提升、农业科技创新能力条件建设、农业面源污染治理等公益性建设项目。在全面实施乡村振兴的背景下,推出了国家农业现代化示范区、国家现代农业产业园、农村综合性改革试点等多项惠农项目和奖补资金,这些涉农项目不仅有助于提升农业生产能力,还促进了农业可持续发展和生态环境保护。
# 03
投资方式多样且灵活
根据《政府投资条例》,中央预算内投资资金的安排方式包括直接投资、资本金注入、投资补助、贷款贴息等。采取直接投资、资本金注入方式投资的项目,为政府投资项目,实行审批制;对企业投资项目仅采取投资补助、贷款贴息方式支持的,实行核准或者备案制。对于资本金注入项目,2024年中央预算内投资项目特别强调各方出资义务,要求项目单位和地方出资比例不低于项目总投资的5%。
# 04
农业方向投资规模
以具体项目为例,2024年山东省东阿县3万亩中央预算内投资高标准农田建设项目(新建及改造提升),该项目计划总投资7800万元,其中中央投资6800万元,地方财政配套1000万元。在高标准农田建设领域,中央预算内资金的投资规模根据项目的具体需求和规模而定,可以覆盖从数百万到数千万不等的投资范围;2024年山东省东阿县中央预算内投资玉米单产提升工程项目,项目总投资9000万元,其中中央资金3000万元,地方配套6000万元。在玉米单产提升等具体作物生产领域,中央预算内资金的投资规模可以达到数千万元级别,并且与地方资金共同形成合力,推动项目顺利实施。
在动植物保护能力提升、农业科技创新能力条件建设、生态保护修复等其他领域,中央预算内资金的投资规模同样根据项目的具体需求可参考中央预算内资金专项管理办法中的支持比例而定。这些领域的投资规模可能涵盖从数百万到数亿元不等的范围,具体取决于项目的规模、复杂性和重要性。
03
中央预算内资金领域
04
2025年农业领域项目谋划的方向
# 01
基础设施建设类
农业基础设施建设主要包括农田水利建设,农产品流通重点设施建设,生产基地建设等方面。强化农业基础设施建设,是推动农村经济发展、促进农业和农村现代化的重要措施之一。
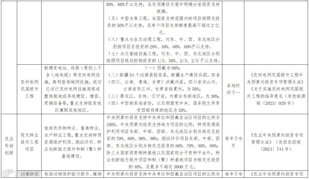
项目谋划方向为高标准农田建设、大豆玉米单产提升工程、天然橡胶生产能力建设、农垦公用基础设施建设、国家水网骨干工程、水安全保障工程、农村电网巩固提升工程的等项目。
# 02
农业科技创新类
农业科技创新在农业发展中扮演着至关重要的角色,它是推动农业现代化、提高农业生产效率、保障农产品质量安全和促进农业可持续发展的关键力量。以《农业中央预算内投资专项管理办法》(发改农经规〔2024〕744号)文件为基础,项目谋划方向为现代种业提升工程、动植物保护能力提升工程、农业科技创新能力条件建设、数字农业建设等项目。
# 03
农业加工流通类
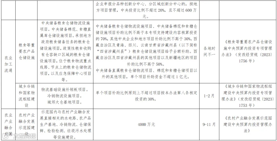
农业加工流通环节是农业产业链中至关重要的一个部分,它涵盖了农产品从初步加工到最终流通到消费者手中的全过程。这个环节不仅连接了农业生产与消费,还通过加工和流通活动,增加了农产品的附加值,提升了农产品的市场竞争力。项目谋划方向为主要为粮食等重要农产品仓储设施、城乡冷链和国家物流枢纽等项目。
# 04
重大农业专项类
重大农业专项主要以农业部及相关部委扶持的重大项目为重点,项目谋划方向为农业产业强镇、现代农业产业园、优势特色产业集群、农业现代化示范区、国家乡村振兴示范县、绿色种养循环农业试点、农村综合性改革试点、水系连通及水美乡村建设试点、农村产业融合发展示范园等项目。
# 05
生态保护修复类
农业生态保护修复是指通过一系列措施,保护和恢复农业生态系统的健康与稳定,提高农业生态系统的服务功能。这包括保护农田土壤、水资源、生物多样性等关键要素,防止和减少农业活动对生态环境的负面影响。
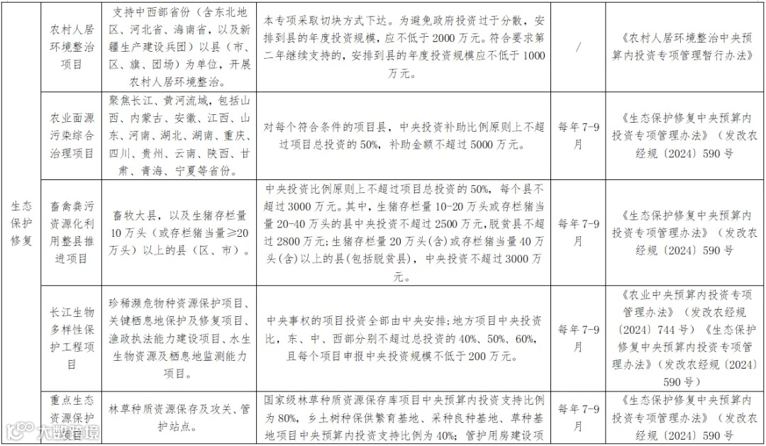
生态保护修复类项目主要围绕农村环境、农业污染两方面展开的,项目谋划方向为农村人居环境整治、农业面源污染综合治理、畜禽粪污资源化利用整县推进、长江生物多样性保护工程、重点生态资源保护、林业行业及执法能力建设、草原畜牧业转型升级、节能降碳等项目。

05
总结
从以上分析我们可以预判2025年国家在中央预算内资金关于农业、农村方向继续给予重大支持,不仅体现了国家对农业现代化的高度重视,也为各地方政府、农民以及新型经营主体等提供了难得的发展机遇。因此,我们各地方政府、农民、新型经营主体应深入了解政策导向,积极谋划符合要求的农业项目,为推动地方农业发展和乡村振兴贡献力量,同时要注重与当地自然和人文环境的相协调确保项目建设和农业生产活动的可持续性和长期效益。
【免责声明】:转载自其它平台或媒体文章,本平台将注明来源及作者,仅供学习、交流使用,不具有任何商业用途,版权归原作者所有,如有问题请及时联系我们以作处理。本平台原创内容,其他平台或媒体转载请注明出处,谢谢。


