BNII软件里面的Logbook当中只会提示部分报警信息,需要更全更详细的报警信息需要到桌面的logfile.txt文件当中去了解。
logfile.txt当中的报警记录,一般结构为:错误代码;日期;时间;错误内容;详情(发生错误的具体模块或者子单元)。

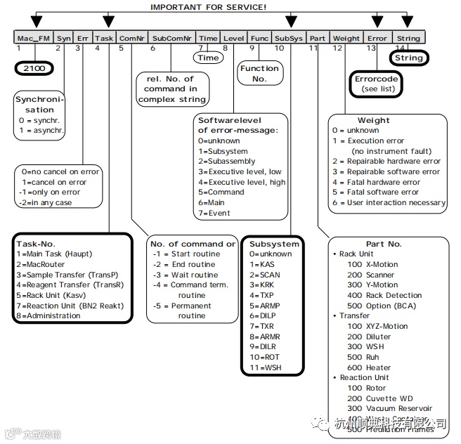
报警信息Detail(详情)当中的Subsystem 、Task、Part后面的代码都有具体意义,如下图:

常见的如:
Task3代表样本针模块、Task4代表试剂针模块、Task5装载架子的小车。
Subsystem后面的代码对应的模块如下图


