搜索
首页
大数快讯
大数活动
服务超市
文章专题
出海平台
流量密码
出海蓝图
产业赛道
物流仓储
跨境支付
选品策略
实操手册
报告
跨企查
百科
导航
知识体系
工具箱
更多
找货源
跨境招聘
DeepSeek
首页
>
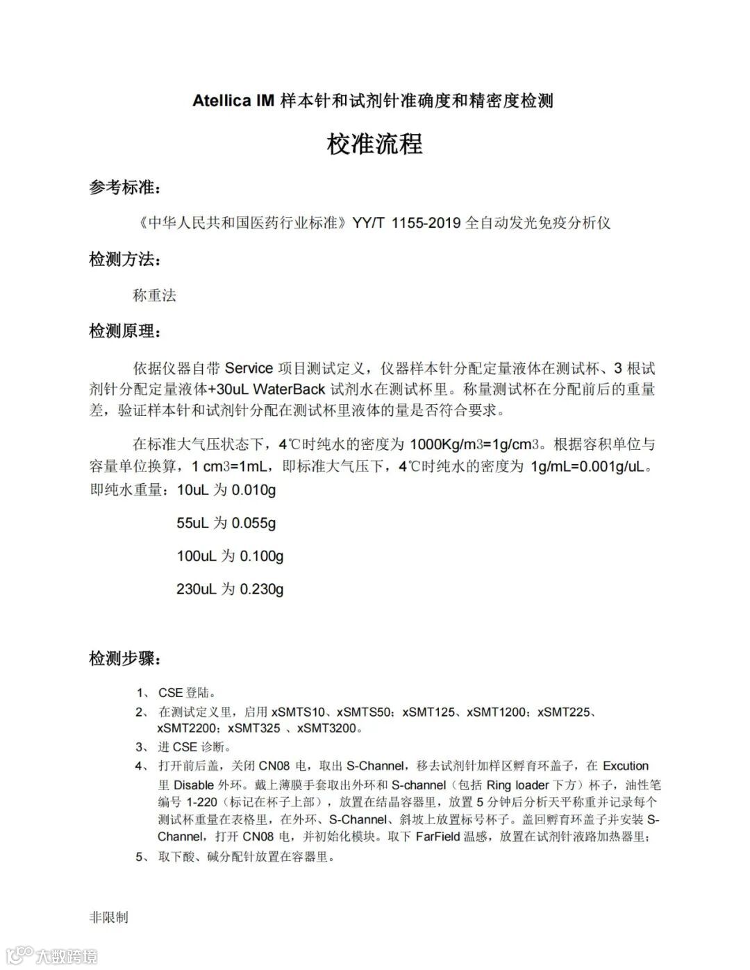
IM称重法仪器校准步骤
>
IM称重法仪器校准步骤
杭州顺典科技有限公司
2025-07-11
3
导读:首先是要编号320个空杯子,然后称320个空杯子的重量备用。
首先是要编号320个空杯子,然后称320个空杯子的重量备用。(带薄膜手套)
根据下面的行标文件称重
具体步骤如下图:
第一步 先切换CSE账号进诊断屏蔽
温度
第二步 把编好号的杯子倒入空的漏斗(反应杯提前清空)
第三步 诊断里面运行装载和清空反应杯程序
打完杯子以后拆下酸碱针,拿个空的容器装着,确保酸碱在打的时候不会漏出来。还要确保废液针下去不撞到,如下图
这些做完以后就是把提前准备好的试剂手动添加到仪器里面(事先找两个空的试剂盒洗干净装水做试剂)
完事之后把需要测试的项目打开,去测试定义里面找下项目有没有开
然后就按照流程编辑样本,注意做样本针称重注意样本类型选择其他,不然不会做的
测试的时候需要有个人在暗盒电梯边上等着抓杯子放到泡沫板上好称重。注意手要稳。
这些做完之后就是打酸碱的量,酸碱各25个,打到杯子里,一个一个来。在诊断里面如下图:
这些都做完以后就把仪器恢复到最开始的状态,加新的杯子打一圈杯子。然后起来做AutoCheck。做完退出诊断做精密度和交叉污染测试,整理数据。
【声明】内容源于网络
0
0
杭州顺典科技有限公司
杭州顺典科技有限公司,支持在线查询各类故障处理指导、仪器保养、仪器校准等文件,支持在线沟通,线上报修,意见反馈等。实现更加方便的材料查询的更加高效的技术服务支持。
内容
361
粉丝
0
关注
在线咨询
杭州顺典科技有限公司
杭州顺典科技有限公司,支持在线查询各类故障处理指导、仪器保养、仪器校准等文件,支持在线沟通,线上报修,意见反馈等。实现更加方便的材料查询的更加高效的技术服务支持。
总阅读
764
粉丝
0
内容
361
在线咨询
关注