作为个体户老板,可以不了解具体的财务技能,但是一定要掌握一些基础知识。
一旦个体户的财务工作出现了问题,首先追究的就是老板的责任,而这几个财务方面问题,则是必知的!一起来看下!
01
个体户老板必知!
8大财务问题
01
个体户老板要承担无限责任!
《民法典》第五十六条的规定:
个体工商户的债务,个人经营的,以个人财产承担;家庭经营的,以家庭财产承担;无法区分的,以家庭财产承担。
⭐提醒:
与有限责任公司股东不同,个体工商户的投资人对于经营期间形成的债务要承担无限连带责任!
02
经营范围没有特殊限制!
《个体工商户条例》第四条规定:国家对个体工商户实行市场平等准入、公平待遇的原则。申请办理个体工商户登记,申请登记的经营范围不属于法律、行政法规禁止进入的行业的,登记机关应当依法予以登记。
个体工商户作为市场经济主体,与有限公司等企业主体的市场地位是平等的,其准入门槛在法律层面是一致的。
03
可以不设立银行账户!
个体工商户可以不开设银行账户,但是如果涉及到公司间的贸易,需要公对公账户的时候,就需要凭营业执照去银行办理开户手续。
有限公司必须设立独立的银行账户,且要保持资金独立性,不可与投资人财产混同。
04
不缴纳企业所得税、保证金!
个体工商户不属于企业所得税纳税人,不需要缴纳企业所得税,也无需缴纳残疾人就业保证金。
《财政部国家税务总局中国残疾人联合会关于印发<残疾人就业保障金征收使用管理办法〉的通知》(财税 [2015]72号)第二条规定,保障金是为保障残疾人权益,由未按规定安排残疾人就业的机关,团体、企业、事业单位和民办非企业单位缴纳的资金。
05
这些支出不能在个人所得税前扣除!
根据规定,下列支出不得扣除:
个人所得税税款;
税收滞纳金;
罚金、罚款和被没收财物的损失;
不符合扣除规定的捐赠支出;
赞助支出;
用于个人和家庭的支出;
与取得生产经营收入无关的其他支出;
国家税务总局规定不准扣除的支出。
06
不一定缴税但一定要报税!
很多老板觉得自己是个体户,业务还没拓展,也没有什么收入,那就不用建账报税了!
其实这也是错误的!税局很早就明确了:达到建账标准的个体户需要记账;达不到建账标准的个体户,需建立收支凭证粘贴簿、进货销货登记簿。
还有零申报问题,零申报≠不申报!即使是零申报也需要在规定时间向税务局进行报税!
征管法的第六十二条规定:纳税人未按照规定的期限办理纳税申报和报送纳税资料的,由税务机关责令限期改正,可以处二千元以下的罚款;情节严重的,可以处二千元以上一万元以下的罚款。
07
个人家庭费用能税前扣除吗?!
能!但是只有40%!
个体工商户生产经营活动中,应当分别核算生产经营费用和个人、家庭费用。对于生产经营与个人、家庭生活混用难以分清的费用,其40%视为与生产经营有关费用,准予扣除。
政策依据:《国家税务 总局个体工商户个人所得税计税办法》(国家税务总局令第35号)
08
需要工商年检吗?
需要!
《个体工商户条例》规定:个体工商户应当于每年1月1日至6月30日向工商行政机关送上一年度报告。
02
个体工商户要缴纳哪些税?
有哪些优惠?
根据市场监管总局统计显示,截至2023年1月,全国登记在册个体工商户达1.14亿户,约占市场主体总量三分之二。
作为创业主力大军的个体工商户,又要缴纳哪些税呢?
由于个体工商户可以是一般纳税人,也可以是小规模纳税人,所以:
01
增值税
对月销售额10万以下(含本数)的增值税小规模纳税人,免征增值税。
小规模季度免税销售额30万,只有在纳税人开具普票时享受,开具专票的不得享受!此优惠3%征收率的可以享受。
增值税小规模纳税人适用3%征收率的应税销售收入,减按1%征收率征收增值税;适用3%预征率的预缴增值税项目,减按1%预征率预缴增值税。
政策执行期2023年1月1日至2023年12月31日
02
附加税费
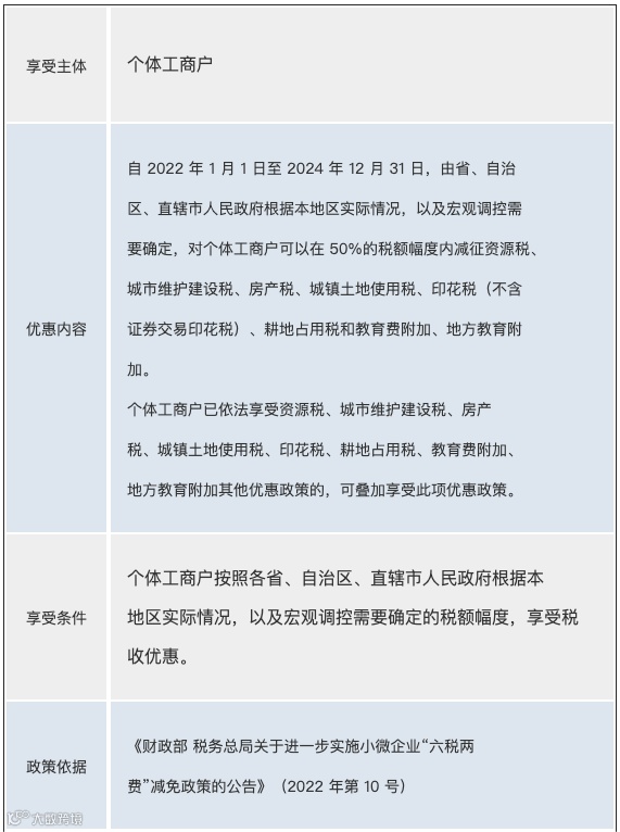
1、个体工商户减征“六税两费”政策
2、个体工商户可免征印花税
个体工商户的以下凭证,免征印花税:
财产所有权人将财产赠与政府、学校、社会福利机构、慈善组织书立的产权转移书据;个人与电子商务经营者订立的电子订单。
03
个人所得税
2023年03月27日,税务总局发布了《国家税务总局关于落实支持个体工商户发展个人所得税优惠政策有关事项的公告》,其中明确:
个体工商户不区分征收方式,在预缴和汇算清缴个人所得税时均可享受减半政策,享受政策时无需进行备案,通过填写个人所得税纳税申报表和减免税事项报告表相关栏次,即可享受。
对于通过电子税务局申报的个体工商户,税务机关将自动为其提供申报表和报告表中该项政策的预填服务。实行简易申报的定期定额个体工商户,税务机关按照减免后的税额进行税款划缴。
⭐个体工商户个税优惠政策详解
• END •
公司不是小作坊
财务相关工作最好交给专业的人员
或者专业的财税服务公司
点击下方图片
获取一对一专属咨询师为您服务!
龙达财税
企业服务市场一站式解决方案提供商!
工商证照 | 财税服务 | 知识产权 | 项目申报
特殊资质 | 环保服务 | 法律咨询 | 物业服务
【声明】本网站的部分文章信息(文字、图片、音频视频文件等资源)来自于网络,均是为公众传播有益资讯信息之目的,其版权归版权所有人所有。如有侵权,请及时联系我们!我们将迅速采取适当措施,避免给双方造成不必要的经济损失,同时向您表示歉意!

对我们的内容感兴趣的小伙伴记得点个“在看”呀,您的喜欢就是我们坚持的动力!
如果你或你朋友有注册公司、注销公司、代理记账、财税咨询、资质专利申请等需求,龙达都可以为大家服务,为亿企成长助力!

对我们的内容感兴趣的小伙伴记得点个“在看”呀,您的喜欢就是我们坚持的动力!
如果你或你朋友有注册公司、注销公司、代理记账、财税咨询、资质专利申请等需求,龙达都可以为大家服务,为亿企成长助力!
大家还在看
▼
往期推荐
往期推荐


