石膏是一种绿色建材,相关产业符合循环经济和可持续发展的要求,我国石膏建材市场需求量极大,但与欧美发达国家相比,还存在利用率低,工艺装备水平滞后,人才培养供给侧和产业需求侧在结构、质量、水平上不匹配等不足。为了更好地解决这些问题,南京工业大学、国家环境保护工业副产石膏资源化利用工程技术中心、中国建筑材料工业技术情报研究所、中国化工节能技术协会四家单位决定联合办学,培养行业紧缺人才。
据悉,四家单位联手打造的“石膏专业(技术人才)研修班”将于9月17日在南京工业大学开班,为期三个月,该研修班旨在培养具有材料类基础知识,具有较强的实践能力和组织管理能力的高级工程技术人才,相关人员可在石膏生产、应用以及工业生产中副产与硫酸钙相关的行业,从事与石膏相关的技术开发、过程控制、产品与工程设计、资源利用等领域的技术和管理工作。目前,南京工业大学正在紧锣密鼓为开学做准备。

随着我国经济的发展,全民环保意识的提高,我国以工业副产石膏应用为主要内容的石膏行业进入了高速发展阶段,为适应石膏行业高速发展对于技术人才的迫切需求,南京工业大学-中国建筑材料联合会石膏建材分会-中国化工节能技术协会-国家环境保护工业副产石膏资源化利用工程技术中心四单位校企联合办学,拟每年定期举办“石膏专业(技术人才)研修班”。第一期研修班拟于2018年9月17日在南京工业大学开办举行,为期三个月。有关培训事项具体如下:
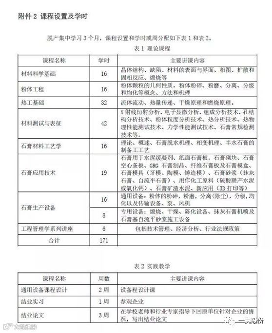
一、主要培训内容
1. 材料科学基础
2. 粉体工程
3. 热工基础
4. 材料测试与表征
5. 石膏材料工艺学
6. 石膏应用技术
7. 石膏生产设备
8. 工程管理学系列讲座
9. 结业实习
10. 结业论文
二、培养目标
培养具有材料类基础知识,具有较强的实践能力和组织管理能力的高级工程技术人才。可在石膏生产、应用以及工业生产中副产与硫酸钙相关的行业从事与石膏相关的技术开发、过程控制、产品与工程设计、资源利用等领域的技术和管理工作,提高企业人才专业水平。
三、培训对象
本期培训班的培训对象主要是在石膏生产、应用企业以及工业生产中副产与硫酸钙相关的行业工作人员,具有专科以上文凭。
四、发证
1. 修完全部课程,并且成绩合格,方可获得南京工业大学石膏专业(技术人才)研修班结业证书。
2. 参加国家人力资源与社会保障部的理论考试和实操考核,成绩合格者可获得“建筑石膏制备中级工或高级工”职业资格证书。
五、费用
学员培训:6900元/人。
在校期间学校统一联系住宿,住宿费约1500元,学员报到时自付。
实习期间涉及到的交通住宿费,学员自付。
培训费用请分两笔分别汇入如下账号,并备注“公司名称简写-姓名-金额”。
其中:
1. 课程授课费3000元/人(含培训费、教材费、专家授课咨询费等)
户 名: 南京工业大学
开户银行: 中信银行城北支行
帐 号: 7321110183100000514
2. 实习实践教学费、结业证书费、技工等级证书费3900元/人
户 名:建筑材料工业技术情报研究所
开户银行:北京工商银行管庄支行
帐 号:0200006809014435177
六、培训时间
培训时间:2018年9月17日全天报到;2018年9月18日~12月16日培训。
七、报到及培训地点:
报到地点:江苏省南京市浦口区浦珠南路30号 新材料学科楼A126
培训地点:南京工业大学材料科学与工程学院
八、乘车路线:
1、南京禄口机场:
(1)机场巴士江北新区专线à江浦明发新城下车(30元),徒步约40分钟
(2)机场大巴2号线à万达广场下车(20元),然后出租车约40元到达学校。
(3)S1号线(机场线)à南京南站转地铁1号线à安德门转地铁10号线à南京工业大学站下车(10元),徒步约40分钟。
2、南京南站:
地铁1号线(新街口方向)à安德门转地铁10号线à南京工业大学站下车(5元),徒步约40分钟。
3、南京站:
地铁1号线(新街口方向)à安德门转地铁10号线à南京工业大学站下车(5元),徒步约40分钟。
九、联系方式
石膏建材分会 李楠:010-51164798,13718665051;2950772566@qq.com;
石膏建材分会地址:北京市朝阳区管庄东里甲1号北楼313室(邮编:100024)




更多精彩内容,敬请关注江苏一夫科技股份有限公司微信公众号!


