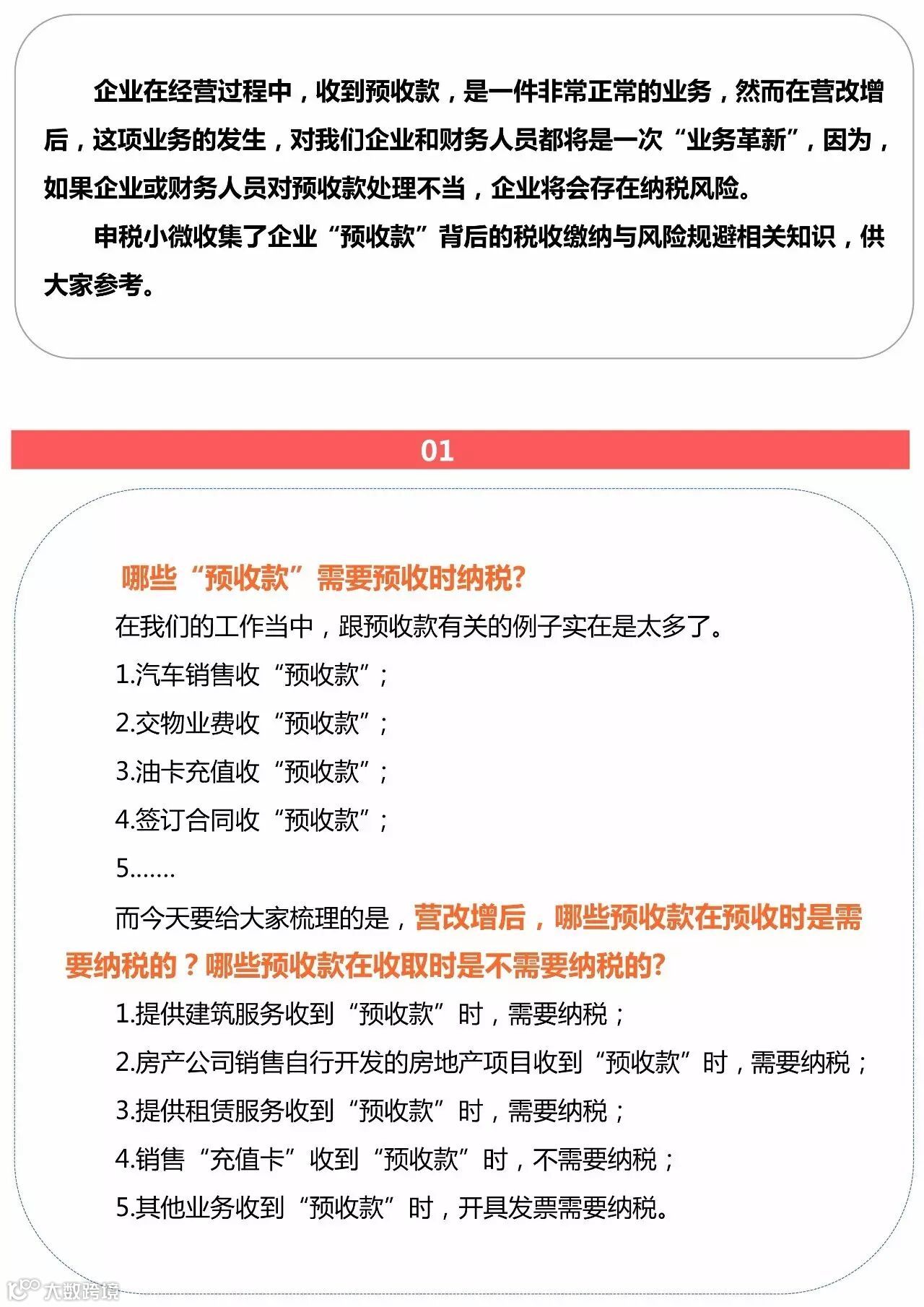
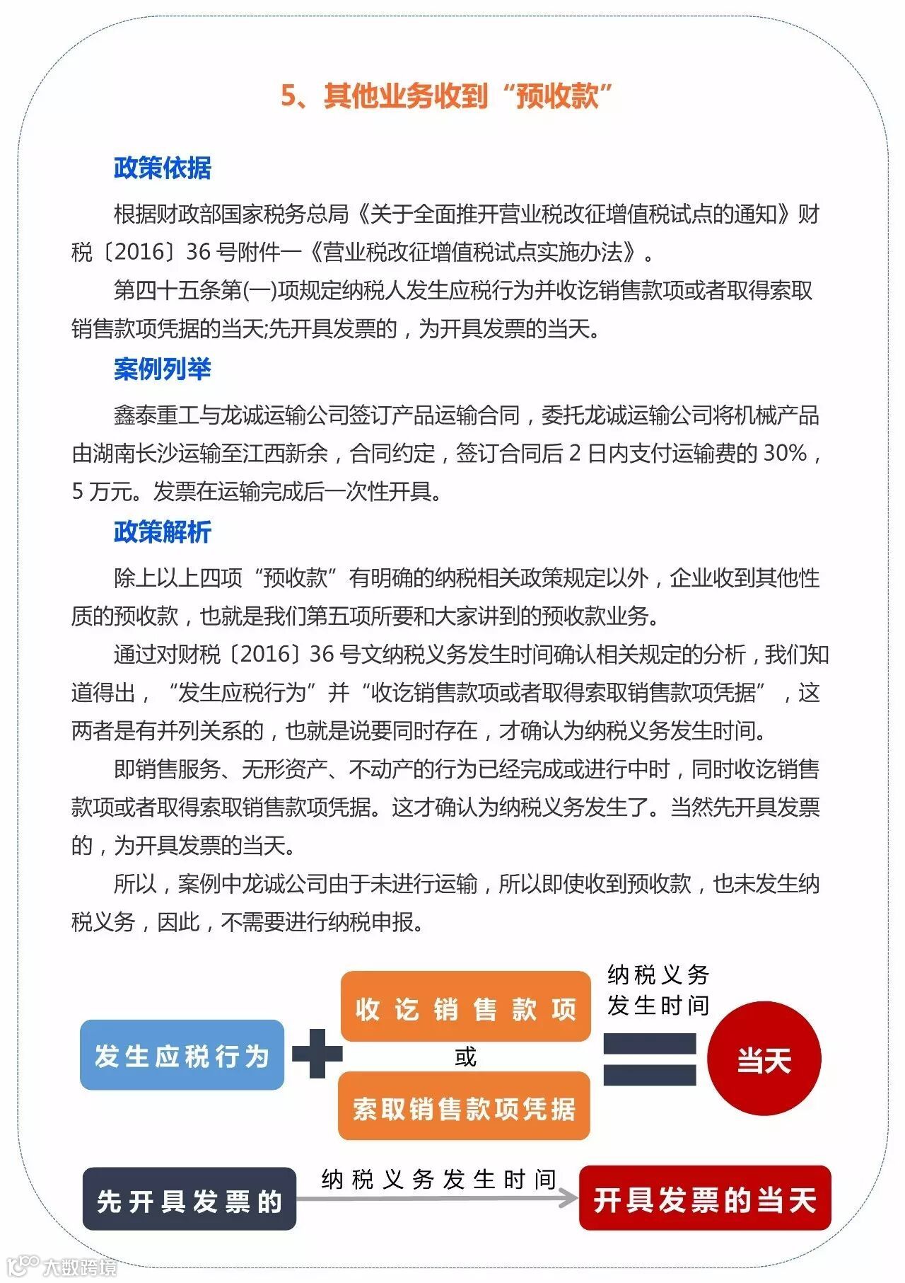
企业在经营过程中,收到预收款,是一件非常正常的业务,然而在营改增后,这项业务的发生,对我们企业和财务人员都将是一次“业务革新”,因为,如果企业或财务人员对预收款处理不当,企业将会存在纳税风险。
申税小微收集了企业“预收款”背后的税收缴纳与风险规避相关知识,供大家参考。










贝才禾兑江苏
企业在经营过程中,收到预收款,是一件非常正常的业务,然而在营改增后,这项业务的发生,对我们企业和财务人员都将是一次“业务革新”,因为,如果企业或财务人员对预收款处理不当,企业将会存在纳税风险。
申税小微收集了企业“预收款”背后的税收缴纳与风险规避相关知识,供大家参考。









