搜索
首页
大数快讯
大数活动
服务超市
文章专题
出海平台
流量密码
出海蓝图
产业赛道
物流仓储
跨境支付
选品策略
实操手册
报告
跨企查
百科
导航
知识体系
工具箱
更多
找货源
跨境招聘
DeepSeek
首页
>
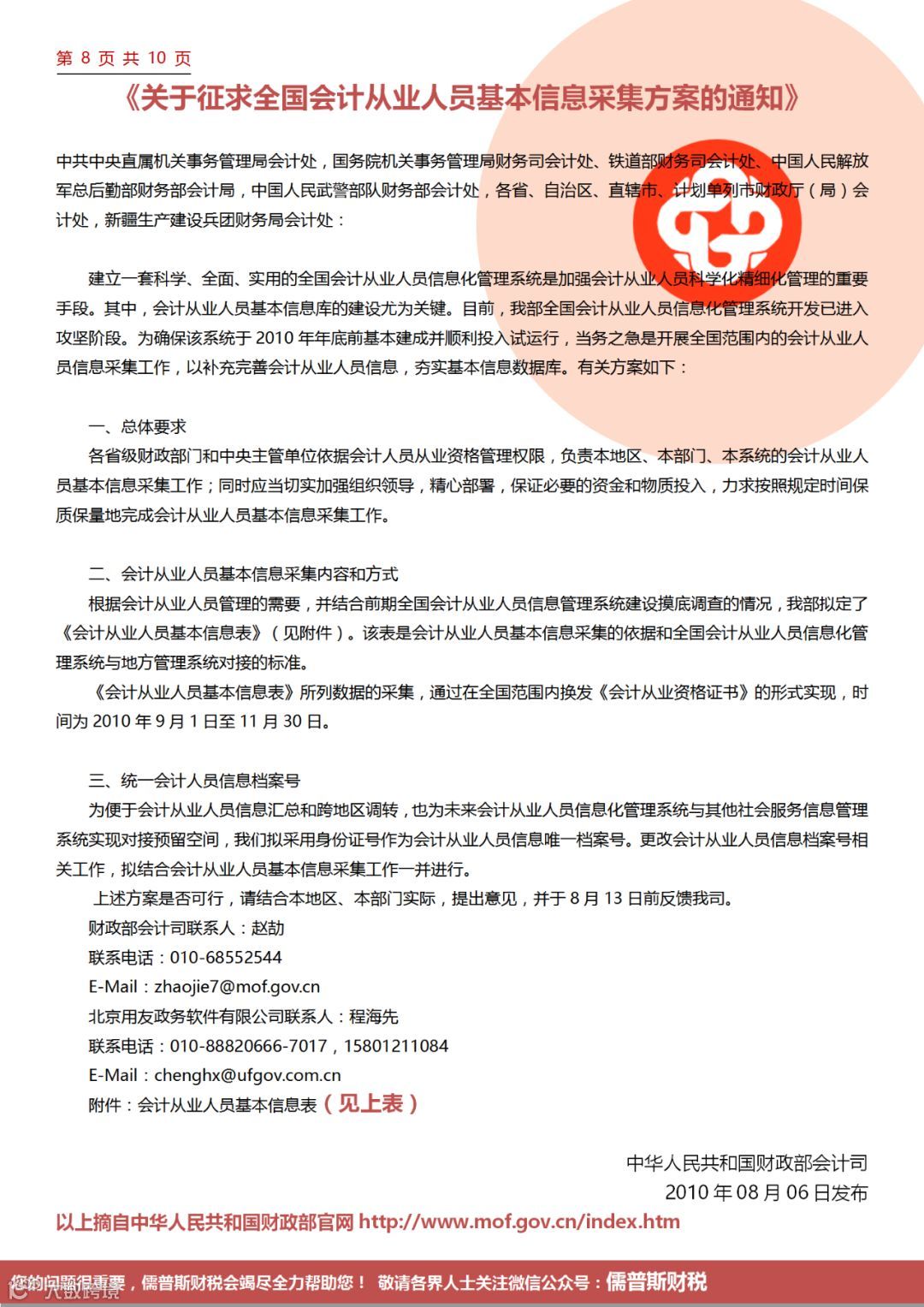
重要的2019年全国会计信息采集(继2010年大规模信息采集与换证之后)
>
重要的2019年全国会计信息采集(继2010年大规模信息采集与换证之后)
贝才禾兑江苏
2019-05-16
2
导读:继2010年全国大规模的会计人员信息采集与换证后,你不容错过的2019年又一次全国范围内的会计人员信息采集正在进行中,关系我们未来能否从事会计工作与会计职称考试一次重要信息采集!
笔者今天(
2019年05月16日)与
南京
市财政局会计处电话获悉,南京各区会计人员信息采集会在2019年05月20日后于市财政局官网公布采集入口。
老师咨询微信:
Ruhui9998
【声明】内容源于网络
0
0
贝才禾兑江苏
我们要用儒道至圣的精神,服务普天之下的企业,让如此这般去管理与经营企业中的员工有家的幸福,提升对企业的忠诚度与归属感,从而让股东投资价值最大化,提升企业社会责任,让员工为企业服务有发自内心的荣誉与自豪!最终达到员工家的幸福!
内容
232
粉丝
0
关注
在线咨询
贝才禾兑江苏
我们要用儒道至圣的精神,服务普天之下的企业,让如此这般去管理与经营企业中的员工有家的幸福,提升对企业的忠诚度与归属感,从而让股东投资价值最大化,提升企业社会责任,让员工为企业服务有发自内心的荣誉与自豪!最终达到员工家的幸福!
总阅读
429
粉丝
0
内容
232
在线咨询
关注