
1月18日消息,昨日,天猫规则发布了关于“预售商品”规范的相关规则修订公示,旨在解决因商家在发布预售商品时存在不规范问题,导致消费者无法准确获取商品发货时间等关键要素,而发生纠纷的问题。调整后的规则将于2017年2月24日正式生效。
公示指出,调整后的规则一方面明确了天猫认可的预售商品的定义。天猫“预售”商品是指:1、通过天猫预售产品工具发布的商品;2、通过天猫“发货时间设置”工具发布的且商品信息明示“预售商品”字样的商品;发货时间以工具展示的发货时间为准。

另一方面,规则明确了非规范发布的预售商品对应的罚则。在《发布错误描述信息的规则和实施细则》中第三目“商品标题等信息不实或者与本商品无关”的内容下,新增了“预售”关键词乱用一条。若是非预售商品,但商品标题或描述中使用“预售”关键词的属于“预售”关键词乱用。

据悉,违背第三目规定的商品,天猫同时给予单个商品搜索降权直至商品整改完成后第三天恢复。
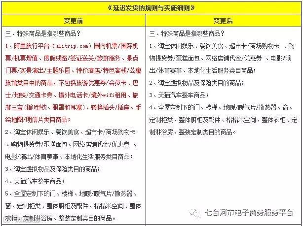
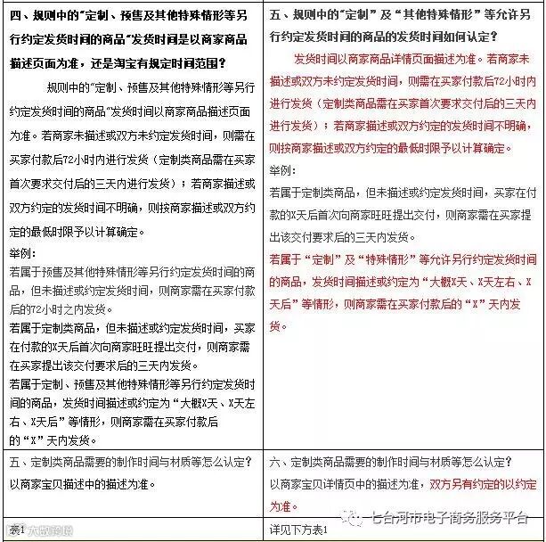
其他具体内容调整如下:




来源:电商报
识别下方二维码关注我们哦



