最近后台有同学留言问:“只要是自然人股东取得分红就要扣缴20%个税吗?”
01
股东分红
必须要交税吗?
《公司法》规定“公司股东作为出资者按投入公司的资本额享有所有者的资产权益”,这种资产受益的权利就是股东的分红权。公司盈利,作为股东,取得相应分红也需要缴纳相应的税费。
公司对于个人股东分红,应当按照“利息股息红利所得”适用20%税率扣缴个人所得税。
以下是股东分红缴税的8种情形
以上这8种情况都必须交税,那么,就没有个人股东分红不交税的情况么?有!
02
个人股东分红
不缴纳个税的4种情形
这四种情形,不需要扣缴个税!
1.个人取得符合免征条件的上市公司股票分红
《财政部 国家税务总局 证监会关于上市公司股息红利差别化个人所得税政策有关问题的通知》规定:个人从公开发行和转让市场取得的上市公司股票,持股期限超过1年的,股息红利所得暂免征收个人所得税。
2.个人取得符合免征条件的挂牌公司股票分红
《财政部 税务总局 证监会关于继续实施全国中小企业股份转让系统挂牌公司股息红利差别化个人所得税政策的公告》规定,挂牌公司(新三板)的股东,持股期限超过1年,免征分红的个人所得税。
3.外籍个人从外商投资企业取得分红
《财政部 国家税务总局关于个人所得税若干政策问题的通知》规定,外籍个人从外商投资企业取得的股息、红利所得暂免征收个人所得税。
4.投资者从基金分配中取得分红
《财政部国家税务总局关于开放式证券投资基金有关税收问题的通知》规定:对投资者(包括个人和机构投资者)从基金分配中取得的收入,暂不征收个人所得税和企业所得税。
“
注意
1、关于第三条,根据现行政策规定:外籍个人取得的股息、红利所得予以免征个人所得税,只限于两种情况:
一是对外籍人员从外商投资企业取得的股息、红利所得;
二是对持有B股或海外股(包括H股)的外籍人员,从发行该B股或者海外股的中国境内企业所取得的股息(红利)所得。
除上述两种情况外,外籍个人因拥有债权、股权而取得的来自中国境内利息、股息、红利所得应当缴纳个人所得税,但外籍个人或者其委托扣缴义务人、代理人依照《国家税务总局关于印发的通知》(国税发[2009]124号)提出享受税收协定待遇申请,可按税收协定约定的优惠税率执行。
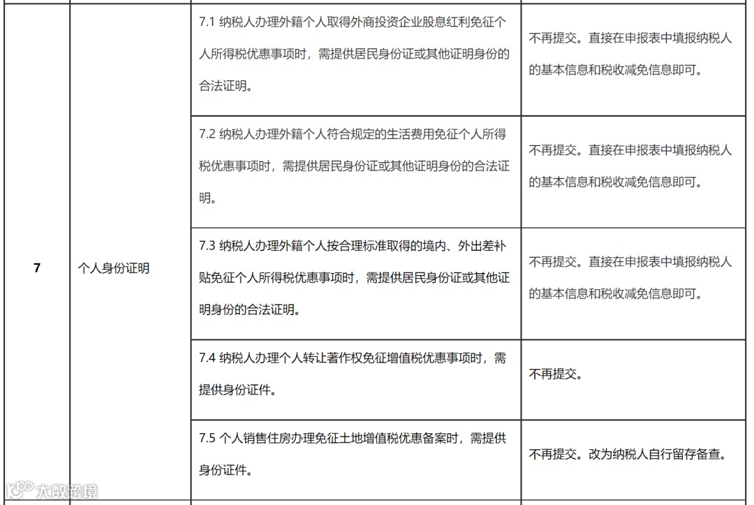
外籍个人从外商投资企业取得分红暂免征收个人所得税的政策,在 《国家税务总局关于取消20项税务证明事项的公告》(国家税务总局公告2018年第65号)中,在图表7.1中明确,不需要提交证明,直接在申报表中填报相关信息即可享受免税。
2、对于第四条,个人从基金公司取得的收入,免个人所得税。但对基金公司从上市公司取得分红,并不免税。
《财政部国家税务总局关于开放式证券投资基金有关税收问题的通知》规定:对基金取得的股票的股息、红利收入,债券的利息收入、储蓄存款利息收入,由上市公司、发行债券的企业和银行在向基金支付上述收入时代扣代缴20%的个人所得税;对投资者(包括个人和机构投资者)从基金分配中取得的收入,暂不征收个人所得税和企业所得税。
《财政部、国家税务总局关于证券投资基金税收问题的通知》规定:对投资者从基金分配中获得的股票的股息、红利收入以及企业债券的利息收入,由上市公司和发行债券的企业在向基金派发股息、红利、利息时代扣代缴20%的个人所得税,基金向个人投资者分配股息、红利、利息时,不再代扣代缴个人所得税。
《关于继续实施全国中小企业股份转让系统挂牌公司股息红利差别化个人所得税政策的公告》第四条规定:对证券投资基金从挂牌公司取得的股息红利所得,按照本公告规定计征个人所得税。
03
常见其他收益
• END •
个税规划是未来趋势
龙达致力专业之本,以诚待人
欢迎咨询
点击下方图片
获得专属财税顾问为您服务!
【声明】本网站的部分文章信息(文字、图片、音频视频文件等资源)来自于网络,均是为公众传播有益资讯信息之目的,其版权归版权所有人所有。如有侵权,请及时联系我们!我们将迅速采取适当措施,避免给双方造成不必要的经济损失,同时向您表示歉意!

对我们的内容感兴趣的小伙伴记得点个“在看”呀,您的喜欢就是我们坚持的动力!
如果你或你朋友有注册公司、注销公司、代理记账、财税咨询、资质专利申请等需求,龙达都可以为大家服务,为亿企成长助力!

对我们的内容感兴趣的小伙伴记得点个“在看”呀,您的喜欢就是我们坚持的动力!
如果你或你朋友有注册公司、注销公司、代理记账、财税咨询、资质专利申请等需求,龙达都可以为大家服务,为亿企成长助力!
大家还在看
▼
往期推荐
往期推荐


