重要提醒!这项政策已经到期了,纳税人申报增值税时要注意了!
No.1
2024年加计抵减政策
部分到期!
一、已经到期的加计抵减政策
目前该政策已经到期,尚未发布延期政策,以前享受该加计抵减政策的纳税人,2024年已经不能享受。加计抵减政策执行到期后,纳税人不再计提加计抵减额,结余的加计抵减额停止抵减。
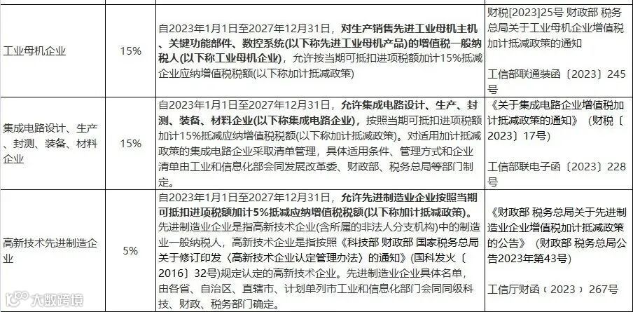
二、仍在执行的加计抵减政策
No.2
2024年
纳税人如何享受加计抵减政策?
以先进制造业企业为例:
2023年9月,A公司实现销售收入1000万,税率13%,销项税130万。当期取得进项合计104.2万,其中专用发票抵扣税额104万;普通发票(购进旅客运输服务计算抵扣)抵扣0.2万。
按照规定,纳税人应按照当期可抵扣进项税额的5%计提当期加计抵减额。
因此A公司加计抵减的发生额=当期进项税*5%=104.2*5%=5.21万。
A公司2023年9月应交增值税=销项-进项=130-104.2=25.8万,同时,当期可以加计抵减的金额为5.21,所以最后实际应该缴纳的增值税为25.8-5.21=20.59万。
账务处理:
1、销项部分
借:银行存款 1130万
贷:主营业务收入 1000万
应交税费-应交增值税(销项税额)130万
2、进项部分
借:成本或者费用科目 806.66万(按进项税税率倒算)
应交税费-应交增值税(进项税额)104.2万
贷:银行存款 910.86万
由于当期产生了增值税,期末通过应交税费-应交增值税(转出未交增值税)转出。
3、转出
借:应交税费-应交增值税(转出未交增值税)25.8万
贷:应交税费-未交增值税 25.8万
转出后,应交增值税科目的期末余额就是0了,而其中的各项专栏,销项税、进项税额都和增值税申报表对应的销项税额和进项税额一致,能对上的。
4、抵减分录
借:应交税费-未交增值税 5.21
贷:其他收益 5.21
(注意:如果企业没有适用最新会计准则,计入营业外收入即可)
5、支付税款
借:应交税费-未交增值税 20.59万
贷:银行存款 20.59万
申报表填写:
填写附表1
填写附表2
填写附表4
这个表才是关键,是加计抵减需要填写的地方。也是先进制造业企业应单独核算加计抵减额的计提、抵减、调减、结余等变动情况的一张表格。
No.3
已经享受了加计抵减
如何更正申报?
纳税人可登录电子税务局,点击首页左边“常用功能—税费申报及缴纳”模块,或点击“我要办税—税费申报及缴纳”。
进入后点击“更正申报”,选择报表各种类后点击“查询”,选择需要更正的申报表数据,点击“更正申报”。
进入更正界面后,点击“数据初始化”-“修改”,填写更正内容后保存,核实无误后点击“申报”,最后系统提示“申报成功”,此时已经完成更正申报。
如果更正后产生需要补缴税款的,点击“缴款”,可以进行更正后应缴税款进行补交。
注意:此时若过了申报期更正报表后产生补缴税款,会产生相应的滞纳金。
No.4
收藏!
一图区分加计抵减、加计抵扣和加计扣除
• END •
公司不是小作坊
财务相关工作最好交给专业的人员
或者专业的财税服务公司
龙达财税
工商证照 | 财税服务 | 知识产权 | 项目申报
特殊资质 | 环保服务 | 法律咨询 | 金融服务
企业服务市场一站式解决方案提供商!

对我们的内容感兴趣的小伙伴记得点个“在看”呀,您的喜欢就是我们坚持的动力!
如果你或你朋友有注册公司、注销公司、代理记账、财税咨询、资质专利申请等需求,龙达都可以为大家服务,为亿企成长助力!

对我们的内容感兴趣的小伙伴记得点个“在看”呀,您的喜欢就是我们坚持的动力!
如果你或你朋友有注册公司、注销公司、代理记账、财税咨询、资质专利申请等需求,龙达都可以为大家服务,为亿企成长助力!
大家还在看
▼
往期推荐
往期推荐

