这23项涉税违法事项,首违不罚!快跟着小龙一起看看吧!
No.1
首违不罚是什么意思
近日,北京市、天津市、河北省、山西省、内蒙古自治区五地税务局共同发布关于《华北区域税务行政处罚裁量基准》的公告,自2024年12月1日起施行。
所谓的“首违不罚”具体是什么意思呢?
01
首违不罚的具体意思
根据国税总局的官方解释:
“首违不罚”指的是市场监督管理部门对市场主体在生产经营活动中,危害后果轻微并及时改正的首次违法行为,不予行政处罚。对于适用“首违不罚”的违法行为,承办机构应通过建议、提醒、劝告、告诫等方式对当事人进行教育引导,并要求签订《承诺书》。
02
“首违不罚”的适用条件
1、初次违法
“首违不罚”制度旨在违法行为初次发生时以教代罚,积极引导纳税人自查自纠。应从严把握“初次违法”的认定条件,避免执法松弛和负面激励。
2、危害后果轻微
税务“首违不罚”系“不予处罚”的制度设计,而非“免予处罚”。其并非属于处罚豁免和执法宽宥,而是源于纳税人违法行为的危害后果轻微,未造成实质的社会危害性。
3、及时改正
税务执法“首违不罚”旨在贯彻“处罚与教育相结合”的原则,引导纳税人及时改正和自觉守法。在不予处罚的同时,税务机关需要加强对纳税人的税法宣传与辅导。
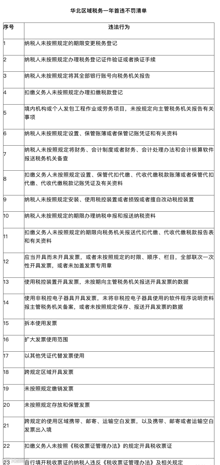
No.2
首违不罚的
23项涉税违法事项
之前我们说了,北京市、天津市、河北省、山西省、内蒙古自治区五地税务局共同发布关于《华北区域税务行政处罚裁量基准》的公告,自2024年12月1日起施行。
该裁量基准针对54项税务违法类型明确了统一的行政处罚裁量基准,其中针对23项违法行为的处理提到“一年内首次违反且危害后果轻微,并在税务机关发现前主动改正或者在税务机关责令限期改正的期限内改正的,不予行政处罚。”
具体有哪些呢?直接上图:
• END •
龙达财税
企业服务市场一站式解决方案提供商!
工商证照 | 财税服务 | 知识产权 | 项目申报
特殊资质 | 环保服务 | 法律咨询 | 物业服务
识别下方二维码
获取一对一专属咨询师为您服务!

对我们的内容感兴趣的小伙伴记得点个“在看”呀,您的喜欢就是我们坚持的动力!
如果你或你朋友有注册公司、注销公司、代理记账、财税咨询、资质专利申请等需求,龙达都可以为大家服务,为亿企成长助力!

对我们的内容感兴趣的小伙伴记得点个“在看”呀,您的喜欢就是我们坚持的动力!
如果你或你朋友有注册公司、注销公司、代理记账、财税咨询、资质专利申请等需求,龙达都可以为大家服务,为亿企成长助力!
大家还在看
▼
往期推荐
往期推荐

