
前言
我大学毕业后,受聘于一家私营企业做会计。在很短的时间内,我便将企业账目管理得井井有条。老板非常满意,半年之后便为我加了薪,还专门给我配备了一辆摩托车。不过,我隐约感觉到可能会有事情发生。果然就在我加薪后不久,老板提出让我做两套账簿。我该怎么办呢?
有会计说:
坚持原则,婉言拒绝 作为一名会计,按有关规定记载账簿,拒绝、抵制一切不合理、不合法的要求,不仅是会计法律法规赋予的权利,而且是做人的准则,因此,必须坚持原则,拒绝做假账。
也有会计说:
为了工作,配合做假账 一个老板要求会计作假账, 会计通常迫于生活的压力, 往往是接受的多。如果到处老板要求会计做两份账, 一份真的, 一份假的, 作为会计师几乎是没有选择。
今天小编想和大家探讨一下这个在会计行业普遍存在的问题“老板要求做假账,会计们该怎么办?”
现在很多省份开始办税实名制,会计做假账一旦上了黑名单,是要取消从业资格的!
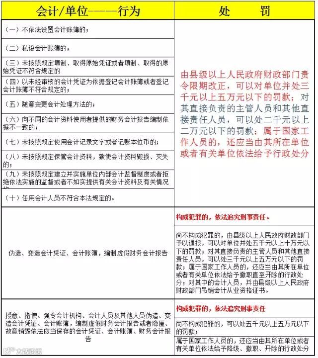
再来看看《中华人民共和国会计法》于 1999年10月31日第九届全国人民代表大会常务委员会第十二次会议修订中的第42、43、45条有关陈述吧!

刑法对会计做假账的陈述相关陈述,更是触目惊心:

逃税罪!骗取出口退税罪!偷税罪!虚开增值税专用发票、用于骗取出口退税、抵扣税款发票罪!虚开发票罪!上升到刑法阶段,就不仅仅是取消从业资格这么简单了!
所以,会计人要遵守法律和基本的会计准则,遵守会计人员的职业道德。
但很多时候会计做假账是迫不得已的,当老板叫你做假账,你又无法拒绝的时候,小编给你以下三点建议:
第一,运用法律武器保护自己。
《会计法》无疑是会计人员的保护神,作为会计人员一定要熟记在心。新修订的会计法将会计资料的真实性与合法性的第一责任人定为单位负责人,但这并不意味着会计人无责任了,会计人在对外报出的报表及相关的原始凭证中,一定要单位负责人签字,这点很重要,平时决不能大意。这是自我保护的需要。
第二,清楚什么该做什么不该做。
这个要自己权衡,明显违法、犯法的事情绝对不做,这是原则也是底线。不要出事了,就推委说是老板要这么做的,这样的辩白不觉得很苍白无力吗?老板叫你跳楼,你会不会就去跳楼呢?你是一个有民事行为能力的成年人,有判断能力的。
第三,一定要把住交接关,对“烂摊子”不能轻易接手。
是针对接手原来账务的新任会计而言的。
有些企业的前任会计由于某种原因不辞而别,新任会计此时更应当谨慎从事,要把“丑话说在前头”,必要时应当建议老板聘请中介机构进行审计,然后监交。在面对税务等部门查账时,也可以证明自己与之前的事情无关。
文章图片取材于会计网和网络,若文章图片涉及版权问题,敬请原作者联系我们删除


平台创作心愿:
如果感觉内容好,记得在文末点赞或转发啊!!
当然更希望长期关注(⊙o⊙)哦!

