大数跨境

【干货分享】确定!白条也可以入账,不知道就亏大了!

【干货分享】确定!白条也可以入账,不知道就亏大了! 龙达企业服务
2022-08-04
3
导读:这8种支出不需要发票也可以税前扣除,赶紧学习起来吧!


发票是企业所得税税前扣除的常见凭证,不是唯一的扣除凭证哦!以下这8种支出就不需要发票也可以税前扣除,赶紧学习起来吧!
       
01
税前扣除凭证

先来了解一下什么是税前扣除凭证?

税前扣除凭证,是指企业在计算企业所得税应纳税所得额时,证明与取得收入有关的、合理的支出实际发生,并据以税前扣除的各类凭证。

税前扣除凭证按照来源分为内部凭证和外部凭证:

内部凭证是指企业自制用于成本、费用、损失和其他支出核算的会计原始凭证。内部凭证的填制和使用应当符合国家会计法律、法规等相关规定。

外部凭证是指企业发生经营活动和其他事项时,从其他单位、个人取得的用于证明其支出发生的凭证,包括但不限于发票(包括纸质发票和电子发票)、财政票据、完税凭证、收款凭证、分割单等。


02
白条等也可以税前扣除

案例一
企业销售给乙公司10万元的货物,按照协议约定:为鼓励客户及早付款,10天内付款给予5%的现金折扣。

借:银行存款  9.5万元
     财务费用-现金折扣 0.5万元
     贷:应收账款-乙公司 10万元

提醒:
以上5000元的现金折扣不需要发票就可以税前扣除。可以凭借双方合同、折扣结算单据、银行付款单据等据实扣除。

参考:
《关于确认企业所得税收入若干问题的通知》(国税函〔2008〕875号):一、除企业所得税法及实施条例另有规定外,企业销售收入的确认,必须遵循权责发生制原则和实质重于形式原则。(五)企业为促进商品销售而在商品价格上给予的价格扣除属于商业折扣,商品销售涉及商业折扣的,应当按照扣除商业折扣后的金额确定销售商品收入金额。债权人为鼓励债务人在规定的期限内付款而向债务人提供的债务扣除属于现金折扣,销售商品涉及现金折扣的,应当按扣除现金折扣前的金额确定销售商品收入金额,现金折扣在实际发生时作为财务费用扣除。

案例二
甲方与乙方签订销售合同,甲方向乙方销售钢材,由于各种原因,合同并未实际履行,按照合同约定甲方支付乙方违约金20万元,目前款项已经转账支付,但是乙方不愿意开具发票。

提醒:
甲方支付的违约金支出,属于不涉及经营行为(即经营行为增值税纳税义务为发生)的赔偿金,取得收据即可。

甲方账务处理:
借:营业外支出-违约金支出 20万元
     贷:银行存款  20万元

案例三
企业支付外边的临时工王师傅修理门窗费用300元。

提醒:
付个人不超过500元的小额零星支出,需要取得一张个人开具的收款凭证就可以。也就是只需收据完全可以入账并税前扣除。

借:管理费用-修理费 300元
     贷:银行存款300元

注意:
需要注明收款单位名称、个人姓名及身份证号、支出项目、收款金额等相关信息,就可以作为税前扣除的原始依据。


案例四
支付境外的费用1万元。

取得境外形式发票、账单、合同、付款证明等就可以税前扣除。

注意:
单位和个人从中国境外取 得的与纳税有关的发票或者凭证,税务机关在纳税审查时有疑义的,可以要求其提供境外公证机构或者注册 会计师的确认证明,经税务机关审核认可后, 方可作为记账核算的凭证。

参考:
《国家税务总局关于发布<企业所得税税前扣除凭证管理办法>的公告》(国家税务总局公告2018年第28号)第十一条规定, 企业从境外购进货物或者劳务发生的支出,以对方开具的发票或者具有发票性质的收款凭证、相关税费缴纳凭证作为税前扣除凭证。

案例五
企业举办促销活动,针对客户进行抽奖,奖品为现金,奖金已代扣代缴个人所得税,没有发票也可以作为企业的销售费用税前扣除。

借:销售费用-促销费
     贷:银行存款
          应交税费-个人所得税

提醒:
应取得下列内部凭证后可从税前扣除:有中奖人姓名、身份证号、中奖人签字,支出项目,收款金额的收款凭证、支出凭证,代扣代缴个人所得税完税凭证。

案例六
房地产公司支付业主个人违约金1万元,对业主来说,不属于增值税应税项目,不用开具发票就可以税前扣除。

借:营业外支出  1万元
     贷:银行存款 1万元

提醒:
需要业主的以下手续才可以税前扣除:
①业主收款收据;
②收据上应注明姓名、身份证号码、房号等。

政策:
《国家税务总局关于发布<企业所得税税前扣除凭证管理办法>的公告》(国家税务总局公告2018年第28号)第十条规定:企业在境内发生的支出项目不属于应税项目的,对方为单位的,以对方开具的发票以外的其他外部凭证作为税前扣除凭证;对方为个人的,以内部凭证作为税前扣除凭证。
企业在境内发生的支出项目虽不属于应税项目,但按税务总局规定可以开具发票的,可以发票作为税前扣除凭证。

案例七
甲公司2020年11月份购进一批货物,当月已经售出,由于当月没有取得发票,凭入库单、合同、以及付款单据入账的。后来由于供货商注销,导致进货发票永远没法取得了,请问:能否税前扣除?

借:库存商品  100万元
     贷:银行存款  100万元

提醒:
由于采取的非现金支付,只要具有合同、对方注销证明等完全可以税前扣除。

参考:
《国家税务总局关于发布<企业所得税税前扣除凭证管理办法>的公告》 (国家税务总局公告2018年第28号)规定,自2018年7月1日起,应该取得发票作为税前扣除凭证,因对方注销、撤销、依法被吊销营业执照、被税务机关认定为非正常户等特殊原因无法取得发票,凭相关资料证实支出真实性后,相应支出可以税前扣除。

第十四条 企业在补开、换开发票、其他外部凭证过程中,因对方注销、撤销、依法被吊销营业执照、被税务机关认定为非正常户等特殊原因无法补开、换开发票、其他外部凭证的,可凭以下资料证实支出真实性后,其支出允许税前扣除:
(一)无法补开、换开发票、其他外部凭证原因的证明资料(包括工商注销、机构撤销、列入非正常经营户、破产公告等证明资料);
(二)相关业务活动的合同或者协议;
(三)采用非现金方式支付的付款凭证;
(四)货物运输的证明资料;
(五)货物入库、出库内部凭证;
(六)企业会计核算记录以及其他资料。
前款第一项至第三项为必备资料。

案例八
取得的增值税专用发票不慎丢失了,如何抵扣增值税?如何税前扣除?

提醒:
丢失发票联可将专用发票抵扣联作为税前扣除凭证;发票联、抵扣联均丢失的,可以凭销售方提供的相应发票记账联复印件作为税前扣除凭证。

参考:
北京2020年所得税汇算清缴解答:
问:企业取得的增值税专用发票丢失,可否用开票企业的发票记账联复印件作为税前扣除凭证?
答:丢失发票联可将专用发票抵扣联作为税前扣除凭证;发票联、抵扣联均丢失的,可以凭销售方提供的相应发票记账联复印件作为税前扣除凭证。



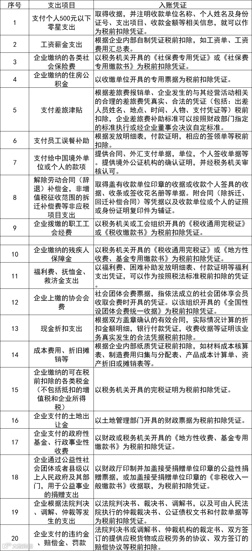
03
不要发票的20种常见支出

【声明】本网站的部分文章信息(文字、图片、音频视频文件等资源)来自于网络,均是为公众传播有益资讯信息之目的,其版权归版权所有人所有。如有侵权,请及时联系我们!我们将迅速采取适当措施,避免给双方造成不必要的经济损失,同时向您表示歉意!

对我们的内容感兴趣的小伙伴记得点个“在看”呀,您的喜欢就是我们坚持的动力!


如果你或你朋友有注册公司、注销公司、代理记账、财税咨询、资质专利申请等需求,龙达都可以为大家服务,为亿企成长助力!

大家还在看

END

电话:400-827-1288
官网:www.ld12366.com

【声明】内容源于网络
0
0
龙达企业服务
专注中小企业财税服务!
内容 757
粉丝 0
龙达企业服务 专注中小企业财税服务!
总阅读1.5k
粉丝0
内容757