2022年度纳税信用评价工作已经开始,纳税人可以登录广东省电子税务局查询自身的纳税信用指标命中情况啦~
根据国家税务总局2020年第15号公告,如果对纳税信用指标评价情况有异议的,可以自3月份起提出信用复核申请。
本文重点呈现:
常见扣分的指标
常见不予评A的指标
一旦触发,直接为D的指标
纳税信用高给企业带来的便利
申请修复的条件和操作指引
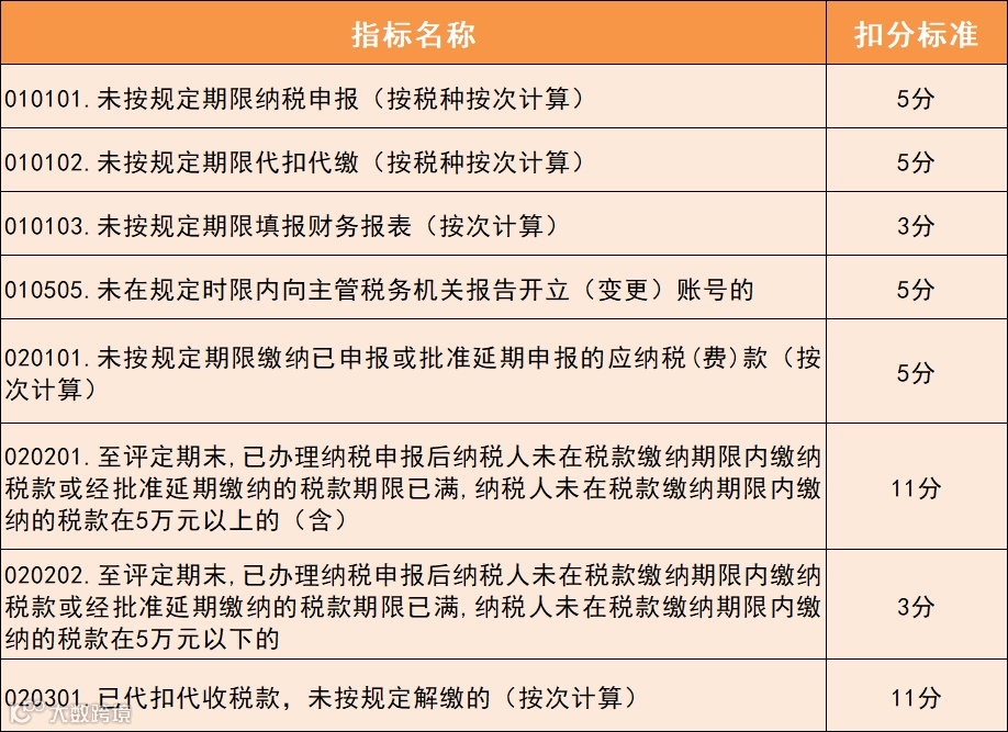
01
常见的扣分指标
02
常见不予评A指标
以下两个指标为常见不予评A指标,一旦触发指标,即使纳税信用评价得分在90分以上,年度纳税信用级别仍然为B.
03
一旦触发,直接为D的指标
以下三个常见的直接判断D指标,一旦触发,就直接为D级了,务必要谨慎呀!
04
纳税信用高给企业带来的便利
1、发票领用
纳税信用A级的纳税人可一次领取不超过3个月的增值税发票用量,纳税信用B级的纳税人可一次领取不超过2个月的增值税发票用量。以上两类纳税人生产经营情况发生变化,需要调整增值税发票用量,手续齐全的,按照规定即时办理。
【政策】《国家税务总局关于按照纳税信用等级对增值税发票使用实行分类管理有关事项的公告》(国家税务总局公告2016年第71号)
2、增值税留抵退税
只有纳税信用等级为A级或者B级的纳税人方可向主管税务机关申请增值税期末留抵退税或一次性退还存量留抵税额。
特别提醒:包含纳税信用等级在内,适用本政策的纳税人需同时符合以下四个条件哦!
(1)纳税信用等级为A级或者B级;
(2)申请退税前36个月未发生骗取留抵退税、骗取出口退税或虚开增值税专用发票情形;
(3)申请退税前36个月未因偷税被税务机关处罚两次及以上;
(4)2019年4月1日起未享受即征即退、先征后返(退)政策。
【政策】《财政部 税务总局关于进一步加大增值税期末留抵退税政策实施力度的公告》(财政部 税务总局公告2022年第14号)
3、注销税务登记
对于纳税信用级别为A级和B级的纳税人、控股母公司纳税信用级别为A级的M级纳税人,如未处于税务检查状态、无欠税(滞纳金)及罚款、已缴销增值税专用发票及税控专用设备,可采取“承诺制”容缺办理,即:纳税人在办理清税证明时,若资料不齐,可在其作出承诺后,税务机关即时出具清税证明。
【政策】《国家税务总局关于进一步优化办理企业税务注销程序的通知》(税总发〔2018〕149号)
05
申请修复的条件和操作指引
纳税信用过低会影响企业享受的办税服务,如您符合以下条件,可以登录电子税务局,进行纳税信用修复哦!
申请条件
破产企业或其管理人在重整或和解程序中,已依法缴纳税款、滞纳金、罚款,并纠正相关纳税信用失信行为的。
因确定为重大税收违法失信主体,纳税信用直接判为D级的纳税人,失信主体信息已按照国家税务总局相关规定不予公布或停止公布,申请前连续12个月没有新增纳税信用失信行为记录的。
由纳税信用D级纳税人的直接责任人员注册登记或者负责经营,纳税信用关联评价为D级的纳税人,申请前连续6个月没有新增纳税信用失信行为记录的。
因其他失信行为纳税信用直接判为D级的纳税人,已纠正纳税信用失信行为、履行税收法律责任,申请前连续12个月没有新增纳税信用失信行为记录的。
因上一年度纳税信用直接判为D级,本年度纳税信用保留为D级的纳税人,已纠正纳税信用失信行为、履行税收法律责任或失信主体信息已按照国家税务总局相关规定不予公布或停止公布,申请前连续12个月没有新增纳税信用失信行为记录的。
纳税人发生未按法定期限办理纳税申报、税款缴纳、资料备案等事项且已补办的。
未按税务机关处理结论缴纳或者足额缴纳税款、滞纳金和罚款,未构成犯罪,纳税信用级别被直接判为D级的纳税人,在税务机关处理结论明确的期限期满后60日内足额缴纳、补缴的。
纳税人履行相应法律义务并由税务机关依法解除非正常户状态的。(符合上述条件之一的纳税人,即可向主管税务机关申请纳税信用修复哦)
【政策】《国家税务总局关于纳税信用修复有关事项的公告》(国家税务总局公告2019年第37号)、《国家税务总局关于纳税信用评价与修复有关事项的公告》(国家税务总局公告2021年第31号)
纳税信用复核申请流程
1.在国家税务总局广东省电子税务局,选择【我要办税】→点击【事项办理】。
2.点击【纳税信用】→选择【信用复核申请】 ,点击【办理】。
3.复核监控选择【确定】,监控通过后,点击【下一步】。填写申请复核原因及复核情况说明,填写完成后,点击【下一步】。
4.若有相关佐证资料,可通过“操作列”点击【选择】或【手机上传】或【上传】,进行佐证资料的上传。资料上传完毕后再点击【提交】。点击【完结】完成纳税信用复核申请流程。
纳税信用复核情况查询流程
1.在国家税务总局广东省电子税务局,选择【我要查询】→点击【纳税信用状态信息查询】。
2.点击【纳税信用复核情况查询】→选择对应的查询年度,点击【查询】,即可查询申请复核的办理进度。
• END •
您学会了吗?
如果觉得操作太麻烦
找龙达财税
点击下方图片
获取一对一专属咨询师为您服务!
龙达财税
企业服务市场一站式解决方案提供商!
工商证照 | 财税服务 | 知识产权 | 项目申报
特殊资质 | 环保服务 | 法律咨询 | 金融服务
【声明】本网站的部分文章信息(文字、图片、音频视频文件等资源)来自于网络,均是为公众传播有益资讯信息之目的,其版权归版权所有人所有。如有侵权,请及时联系我们!我们将迅速采取适当措施,避免给双方造成不必要的经济损失,同时向您表示歉意!

对我们的内容感兴趣的小伙伴记得点个“在看”呀,您的喜欢就是我们坚持的动力!
如果你或你朋友有注册公司、注销公司、代理记账、财税咨询、资质专利申请等需求,龙达都可以为大家服务,为亿企成长助力!

对我们的内容感兴趣的小伙伴记得点个“在看”呀,您的喜欢就是我们坚持的动力!
如果你或你朋友有注册公司、注销公司、代理记账、财税咨询、资质专利申请等需求,龙达都可以为大家服务,为亿企成长助力!
大家还在看
▼
往期推荐
往期推荐


