全电发票时代,对纳税人来说有什么影响?作为公司的老板又该注意什么呢?全电发票如何开具?
PART 1
全电发票背景
截至2022年11月,全国已有4个全电发票开票试点省份:广东、上海、内蒙古、四川;全电发票受票试点已在全国铺开。
广东省(不含深圳)全电发票开票试点推广至新设立登记的纳税人,其他纳税人分批纳入试点范围,预计年底全身开放开票试点。
PART 2
全电发票的特点
(1)什么是全电发票?
全电发票的法律效力、基本用途与现有纸质发票相同。
全电发票具有去介质 去版式 要素化 授信制 赋码制的特点,与纸质发票具有同等法律效力的全新发票,不以纸质形式存在、不用介质开具、不需申请领用,而是将纸质发票的票面信息全面数字化,通过标签管理将多个票种集成归并为电子发票单一票种,设立税务数字账户,实现全国统一赋码、智能赋予发票开具金额总额度、自动流转交付。
发票票样根据不同业务进行差异化展示
对需要开具特定业务发票的试点纳税人,在开具全电发票时,票面左上角会展示该业务类型的字样。
(2)全电发票与现行发票的异同
开票介质的不同
发票领用不同
开票额度不同
通过电子发票服务平台开具的全电发票、纸质专票和纸质普票以及通过增值税发票管理系统开具的纸质专票、纸质普票、增值税普通发票(卷票)、增值税电子专用发票和增值税电子普通发票,共用同一个开具金额总额度。
税务机关依据试点纳税人的税收风险程度、纳税信用级别、实际经营情况等因素,确定初始开具金额总额度,并进行定期调整、临时调整或人工调整。
定期调整:电子发票服务平台每月自动对试点纳税人开具金额总额度进行调整。
临时调整:税收风险程度较低的试点纳税人当月开具发票金额首次达到开具金额总额度一定比例时,电子发票服务平台自动为其临时增加一次开具金额总额度。
人工调整:试点纳税人因实际经营情况发生变化申请调整开具金额总额度,主管税务机关依法依规审核未发现异常的,为纳税人调整开具金额总额度。
现行通过增值税发票管理系统开具的纸质专票、纸质普票、增值税普通发票(卷票)、增值税电子专用发票和增值税电子普通发票,每个种类的发票各有一个开票额度,纳税人根据实际经营情况发生变化申请调整相应种类发票的开票额度。
发票红冲不同
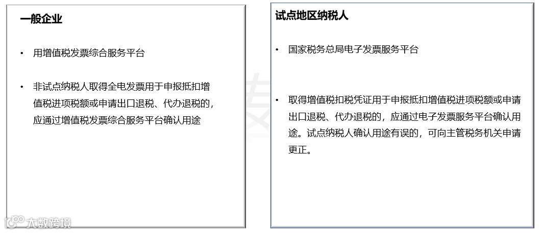
发票抵扣不同
PART 3
全电发票如何开具?
随着越来越多的纳税人被纳入到全电发票开票试点中,企业该如何开具全电发票?这份操作指引一定要收藏!
一、登录电子税务局
1、试点纳税人登录广东省电子税务局,可通过密码登录和扫码登录方式进行登录。网站:https://etax.guangdong.chinatax.gov.cn/xxmh/
二、设置开票员
1、试点纳税人使用法定代表人或财务负责人身份登录后,在【我的信息】菜单进入【账户中心】功能。
2、点击【人员权限管理】。
3、点击【添加办税人员】,录入开票员身份信息,选择功能集。
4、勾选【电票平台】,点击确认。
5、开票员登录广东省电子税务局账户中心,选择【企业授权管理】-【待确认授权】,找到待确认的授权任务,点击确认,完成授权确认。
三、开具全电发票
1.开票员登录广东省电子税务局,进入【我要办税】-【开票业务】。
2.首次发生开票业务的,可以先进入【开票信息维护】,设置开票相关信息。
3.在【开票信息维护】功能中,可以分别就项目信息、客户信息和附加信息进行维护。
4.在【项目信息维护】功能中,点击【添加】按钮。
5.可在弹出的界面添加开票项目信息,包括项目名称、税收分类编码、税率、单位、单价和规格型号等信息,确认无误后点击【保存】。
6.在【客户信息维护】功能中,点击【添加】按钮。
7.可在弹出的界面添加常用客户信息,包括客户名称、统一社会信用代码、地址、电话、开户银行和联系邮箱等信息,确认无误后点击【保存】。
8.维护好开票信息后,在【开票业务】中进入【蓝字发票开具】功能。
9.在【蓝字发票开具】界面,点击立即开票,选择需要开具的发票票种、特定业务等信息,点击【确定】。
10.在发票开具界面,可选择已设置好的客户信息和开票项目信息,也可手动输入上述信息,确认无误后,点击【发票开具】。
11.出现“开票成功”提示,可选择交付发票、下载发票、查看发票以及继续开票等功能。
• END •
【声明】本网站的部分文章信息(文字、图片、音频视频文件等资源)来自于网络,均是为公众传播有益资讯信息之目的,其版权归版权所有人所有。如有侵权,请及时联系我们!我们将迅速采取适当措施,避免给双方造成不必要的经济损失,同时向您表示歉意!

对我们的内容感兴趣的小伙伴记得点个“在看”呀,您的喜欢就是我们坚持的动力!
如果你或你朋友有注册公司、注销公司、代理记账、财税咨询、资质专利申请等需求,龙达都可以为大家服务,为亿企成长助力!

对我们的内容感兴趣的小伙伴记得点个“在看”呀,您的喜欢就是我们坚持的动力!
如果你或你朋友有注册公司、注销公司、代理记账、财税咨询、资质专利申请等需求,龙达都可以为大家服务,为亿企成长助力!
大家还在看
▼
往期推荐
往期推荐
END


