3月27日,财政部一连四个文件,企业所得税又变了!今天小龙为大家整理了2023年最新最全企业所得税帮助大家学习。内容有点多,先来个目录:
1、企税最新2项变化
2、企业所得税税率
3、企业所得税应税收入
4、最新扣除标准
5、最新税收优惠
No.1
企税最新2项变化
一、小型微利企业2.5%→5%
小型微利企业年应纳税所得额不超过100万元的部分,减按25%计入应纳税所得额,按20%的税率缴纳企业所得税。(实际税负为5%,与100万-300万元的部分税负一致。)
最新解读:
1、小型微利企业必须要满足一定的条件,小微企业≠小型微利企业 。
2、小型微利企业无论按查账征收方式或核定征收方式缴纳企业所得税,均可享受小型微利企业所得税优惠政策。
3、小型微利企业在预缴和汇算清缴企业所得税时,通过填写纳税申报表,即可享受小型微利企业所得税优惠政策。
4、小型微利企业所得税统一实行按季度预缴。
二、研发费用加计扣除统一提高至100%
划重点!!!
1、企业开展研发活动中实际发生的研发费用,未形成无形资产计入当期损益的,在按规定据实扣除的基础上,自2023年1月1日起,再按照实际发生额的100%在税前加计扣除;
形成无形资产的,自2023年1月1日起,按照无形资产成本的200%在税前摊销。
2、值得注意的是,此次公告承接前不久国务院会议的要求指示,以上政策自2023年1月1日起,将作为制度性安排长期执行。
其中,不得加计扣除的行业:
烟草制造业;
住宿和餐饮业;
批发和零售业;
房地产业;
租赁和商务服务业;
娱乐业;
财政部和国家税务总局规定的其他行业。
No.2
企业所得税税率
就目前来说,我国企业所得税基本税率25%,优惠税率有20%和15%两档。
No.3
企业所得税应税收入
No.4
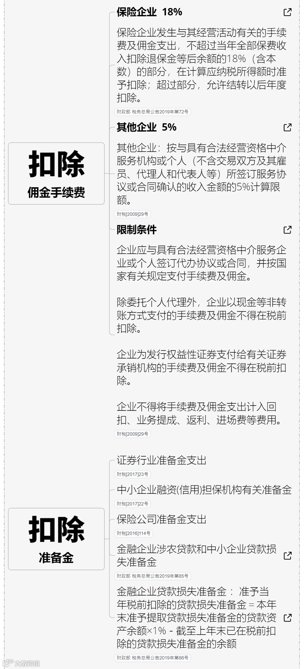
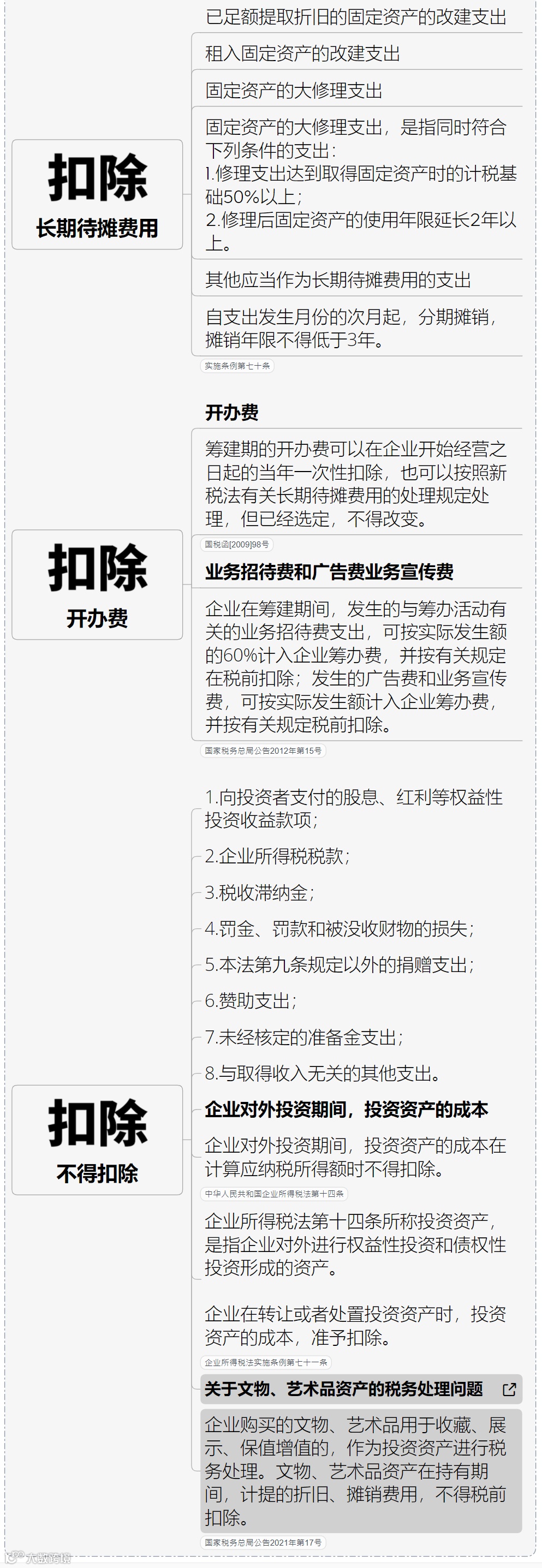
企业所得税税前扣除标准明细
No.5
2023年最新企业所得税优惠
• END •
公司不是小作坊
财务相关工作最好交给专业的人员
或者专业的财税服务公司
点击下方图片
获取一对一专属咨询师为您服务!
龙达财税
企业服务市场一站式解决方案提供商!
工商证照 | 财税服务 | 知识产权 | 项目申报
特殊资质 | 环保服务 | 法律咨询 | 金融服务
【声明】本网站的部分文章信息(文字、图片、音频视频文件等资源)来自于网络,均是为公众传播有益资讯信息之目的,其版权归版权所有人所有。如有侵权,请及时联系我们!我们将迅速采取适当措施,避免给双方造成不必要的经济损失,同时向您表示歉意!

对我们的内容感兴趣的小伙伴记得点个“在看”呀,您的喜欢就是我们坚持的动力!
如果你或你朋友有注册公司、注销公司、代理记账、财税咨询、资质专利申请等需求,龙达都可以为大家服务,为亿企成长助力!

对我们的内容感兴趣的小伙伴记得点个“在看”呀,您的喜欢就是我们坚持的动力!
如果你或你朋友有注册公司、注销公司、代理记账、财税咨询、资质专利申请等需求,龙达都可以为大家服务,为亿企成长助力!
大家还在看
▼
往期推荐
往期推荐


