更正申报最多只有三次!超过就只能去税局大厅了!跟着小龙一起看看吧!
No.1
最多3次!新电子税局
线上更正申报极限
最近,有报税的小伙伴发现,在新电子税务局更正申报时,系统显示要到大厅申报,这是怎么回事呢?
其实,这是因为更正已经超过了3次,看看广西南宁税务在直播时的回答:
出现这个问题的原因,那是因为目前新电局居民企业企业所得税年度申报和月季度申报仅支持2022年所属期及之后的属期更正。
也就是说从2024年6月1日开始,新电局只允许纳税人在线上更正3次居民企业企业所得税年度申报,那如果你超过了次数,是会阻断并提示的。
一、纳税人如发现近3年年度申报表存在错误,可在新电子税局自行进行2次更正申报;
如需要进行第3次网上更正申报,新电子税局会提示纳税人填写《企业所得税汇算清缴期后更正申请》,向税务机关预约更正申报。
或者由税务机关在电子税务局税务人端,通过风险疑点任务发起开通电子税务局更正申报功能。税务机关发起的更正申报,不受次数限制。
二、当纳税人在新电子税局进行第4次更正申报时,系统会提示“您线上更正已满3次,如需更正请到您的主管税务机关办税大厅办理”,则需要纳税人去办税大厅办理更正申报。
(注:以上内容仅供参考,具体情况请咨询当地税务局)
No.2
新电子税局
操作申报更正与作废
新电子税务局更正申报的操作步骤如下:
第一步、登录新电子税局,点击【我要办税】—【税费申报及缴纳】—【申报更正与作废】
第二步、进入界面后,纳税人可选择申报日期范围、税款所属期等筛选条件,点击【查询】,对已完成申报的申报表信息进行查询。
第三步、纳税人从查询结果列表中,通过“操作”列提供【更正】、【作废】完成对应申报表单的相关操作。
作废申报表操作
点击【作废】,弹出【请确认】提示,点击【确定】,作废成功后弹出相应提示,点击【确定】后流程结束。
更正申报表操作
点击“更正”跳转到相应报表填写界面进行相关操作,更正成功后会弹出相应提示。
No.3
“新”“快”弹窗
近期有部分粉丝咨询,企业收到自然人代开的劳务费发票后,在自然人电子税务局扣缴端收到“自然人代开发票提醒”。不知道作为支付方应如何代扣代缴个人所得税?
具体该如何操作呢?
第一步:登录自然人电子税务局(扣缴端),点击【人员信息采集】—【添加】,输入纳税人基本信息,在“任职受雇从业类型”栏选择“其他”,完善相关信息后,点击【保存】并【报送】。
第二步:在左侧点击【综合所得申报】,进入【收入及减除填写】模块,根据实际情况选择“劳务报酬(不适用累计预扣法)”或者“劳务报酬(适用累计预扣法)”,点击右方【填写】,录入相关信息后点击【保存】。
累计预扣法,是指扣缴义务人在一个纳税年度内预扣预缴税款时,以纳税人在本单位截至当前月份工资、薪金所得累计收入减除累计免税收入、累计减除费用、累计专项扣除、累计专项附加扣除和累计依法确定的其他扣除后的余额为累计预扣预缴应纳税所得额,适用个人所得税预扣率表一,计算累计应预扣预缴税额,再减除累计减免税额和累计已预扣预缴税额,其余额为本期应预扣预缴税额。
第三步:点击【返回】,进入【税款计算】模块,核实税款信息。
第四步:点击进入【附表填写】模块,查看是否有需要填写的《减免事项附表》《商业健康保险附表》《准予扣除的捐赠附表》,若不涉及,则无需填写。
第五步:点击进入【申报表报送】模块,核实申报表报送数据,确认无误后,点击【发送申报】。
如需缴纳税款,可点击左侧【税款缴纳】模块进行缴税。
No.4
申报比对异常
不通过怎么办?
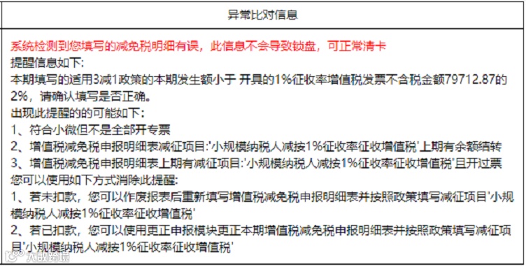
当新版全国统一电子税务局上线后,很多人发现小规模纳税人在申报时显示比对异常不通过!
这又是为什么?
首先,我们把企业销售额信息、开票情况、减免情况等数据整理一下。
总销售额10万,未超过季度30万限额,可以享受小规模纳税人免增值税政策。
但所开具专票部分需要按发票上的税额交税,这部分不免。
企业应该填写的申报表是这样的:
按理说没有任何问题。但是提交申报的时候,减免税明细表始终无法通过比对。系统提示是,减免税明细表本期发生额小于开票的不含税金额的2%。
开票的不含税金额的2%等于2018.54
我们填写的是9.84
类似的情况,这个月很多人都收到这种提示!本身小微减免的部分就是不需要填写减征发生额的,现在申报系统自动按开票的不含税销售额自动比对,这自然是比对不通过的。
大家在遇到这个问题时,如果确认填写没有问题,就忽略继续申报即可!
如果自己无法在网上提交,始终提示修改,那么首先再检查一下自己是否填对,如果确认填对的,无法修改,那就没有办法了,只能去大厅申报处理。
• END •
公司不是小作坊
财务相关工作最好交给专业的人员
识别下方二维码
获取一对一专属咨询师为您服务!
龙达财税
企业服务市场一站式解决方案提供商!
工商证照 | 财税服务 | 知识产权 | 项目申报
特殊资质 | 环保服务 | 法律咨询 | 物业服务

对我们的内容感兴趣的小伙伴记得点个“在看”呀,您的喜欢就是我们坚持的动力!
如果你或你朋友有注册公司、注销公司、代理记账、财税咨询、资质专利申请等需求,龙达都可以为大家服务,为亿企成长助力!

对我们的内容感兴趣的小伙伴记得点个“在看”呀,您的喜欢就是我们坚持的动力!
如果你或你朋友有注册公司、注销公司、代理记账、财税咨询、资质专利申请等需求,龙达都可以为大家服务,为亿企成长助力!
大家还在看
▼
往期推荐
往期推荐

