重磅!《企业所得税法实施条例》新修改,2025年1月20日起施行!为大家整理了2025年最新最全企业所得税帮助大家学习。
企业所得税条例新修订、2025年1月20日起施行
企税3项新变化
企业所得税最全税率表
企业所得税应税收入确认时间
赶紧跟着小龙一起来看看吧!
No.1
企业所得税条例新修订
2025年1月20日起施行
根据公告内容:
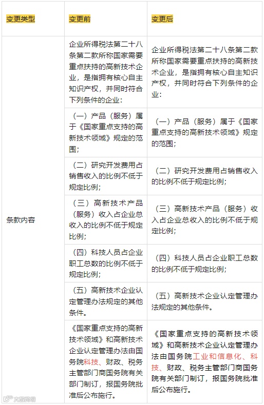
三、将《中华人民共和国企业所得税法实施条例》第九十三条第二款中的“科技”修改为“工业和信息化、科技”。
……
修改后的《中华人民共和国企业所得税法实施条例》第九十三条第二款《国家重点支持的高新技术领域》和高新技术企业认定管理办法由国务院工业和信息化、科技、财政、税务主管部门商国务院有关部门制订,报国务院批准后公布施行。
另外,国务院还决定对4部行政法规予以废止:
本决定自2025年1月20日起施行。
No.2
企业所得税3项新变化
一、新增一项税前扣除凭证
通知中明确:
公益事业捐赠票据是会计核算的原始凭证,包括电子和纸质两种形式。电子票据和纸质票据具有同等法律效力,是财政、税务、审计、监察等部门进行监督检查的依据。
公益事业捐赠票据可作为捐赠人对外捐赠并根据国家有关规定申请捐赠款项税前扣除的有效凭证。自2024年2月1日起施行。
附:公益事业票据样式(仅供参考)
二、抵免10%税额
公告明确:
企业在2024年1月1日至2027年12月31日期间发生的专用设备数字化、智能化改造投入,不超过该专用设备购置时原计税基础50%的部分,可按照10%比例抵免企业当年应纳税额。企业当年应纳税额不足抵免的,可以向以后年度结转,但结转年限最长不得超过五年。
除了该政策外,企业所得税法实施条例也规定了关于节能节水、环境保护方面的优惠政策:
“企业购置并实际使用符合有关规定的环境保护、节能节水、安全生产等专用设备的,该专用设备的投资额的10%可以从企业当年的应纳税额中抵免;当年不足抵免的,可以在以后5个纳税年度结转抵免。”
给大家总结一下就是:
三、这类企业,税率降至15%!
通知中明确:
1、对设在河套深港科技创新合作区深圳园区特定封闭区域(以下简称深圳园区特定封闭区域)符合条件的鼓励类产业企业,减按15%的税率征收企业所得税。
2、享受上述优惠政策的企业需符合以下条件:
(1)以《河套深港科技创新合作区深圳园区企业所得税优惠目录》(以下简称《目录》,见附件)中规定的产业目录为主营业务,且其主营业务收入占收入总额60%以上。收入总额按照《中华人民共和国企业所得税法》第六条规定执行。
(2)开展实质性运营。对不符合实质性运营的企业,不得享受优惠。
3、税务机关对企业主营业务是否属于《目录》难以界定的,可提请深圳市人民政府有关行政主管部门或其授权的下一级行政主管部门出具意见。
4、该通知自2023年1月1日起执行至2027年12月31日。
No.3
最新企业所得税税率表
No.4
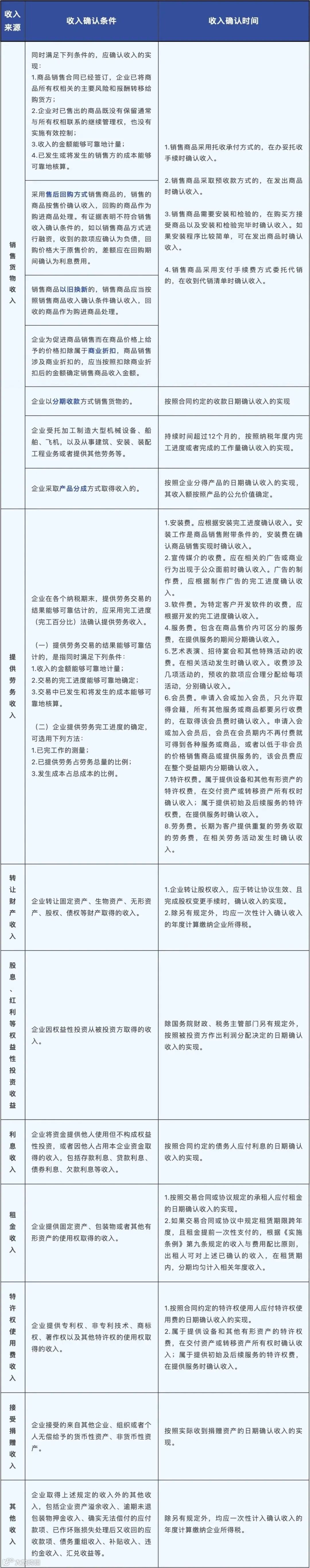
企业所得税应税收入确认时间
企业应纳税所得额的计算,以权责发生制为原则,属于当期的收入和费用,不论款项是否收付,均作为当期的收入和费用;不属于当期的收入和费用,即使款项已经在当期收付,均不作为当期的收入和费用。
• END •
创业不易,事无巨细
无论是前期注册、后期记账报税
以及注销都不是小事
识别下方二维码
获取一对一专属咨询师为您服务!
龙达财税
工商证照 | 财税服务 | 知识产权 | 项目申报
特殊资质 | 环保服务 | 法律咨询 | 物业服务
企业服务市场一站式解决方案提供商!

对我们的内容感兴趣的小伙伴记得点个“在看”呀,您的喜欢就是我们坚持的动力!
如果你或你朋友有注册公司、注销公司、代理记账、财税咨询、资质专利申请等需求,龙达都可以为大家服务,为亿企成长助力!

对我们的内容感兴趣的小伙伴记得点个“在看”呀,您的喜欢就是我们坚持的动力!
如果你或你朋友有注册公司、注销公司、代理记账、财税咨询、资质专利申请等需求,龙达都可以为大家服务,为亿企成长助力!
大家还在看
▼
往期推荐
往期推荐

