
现在这个时代好不好,
很难说。
因为现在很多人在年纪尚轻的时候,
就见识过不少大招了。
“小伙子/小姑娘,你几岁了?
才这点年纪见过啥世面嘛......”
你会听到很多大一辈的人会这么对后辈们说。这个说法不错是不错,因为这是人类社会这么多年的一个规律。可是,有人说现在和以往不一样了,人们为了自己能火都变着法子放大招,这中间真真假假,人们自有分辨能力。
所以说现在的孩子们能够看见的东西,比以往更多。他们不用考虑以往人们信息匮乏的问题,更因为现在有了互联网的普及,不用担心信息接收渠道的问题。所以说如果你有一个年纪轻轻的朋友,请不要带着有色眼镜来和他相处,不要摆起年长的架子对待他们。因为他们看过的东西可能不比你少,因为他们接受丰富信息的一些渠道,你都还未必接受。
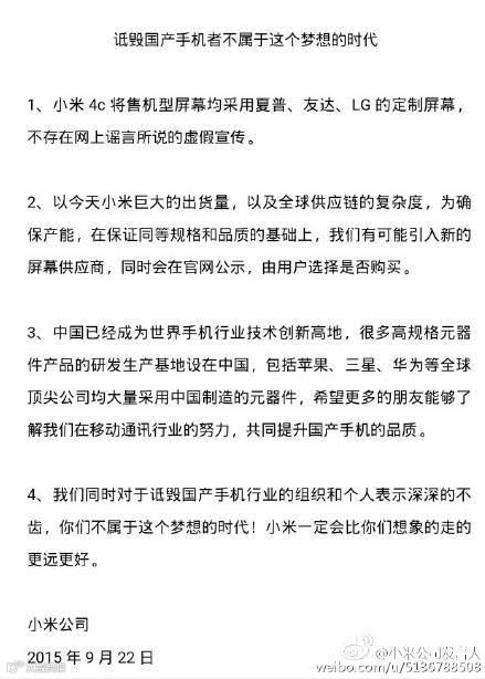
那到底你属于不属于这个时代,其实是自己说了算。但是最近某手机厂商在发布新品后惹来了争议,为了回应这些争议。他们发出了一下这么一篇文章,相信许多同行业者也略有耳闻。

那么我们该怎么解读这篇有意思的文章呢?
当然,仁者见仁智者见智。每个人都会持有自己的看法。文章的前三点回应了市面上人们对于其产品的质疑,但在第四条,在表达对诋毁国产手机行业的组织和个人的斥责的同时,认为这些人不属于这个时代。就此在网络上引起了轩然大波,甚至有很多人的感觉是被绑架了。难道不用国产手机就不属于这个时代了?
一些业内人士认为,反驳虚假宣传就是此地无银三百两,因为没有人说他们虚假宣传。这不免让人联想到刚刚颁布的广告法,对厂商而言是一个宣传上极大的限制。那么是不是想通过这样的一种方法来达成某种营销目的呢?这是不是另类的一种公关呢?都不得而知。所以有网友说,手机厂商你好好做你的公关客,我好好做我的键盘侠吐槽。
虽然说第四条的回应引起了渲染大波,但是第二条的说法也值得一品。“以XX巨大的出货量,以及全球供应链的复杂度,为了确保产能,在保证同等规格和品质的基础上,我们有可能引入新的屏幕供应商,由用户选择是否购买。”这么说来,在产品发布之后,之前的宣传和推广都有可能与拿到手的产品不符,因为产品配件是随时有可能更换的。
将诋毁国产手机行业的组织和个人归为不属于这个梦想的时代,然而却均采用国外厂家的屏幕,这是在认为国产屏幕厂家目前还不相信还是有别的原因?同时又存在着更换成国产屏幕供应商的可能性,绕了一圈,好像自己打了自己的脸两回。
从对待产品对待消费者的态度上跳到谈时代,首先一定是该厂商对于产品的自信,除此之外更是对自己消费者的自信。可是部分潜在的消费者却觉得被扔出了这个时代,甚至就像是被扔进了马桶强行冲走了一般。这是好还是不好呢?社会是需要不同的声音的,但是和谐更是大环境所提倡的。
老网民都知道,“不转不是中国人”,这样绑架公众道德的形式现在看来并不是一种值得称赞的传播形式,但是这种传播方式却又是一种很有效的方式。厂商采用相似的手法来做传播的确应该三思而后行。“每天一斤奶,强壮中国人”你也听过,但是你是中国人吧,每天喝一斤奶吗?还是不够强壮吧?那那些每天喝的奶的品质出过问题吗?
不管是面对公众还是公众对于事件的看法。客观地解读,求同存异,貌似是更好的方式。这次这家手机厂商所放出的大招的确是让公众长了见识,至于到底应该怎么解读看待,这个嘛,在后续的将来,还会有更多的组织和个人继续放大招,这些大招是出于什么目的,自己把握。
致“不属于这个时代的你们”:保持自己的态度,用明亮的双眼去看世界吧。当然,我认为时代是属于社会的每一个人的。
以上是笔者的分享,如有写得不好的地方,请包容。欢迎转载,但请事先联系笔者,微信ID:uchikonko,请记得附上说明:我想请你吃饭(●’◡’●)


