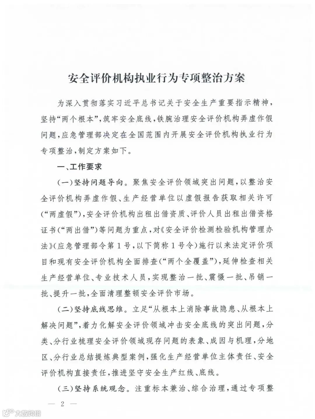
应急管理部办公厅关于印发《安全评价机构执业行为专项整治方案》的通知
全文如下:
















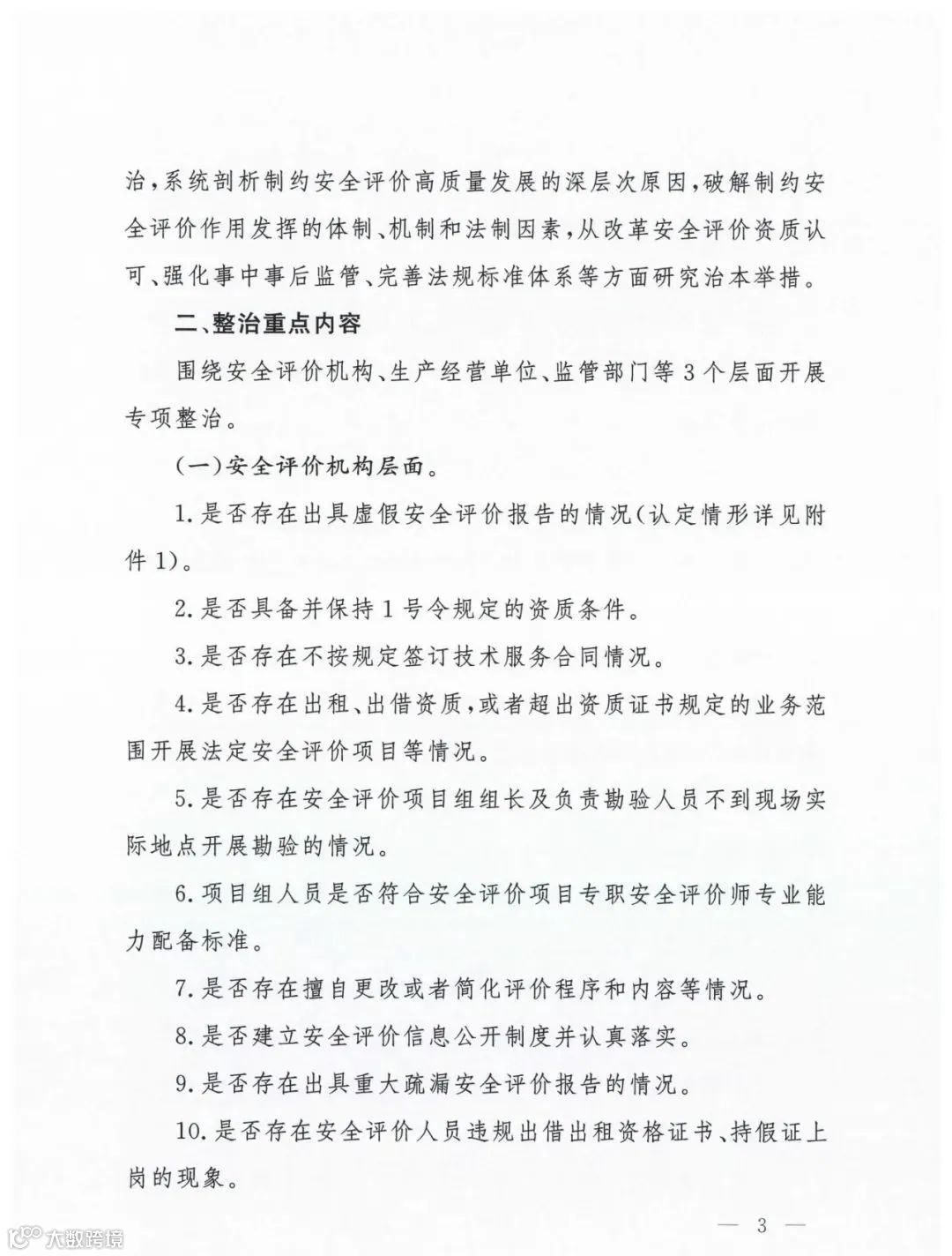
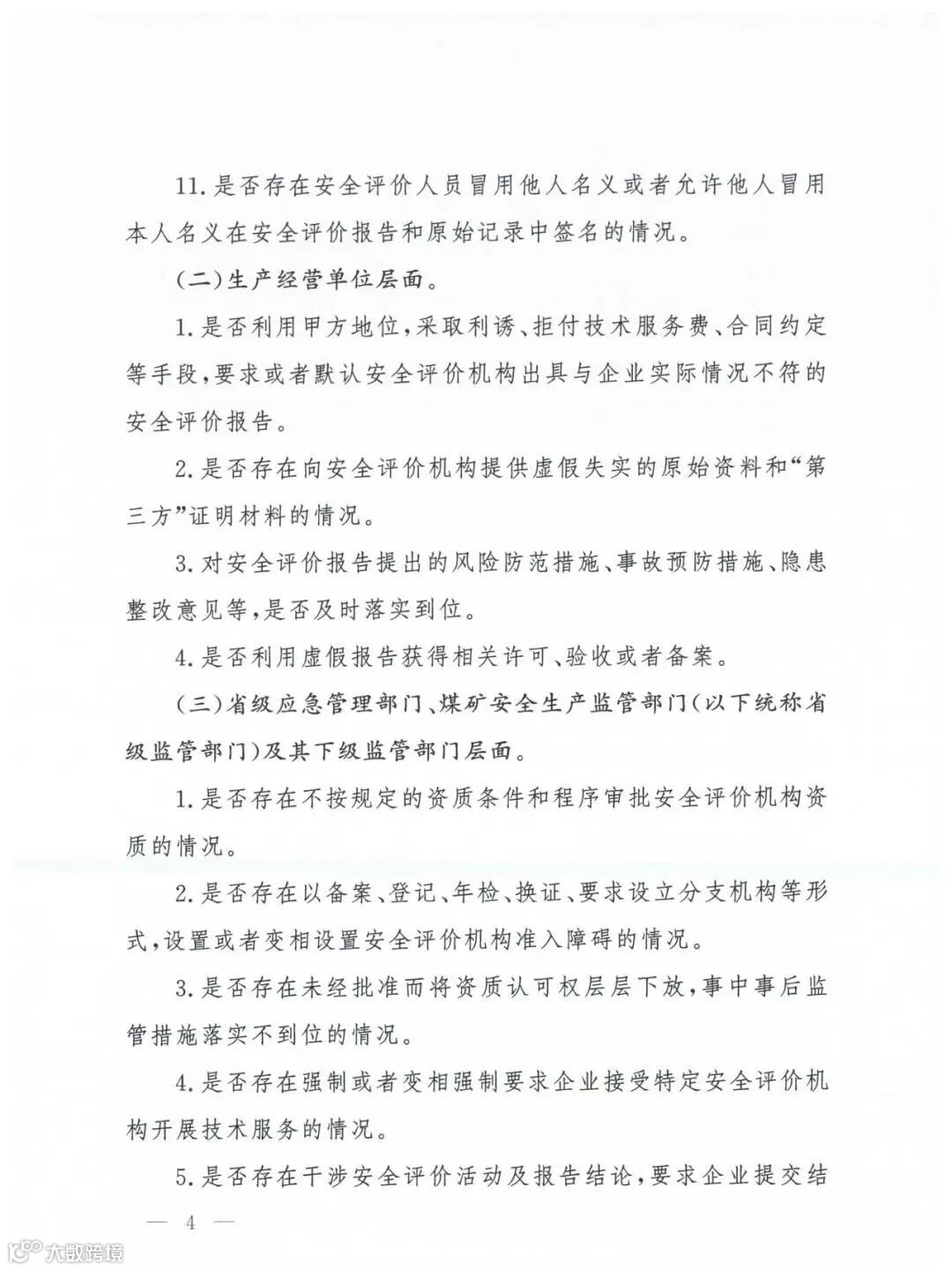
官方发布:安全评价报告20种重大疏漏情形、8种虚假失实情形

近日,应急部下发了关于公开征求《关于进一步强化过程监管提升安全评价技术服务质量的意见(征求意见稿)》(以下简称《征求意见稿》)意见的函。
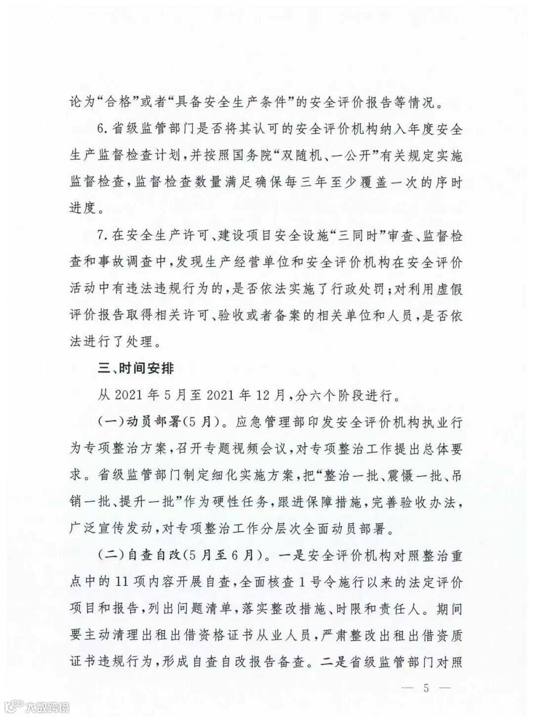
共五部分十八条。分别从严格机构与人员准入管理、严格安全评价过程控制管理、严格落实相关单位和人员责任、强化事中事后监管、工作保障等五部分对安全评价技术服务做了全链条式的严格要求。并明确了20种安全评价报告重大疏漏情形认定以及18种安全评价报告虚假失实情形认定。
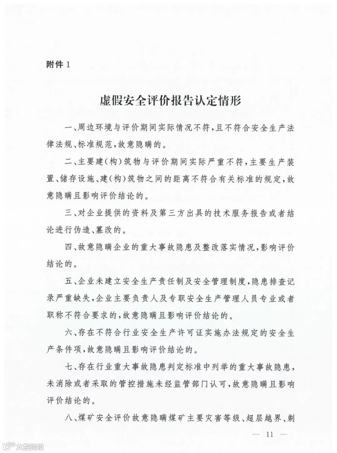
安全评价报告重大疏漏情形认定
安全评价报告存在以下情形之一的,认定为安全评价报告重大疏漏情形。
一、引用的主要法律、法规、标准错误或主要法律、法规、标准相关条款漏评,造成结论错误的;
二、报告中出现1处及以上其他无关单位(项目)或地点等文字错误的;
三、对规范理解错误(如,对间距起止点理解错误)造成结论错误的;
四、定量计算模型设置、参数选择、计算过程不准确,导致结论偏离事实的;
五、企业平面布局、周边安全距离、建筑用途与实际情况不符,影响报告结论的;
六、选用类比工程存在巨大差异的;
七、委托合同中评价范围界定不清晰,导致评价漏项的;
八、涉及风险计算,缺少一个或多个风险计算程序内容,影响报告结论的;
九、安全设施补偿系数选择不当,影响报告结论的;
十、工艺数据、操作条件、物料量等数据与开展评价时的实际有出入且影响报告结论的;
十一、对于公用工程、自控系统、装置设备、安全设施等描述出现漏写或有细微差别且影响报告结论的;
十二、重大危险源定级,因计算、系数取值不严谨等情况导致出现偏差,影响报告结论的;
十三、项目性质定性错误(如,危险化学品项目定性为非危险化学品项目),报告格式不符合相关规范要求的;
十四、评价范围与评价内容不一致,关键设施、化学品、建(构)筑缺失,造成结论错误的;
十五、列入精细化工反应安全风险评估范围的精细化工生产装置未开展评估,报告中未作说明,影响评价报告结论的;
十六、危化领域企业未按要求使用万向充装系统,报告中漏评或判定为符合的;
十七、评价报告中出现评价时现场没有的工艺设施设备或化学品的(文字表述不够严谨的除外);
十八、主要原辅料、中间产品、副产品、主产品的危险辨识与分析不全,影响评价结论的;
十九、出现关键危险有害因素漏项,影响评价结论的;
二十、其他失误或失误对评价结论并无影响的,属于一般疏漏。
安全评价报告虚假失实情形认定
安全评价报告存在以下情形之一的,认定为安全评价报告虚假失实情形。
一、选址与当时实际情况不符:
1.选址不符合规划要求,报告判定安全条件符合要求的;
2.周边环境与当时实际情况不符,故意规避周边环境中不符合法律法规、标准、规范项的;
3.不按要求进行外部安全防护距离确定,影响评价结果的;
4.构成重大危险源的储存设施,与以下“八类场所”设施、区域的距离不符合有关法律、法规、规章和国家标准或者行业标准的规定,故意隐瞒周边设施的实际情况,报告判定为符合的;
八类场所:
(1)居住区以及商业中心、公园等人员密集场所;
(2)学校、医院、影剧院、体育场(馆)等公共设施;
(3)饮用水源、水厂以及水源保护区;
(4)车站、码头(依法经许可从事危险化学品装卸作业的除外)、机场以及通信干线、通信枢纽、铁路线路、道路交通干线、水路交通干线、地铁风亭以及地铁站出入口;
(5)基本农田保护区、基本草原、畜禽遗传资源保护区、畜禽规模化养殖场(养殖小区)、渔业水域以及种子、种畜禽、水产苗种生产基地;
(6)河流、湖泊、风景名胜区、自然保护区;
(7)军事禁区、军事管理区;
(8)法律、行政法规规定的其他场所、设施、区域。
二、总平面布置与当时实际情况不符:
1.现状或验收评价报告中出现评价时现场没有的建(构)筑物;
2.主要生产装置和储存设施之间及其与建(构)筑物之间的距离不符合有关标准规范的规定,报告中故意隐瞒且判定为合格的;
3.报告中建(构)筑物的层数、用途、防火分区等与当时实际严重不符,未写明或刻意隐瞒企业改(扩)建情况,导致评价结论失实的;
4.危化领域相关企业控制室布置不符合要求(如涉及爆炸危险性化学品的生产装置控制室、交接班室布置在装置区内;涉及甲乙类火灾危险性的生产装置控制室、交接班室布置在装置区内,未按规定进行抗爆设计的),报告中漏评或刻意回避且判定为符合的。
三、工艺装置与当时实际情况不符:
1.在被评价单位提供真实有效的资料情况下,评价报告出现工艺技术描述与当时实际情况严重不符,直接影响评价报告结论的;
2.现状或验收评价报告中出现评价时现场实际没有的工艺装置的;
3.生产规模、主要反应设备、主要生产、储存建(构)筑物与现场严重不相符的;
4.故意隐瞒典型的危险化工工艺判定的;
5.国家明令限制类、淘汰类工艺或设备未辨识或辨识有误,导致评价结论失实的;
6.国内首次使用化工工艺未辨识或辨识有误,导致评价结论失实的;
7.未经安全论证的国内首次使用化工工艺,报告直接判定工艺安全、可靠的;
8.涉及易燃易爆、有毒有害其它化学品的场所未装设易燃易爆、有毒有害介质泄露报警等安全设施,判定其符合安全生产条件的;
9.全压力式液化烃球形储罐未按国家标准设置注水措施(半冷冻压力式液化烃储罐或与水发生反应的液化烃储罐除外),报告中漏评或直接判定为符合的。
四、公用工程和辅助生产设施与当时实际情况不符:
1.现状或验收评价报告中出现评价时现场实际没有的公辅设施的;
2.主要公辅设施与现场严重不相符,直接影响了评价报告结论的;
3.爆炸危险场所未按照国家标准安装使用防爆电气设备的,报告中漏评或判定为符合的;
4.化工装置未按要求设置双电源,报告中漏评或判定为符合的。
五、重大危险源辨识严重错误,刻意减少危险化学品储存量,并导致重大危险源判定错误,影响评价结果的;
六、危化领域企业自动化控制情况与实际严重不符,即企业未设置自动化控制系统、紧急停车系统、安全仪表系统、重大危险源监测系统等,报告说明已安装,得出严重失实结论的;
七、为建设项目未经具备国家规定资质的单位设计、制造和施工建设且未经符合资质条件单位进行设计诊断的化工企业出具合格报告的;
八、对企业提供附件资料进行篡改或伪造,得出严重失实结论的;
九、刻意隐瞒企业的重大安全隐患情况及整改落实情况,即企业现场重大隐患未整改,报告说明已整改,报告结论定性严重偏离客观实际的;
十、涉及危化领域“两重点一重大”,报告中描述的安全设施齐全,而现场严重缺失,报告判定为符合的;
十一、篡改第三方出具的第三方技术服务报告或结论的;
十二、引用国家明确已废止法律法规、标准的;
十三、评价报告附件附图、评价项目人员组成及人员签字存在弄虚作假的;
十四、企业负责人及安全管理人员专业或职称不符合要求的,报告中漏评或直接判定为符合的;
十五、涉及危险化工工艺的特种作业人员未取得特种作业操作证,报告中漏评或直接判定为符合的;
十六、企业未建立安全生产责任制,未编制岗位操作规程,报告中漏评或直接判定为符合的;
十七、企业安全管理制度及日常管理记录严重缺失,报告中漏评或直接判定为符合的;
十八、危化品领域相关企业禁忌物混存漏评或直接判定符合的。

