当安全帽到达该期限后应进行报废处理!应急管理部权威答复
咨询:尊敬的领导您好!我是企业安全管理员,目前我们在对安全帽的管理存在一些疑惑盼回复。根据国标安全帽的材质来看使用期限一般有30个月不等,那么使用期限到期后,安全帽依然是完好的能否使用,有无相关国家标准的具体条款。谢谢咨询时间: 2021-06-03
回复:强制性国家标准GB 2811-2019《头部防护 安全帽》第7.2条款规定了安全帽的制造商应在产品永久标识中明示产品的强制报废期限,即当安全帽到达该期限后应进行报废处理;同时,7.3条款规定了安全帽的制造商应提供安全帽的报废判别条件和使用期限。回复单位: 政策法规司 回复时间: 2021-06-28
案例:当场死亡,操作电动葫芦时导绳器突然甩落击中员工头部,安全帽已超使用有效期
常熟市某锻造有限公司锯料工龚某某吊运钢棒过程中,电动葫芦导绳器突然沿钢丝绳滑落并砸中其头部。龚某某经抢救无效死亡。

你们用的安全帽到期了么?
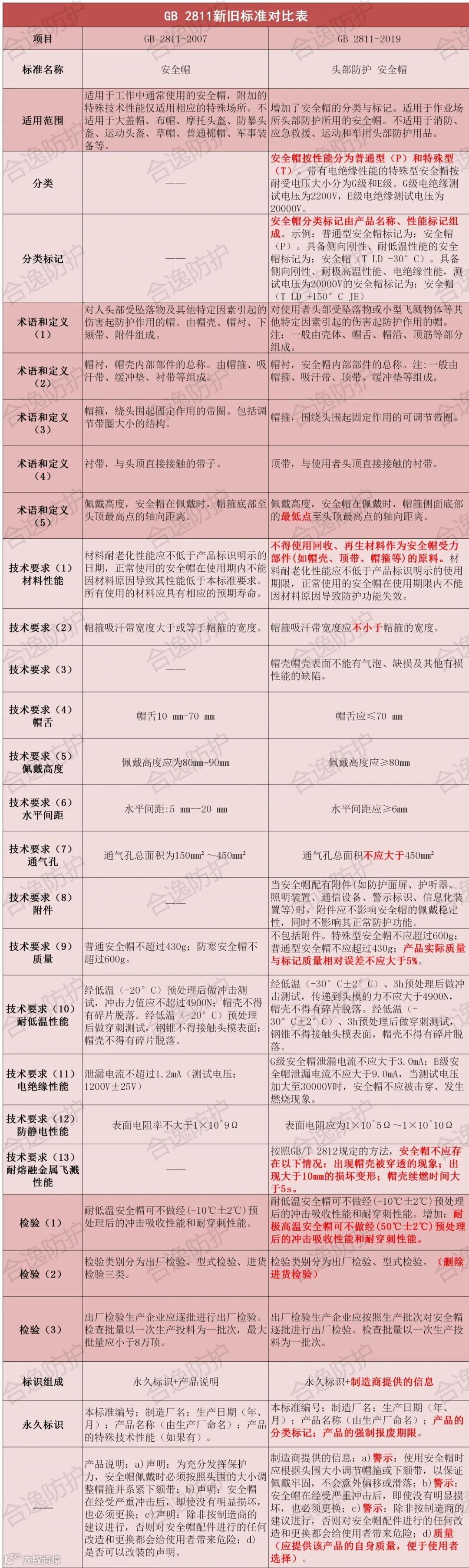
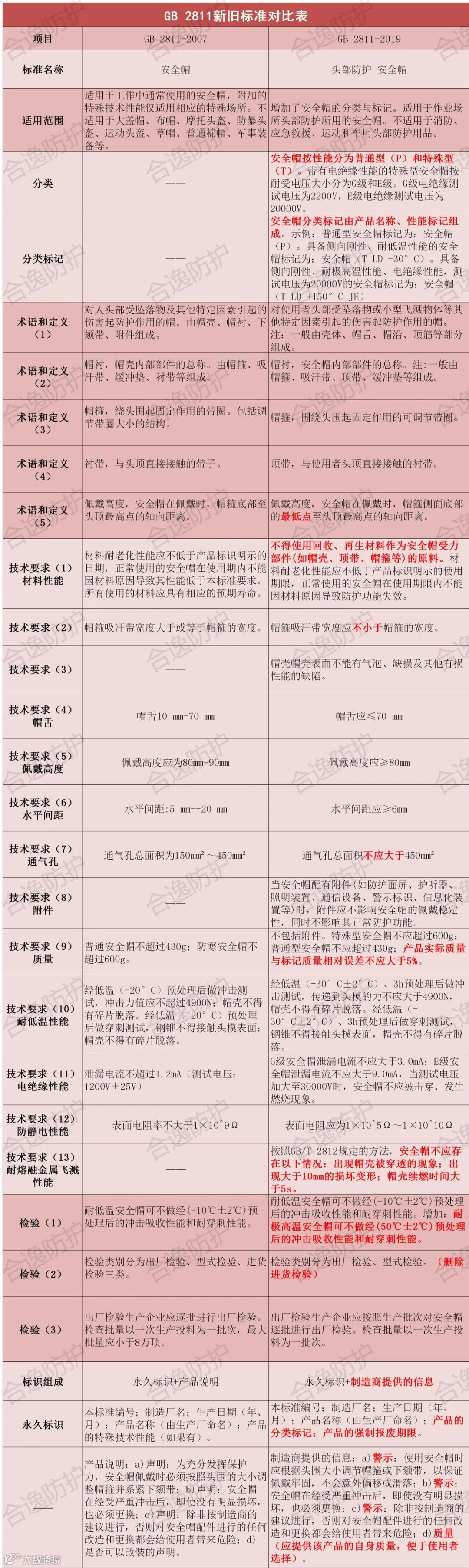
GB 2811-2019《头部防护 安全帽》,于2019年12月31日发布,2020年7月1日实施。本标准代替GB 2811-2007《安全帽》。
GB 2811-2019《头部防护 安全帽》与GB 2811-2007《安全帽》相比,主要技术变化如下表所示:

安全帽也有保质期?
一
安全帽的有效使用期
在国家标准《头部防护 安全帽选用规范》中,规定了在七种情况下,安全帽应当判废,其中就包括:“所选用的安全帽超过有效使用期”。
同时,在《头部防护 安全帽》中,也明确规定了:“材料耐老化性能应不低于产品标识明示的使用期限。正常使用的安全帽在使用期限内不能因材料原因导致防护功能失效。”
也就是说,随着安全帽所使用的材料的老化,其安全防护性能也会随之降低,进而失去防护的效能。
因此,虽然我的安全帽还很新,还是更换比较好!
二
如何判断安全帽的有效期
那么,如何判断安全帽的有效期呢?
果断检查了自己的安全帽。在安全帽内侧,发现了如下的标签,说明了此安全帽的有效期为“30”个月,而生产日期,见“帽檐注塑”。▼
而这“帽檐注塑”又是哪个呢?细看之下,就是这个标识:▼
三
帽檐注塑的读法
很多塑料制品都会有类似的标识,它不是粘到制品表面上的,而是在注塑时生成的。
在标识的外侧,有1到12的数字,代表一年中的12个月,中间有2个数字(从00到99),代表了该制品的生产年份。而正中间的箭头所指向的数字,即为该制品生产的月份。
因此,上述图片中,就代表了18年10月。
四
结论
回头再来看看我的新安全帽,中间的数字是“20”,箭头指向的是“5”,也就是说生产日期是20年5月;而标签上标明了“保质期”是“30”个月。
也就是说即使没有任何破损,至少在22年11月前,它就应该进行更新了!
不同材质的安全帽可使用年限也不一样,那么各可以使用多久呢?
从制造完成日计算,枝条编制帽不超2年.塑料纸胶帽不超2.5年.玻璃钢帽不超3.5年.
是强制的标准
另外安全帽的使用期是从产品制造完成之日开始计算:
植物枝条编织帽不超过两年。
塑料帽、纸胶帽不超过两年半。
玻璃钢(维纶钢)橡胶帽不超过三年半。
超过年限需要定期检测,检测结果合格方可继续使用,检测周期为1个月,若有检测不合格,则此批次整批报废。

不系帽带,安全帽等于没戴!按隐患处理最高可处10万元以上罚款!
事故案例1:2020年11月30日,常熟巴德富科技有限公司(位于经开区)发生一起高处坠落事故,致一人死亡。2020年11月30日晚23时30分左右,常熟巴德富科技有限公司生产部操作工向尚华(男,45岁,湖南省桑植县人)接到中控室操作工徐林林的作业通知后,前往1#乳液胶黏剂车间三楼对22#反应釜进行洗釜作业。清洗方式:操作工站在反应釜作业平台,使用气泵连接高压水管从人孔处对反应釜内壁进行冲洗。至23时50分左右,生产部操作工王献伟在车间巡检过程中发现向尚华倒在22#反应釜底部,头部有伤口在流血。于次日身亡。
直接原因:
工人向某未正确佩戴安全帽,在洗釜作业过程中从反应釜人孔坠落至反应釜底。
事故案例2:2020年4月13日,常熟市碧溪新区二里湾市政工程队在常熟市友鑫工业坊进行外墙防水施工过程中(事故发生地位于经济技术开发区)发生一起高处坠落事故,致一人死亡。
2020年4月13日6时45分左右,常熟市碧溪新区二里湾市政工程队施工人员周显中、吴廷银两人到达常熟市友鑫工业坊,开始对12#厂房进行外墙维修作业。上午8时20分左右,周显中在外墙脚手架使用墨斗弹线时,不慎将墨斗掉落至地面,便下去捡拾。8时30分左右,周显中手拿墨斗攀爬脚手架的过程中高处坠落至地面(坠落高度约8米),身受重伤。周显中经抢救无效死亡。
直接原因:1、脚手架上下通道搭设不规范,未设置人行通道,且爬梯横档间距过大;2、周显中在脚手架攀爬过程中未采取安全防护措施,未系安全帽帽带,无安全带。
事故案例3:近日,绵阳市安监局发布了四川乾亘建设工程有限公司“6·4”一般坠落伤害事故调查报告,事故导致1人死亡,直接经济损失约为人民币120万元。死亡直接原因:员工在使用单排移动脚手架作业时不慎坠落,且未正确佩戴安全帽,导致坠落时安全帽脱落,头部着地受伤,不治身亡。
如果戴安全帽系了下颚带,以上3起事故可能不会致人死亡。
在统计众多事故过程中发现,多起死亡事故中,受害人戴了安全帽,但还是被物体打击或头部撞击地面致死。原因就是戴了安全帽但未系好帽带!
实验为证
未佩戴安全帽,直接爆裂

安全帽未系下颚带,瓜帽分离、西瓜破裂

正确佩戴安全帽,完好无损

《安全生产法》规定,“生产经营单位必须为从业人员提供符合国家标准或者行业标准的劳动防护用品,并监督、教育从业人员按照使用规则佩戴、使用”;国家标准《安全帽》规定,产品说明必须声明“为充分发挥保护力,安全帽佩戴时必须按头围的大小调整帽箍并系紧下颏带”。
在监督检查中发现戴安全帽不系下颚带的行为时,可以责令立即消除或者限期消除隐患,生产经营单位拒不执行的,新的《安全生产法》第九十九条的规定,责令生产经营单位停产停业整顿,并处十万元以上五十万元以下的罚款,对其直接负责的主管人员和其他直接责任人员处二万元以上五万元以下的罚款。
新《安全生产法》第九十六条 生产经营单位有下列行为之一的,责令限期改正,可以处五万元以下的罚款;逾期未改正的,处五万元以上二十万元以下的罚款,对其直接负责的主管人员和其他直接责任人员处一万元以上二万元以下的罚款;情节严重的,责令停产停业整顿;构成犯罪的,依照刑法有关规定追究刑事责任:(四)未为从业人员提供符合国家标准或者行业标准的劳动防护用品的;
如果用人单位未按规定
提供劳动防护用品
需承担法律责任!
再来看一个案例
案例介绍:杭州某吊装公司在车间内进行吊装作业时,有8名员工未佩戴安全帽等劳动防护用品,经查,8名工人为临时聘用人员,但该公司未按规定为其配备安全帽、手套等劳动防护用品。
处罚结果:该吊装公司未为员工提供符合国家标准或者行业标准的劳动防护用品的违法行为,被罚款人民币4万元。



































































































*苹果手机*收费只能在电脑浏览器进www.abcanquan.com
▼资料下载点击“阅读原文”
阅读 1276
写下你的留言
【官方答复】安全帽到期后应进行报废处理!安全帽有效期到底是多久?
点击关注☞ HSE不止步 昨天
1200+安全视频快速查询、即刻下载!必备收藏!
4700+安全资料快速查询、即刻下载!必备收藏!
[提醒]本文资料下载收费频道搜索:ABC安全A20210624
当安全帽到达该期限后应进行报废处理!应急管理部权威答复


咨询:尊敬的领导您好!我是企业安全管理员,目前我们在对安全帽的管理存在一些疑惑盼回复。根据国标安全帽的材质来看使用期限一般有30个月不等,那么使用期限到期后,安全帽依然是完好的能否使用,有无相关国家标准的具体条款。谢谢咨询时间: 2021-06-03
回复:强制性国家标准GB 2811-2019《头部防护 安全帽》第7.2条款规定了安全帽的制造商应在产品永久标识中明示产品的强制报废期限,即当安全帽到达该期限后应进行报废处理;同时,7.3条款规定了安全帽的制造商应提供安全帽的报废判别条件和使用期限。回复单位: 政策法规司 回复时间: 2021-06-28
案例:当场死亡,操作电动葫芦时导绳器突然甩落击中员工头部,安全帽已超使用有效期

你们用的安全帽到期了么?
GB 2811-2019《头部防护 安全帽》,于2019年12月31日发布,2020年7月1日实施。本标准代替GB 2811-2007《安全帽》。
GB 2811-2019《头部防护 安全帽》与GB 2811-2007《安全帽》相比,主要技术变化如下表所示:

安全帽也有保质期?
一
安全帽的有效使用期
在国家标准《头部防护 安全帽选用规范》中,规定了在七种情况下,安全帽应当判废,其中就包括:“所选用的安全帽超过有效使用期”。
同时,在《头部防护 安全帽》中,也明确规定了:“材料耐老化性能应不低于产品标识明示的使用期限。正常使用的安全帽在使用期限内不能因材料原因导致防护功能失效。”
也就是说,随着安全帽所使用的材料的老化,其安全防护性能也会随之降低,进而失去防护的效能。
因此,虽然我的安全帽还很新,还是更换比较好!
二
如何判断安全帽的有效期
那么,如何判断安全帽的有效期呢?
果断检查了自己的安全帽。在安全帽内侧,发现了如下的标签,说明了此安全帽的有效期为“30”个月,而生产日期,见“帽檐注塑”。▼
而这“帽檐注塑”又是哪个呢?细看之下,就是这个标识:▼
三
帽檐注塑的读法
很多塑料制品都会有类似的标识,它不是粘到制品表面上的,而是在注塑时生成的。
在标识的外侧,有1到12的数字,代表一年中的12个月,中间有2个数字(从00到99),代表了该制品的生产年份。而正中间的箭头所指向的数字,即为该制品生产的月份。
因此,上述图片中,就代表了18年10月。
四
结论
回头再来看看我的新安全帽,中间的数字是“20”,箭头指向的是“5”,也就是说生产日期是20年5月;而标签上标明了“保质期”是“30”个月。
也就是说即使没有任何破损,至少在22年11月前,它就应该进行更新了!
不同材质的安全帽可使用年限也不一样,那么各可以使用多久呢?
从制造完成日计算,枝条编制帽不超2年.塑料纸胶帽不超2.5年.玻璃钢帽不超3.5年.
是强制的标准
另外安全帽的使用期是从产品制造完成之日开始计算:
植物枝条编织帽不超过两年。
塑料帽、纸胶帽不超过两年半。
玻璃钢(维纶钢)橡胶帽不超过三年半。
超过年限需要定期检测,检测结果合格方可继续使用,检测周期为1个月,若有检测不合格,则此批次整批报废。

不系帽带,安全帽等于没戴!按隐患处理最高可处10万元以上罚款!
事故案例1:2020年11月30日,常熟巴德富科技有限公司(位于经开区)发生一起高处坠落事故,致一人死亡。2020年11月30日晚23时30分左右,常熟巴德富科技有限公司生产部操作工向尚华(男,45岁,湖南省桑植县人)接到中控室操作工徐林林的作业通知后,前往1#乳液胶黏剂车间三楼对22#反应釜进行洗釜作业。清洗方式:操作工站在反应釜作业平台,使用气泵连接高压水管从人孔处对反应釜内壁进行冲洗。至23时50分左右,生产部操作工王献伟在车间巡检过程中发现向尚华倒在22#反应釜底部,头部有伤口在流血。于次日身亡。
直接原因:
工人向某未正确佩戴安全帽,在洗釜作业过程中从反应釜人孔坠落至反应釜底。
事故案例2:2020年4月13日,常熟市碧溪新区二里湾市政工程队在常熟市友鑫工业坊进行外墙防水施工过程中(事故发生地位于经济技术开发区)发生一起高处坠落事故,致一人死亡。
2020年4月13日6时45分左右,常熟市碧溪新区二里湾市政工程队施工人员周显中、吴廷银两人到达常熟市友鑫工业坊,开始对12#厂房进行外墙维修作业。上午8时20分左右,周显中在外墙脚手架使用墨斗弹线时,不慎将墨斗掉落至地面,便下去捡拾。8时30分左右,周显中手拿墨斗攀爬脚手架的过程中高处坠落至地面(坠落高度约8米),身受重伤。周显中经抢救无效死亡。
直接原因:1、脚手架上下通道搭设不规范,未设置人行通道,且爬梯横档间距过大;2、周显中在脚手架攀爬过程中未采取安全防护措施,未系安全帽帽带,无安全带。
事故案例3:近日,绵阳市安监局发布了四川乾亘建设工程有限公司“6·4”一般坠落伤害事故调查报告,事故导致1人死亡,直接经济损失约为人民币120万元。死亡直接原因:员工在使用单排移动脚手架作业时不慎坠落,且未正确佩戴安全帽,导致坠落时安全帽脱落,头部着地受伤,不治身亡。
如果戴安全帽系了下颚带,以上3起事故可能不会致人死亡。
在统计众多事故过程中发现,多起死亡事故中,受害人戴了安全帽,但还是被物体打击或头部撞击地面致死。原因就是戴了安全帽但未系好帽带!
实验为证
未佩戴安全帽,直接爆裂

安全帽未系下颚带,瓜帽分离、西瓜破裂

正确佩戴安全帽,完好无损

《安全生产法》规定,“生产经营单位必须为从业人员提供符合国家标准或者行业标准的劳动防护用品,并监督、教育从业人员按照使用规则佩戴、使用”;国家标准《安全帽》规定,产品说明必须声明“为充分发挥保护力,安全帽佩戴时必须按头围的大小调整帽箍并系紧下颏带”。
在监督检查中发现戴安全帽不系下颚带的行为时,可以责令立即消除或者限期消除隐患,生产经营单位拒不执行的,新的《安全生产法》第九十九条的规定,责令生产经营单位停产停业整顿,并处十万元以上五十万元以下的罚款,对其直接负责的主管人员和其他直接责任人员处二万元以上五万元以下的罚款。
新《安全生产法》第九十六条 生产经营单位有下列行为之一的,责令限期改正,可以处五万元以下的罚款;逾期未改正的,处五万元以上二十万元以下的罚款,对其直接负责的主管人员和其他直接责任人员处一万元以上二万元以下的罚款;情节严重的,责令停产停业整顿;构成犯罪的,依照刑法有关规定追究刑事责任:(四)未为从业人员提供符合国家标准或者行业标准的劳动防护用品的;
如果用人单位未按规定
提供劳动防护用品
需承担法律责任!
再来看一个案例
案例介绍:杭州某吊装公司在车间内进行吊装作业时,有8名员工未佩戴安全帽等劳动防护用品,经查,8名工人为临时聘用人员,但该公司未按规定为其配备安全帽、手套等劳动防护用品。
处罚结果:该吊装公司未为员工提供符合国家标准或者行业标准的劳动防护用品的违法行为,被罚款人民币4万元。






































































































