新《安全生产法》9月1日生效,其规定,“生产经营单位必须为从业人员提供符合国家标准或者行业标准的劳动防护用品,并监督、教育从业人员按照使用规则佩戴、使用”;国家标准《安全帽》规定,产品说明必须声明“为充分发挥保护力,且安全帽佩戴时必须按头围的大小调整帽箍并系紧下颏带”。
在监督检查中发现戴安全帽不系下颚带的行为时,可以责令立即消除或者限期消除隐患,并处罚款,新《安全生产法》第一百零二条规定,生产经营单位未采取措施消除事故隐患的,责令立即消除或者限期消除,处五万元以下的罚款;生产经营单位拒不执行的,责令停产停业整顿,对其直接负责的主管人员和其他直接责任人员处五万元以上十万元以下的罚款;构成犯罪的,依照刑法有关规定追究刑事责任。
新《安全生产法》第九十九条 生产经营单位有下列行为之一的,责令限期改正,可以处五万元以下的罚款;逾期未改正的,处五万元以上二十万元以下的罚款,对其直接负责的主管人员和其他直接责任人员处一万元以上二万元以下的罚款;情节严重的,责令停产停业整顿;构成犯罪的,依照刑法有关规定追究刑事责任:(四)未为从业人员提供符合国家标准或者行业标准的劳动防护用品的;

不系帽带,安全帽等于没戴!
事故案例1:2020年11月30日,常熟巴德富科技有限公司(位于经开区)发生一起高处坠落事故,致一人死亡。2020年11月30日晚23时30分左右,常熟巴德富科技有限公司生产部操作工向尚华(男,45岁,湖南省桑植县人)接到中控室操作工徐林林的作业通知后,前往1#乳液胶黏剂车间三楼对22#反应釜进行洗釜作业。清洗方式:操作工站在反应釜作业平台,使用气泵连接高压水管从人孔处对反应釜内壁进行冲洗。至23时50分左右,生产部操作工王献伟在车间巡检过程中发现向尚华倒在22#反应釜底部,头部有伤口在流血。于次日身亡。
直接原因:
工人向某未正确佩戴安全帽,在洗釜作业过程中从反应釜人孔坠落至反应釜底。
事故案例2:2020年4月13日,常熟市碧溪新区二里湾市政工程队在常熟市友鑫工业坊进行外墙防水施工过程中(事故发生地位于经济技术开发区)发生一起高处坠落事故,致一人死亡。
2020年4月13日6时45分左右,常熟市碧溪新区二里湾市政工程队施工人员周显中、吴廷银两人到达常熟市友鑫工业坊,开始对12#厂房进行外墙维修作业。上午8时20分左右,周显中在外墙脚手架使用墨斗弹线时,不慎将墨斗掉落至地面,便下去捡拾。8时30分左右,周显中手拿墨斗攀爬脚手架的过程中高处坠落至地面(坠落高度约8米),身受重伤。周显中经抢救无效死亡。
直接原因:1、脚手架上下通道搭设不规范,未设置人行通道,且爬梯横档间距过大;2、周显中在脚手架攀爬过程中未采取安全防护措施,未系安全帽帽带,无安全带。
事故案例3:近日,绵阳市安监局发布了四川乾亘建设工程有限公司“6·4”一般坠落伤害事故调查报告,事故导致1人死亡,直接经济损失约为人民币120万元。死亡直接原因:员工在使用单排移动脚手架作业时不慎坠落,且未正确佩戴安全帽,导致坠落时安全帽脱落,头部着地受伤,不治身亡。
如果戴安全帽系了下颚带,以上3起事故可能不会致人死亡。
在统计众多事故过程中发现,多起死亡事故中,受害人戴了安全帽,但还是被物体打击或头部撞击地面致死。原因就是戴了安全帽但未系好帽带!
实验为证
未佩戴安全帽,直接爆裂

安全帽未系下颚带,瓜帽分离、西瓜破裂

正确佩戴安全帽,完好无损

如果用人单位未按规定
提供劳动防护用品
需承担法律责任!
看一个处罚案例
案例介绍:杭州某吊装公司在车间内进行吊装作业时,有8名员工未佩戴安全帽等劳动防护用品,经查,8名工人为临时聘用人员,但该公司未按规定为其配备安全帽、手套等劳动防护用品。
处罚结果:该吊装公司未为员工提供符合国家标准或者行业标准的劳动防护用品的违法行为,被罚款人民币4万元。
为了您的生命安全
请正确佩戴和使用劳动防护用品!
风险无处不在,存在侥幸等于送命!
安全帽保命瞬间
00:11
事故总是发生在偶然的一瞬间
正确佩戴安全帽能保命!
吊绳断裂,安全帽保命

钢板直接拍在工人头上
安全帽直接被拍碎
保了一命



命只有一条
请不要挑战你的幸运指数
请在工作时注意安全!
戴好安全帽


作业中,突然.......
魂飞魄散......
“你干活的时候,为什么不戴安全帽?”
“天太热了我想凉快一会儿……”
“那我戴,戴,戴上……”
“NO! 安全帽不是这么戴的!”
首先要看好生产日期,保质期2年
Y字型帽带,耳前一根,耳后一根
戴上后,前后晃几下头,不松动才行
安全帽必须戴正,下颌带必须系紧
女员工戴安全帽一定要先把长头发盘起
不可以把头发露在安全帽外





























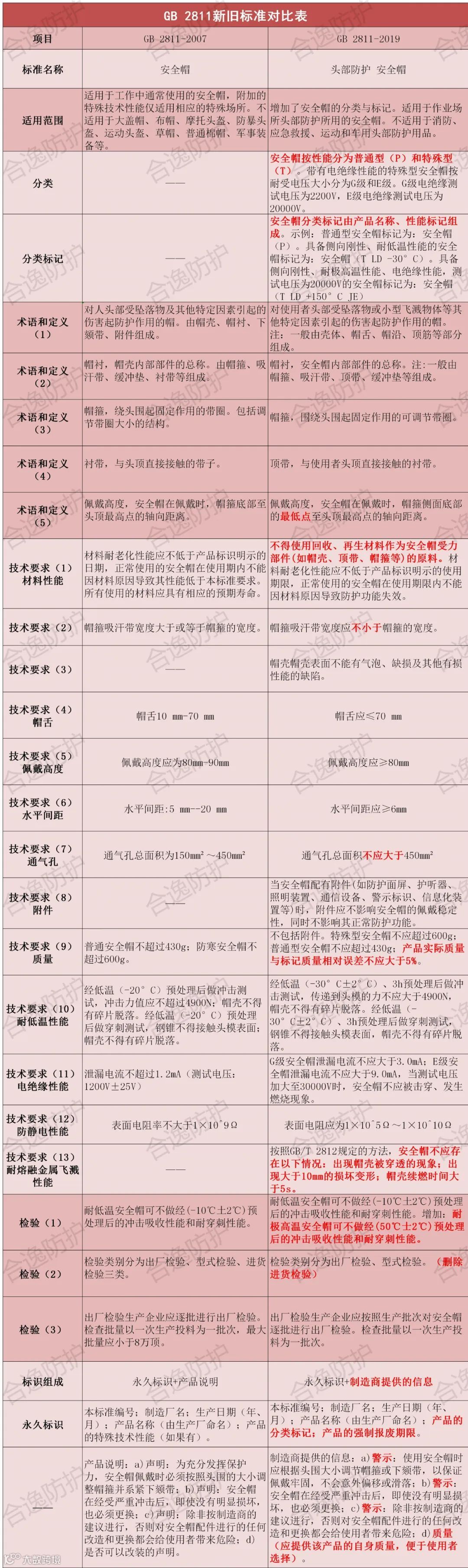
GB 2811-2019《头部防护 安全帽》,于2019年12月31日发布,2020年7月1日实施。本标准代替GB 2811-2007《安全帽》。
GB 2811-2019《头部防护 安全帽》与GB 2811-2007《安全帽》相比,主要技术变化如下表所示:



