不知不觉安全月已过大半
想必大家一定很忙碌
忙碌之中也肯定有了不少进步和收获
新修改版《安全生产法》实施后
你又了解多少其中的知识呢?
在此,我们精心准备了

有关新安法
和你息息相关的
你必须了解的
必须掌握的
都在这里
快拿去自测学习!
答案已同步备好
企业负责人、安全管理人员和员工
统统都能对照自检
↓↓↓
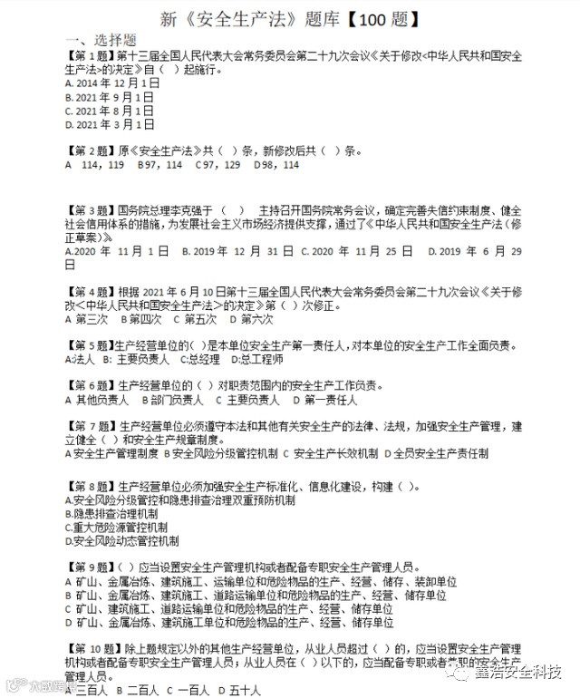
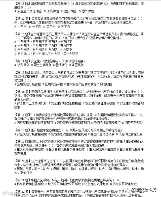
《新安法知多少》题库一览


↓↓↓
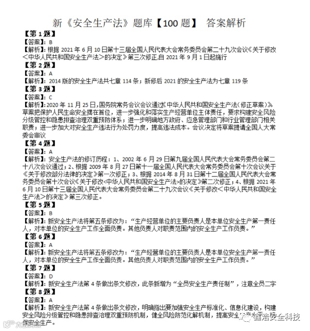
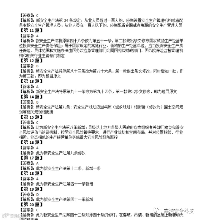
参考答案


资料获取方式
获取方式(一)
账号登陆展通各大系统
比如“企业自主双控平台”
点击【学习园地】模块
安全专题 → 安全生产月
随即下载


鑫浩安全科技不知不觉安全月已过大半
想必大家一定很忙碌
忙碌之中也肯定有了不少进步和收获
新修改版《安全生产法》实施后
你又了解多少其中的知识呢?
在此,我们精心准备了

有关新安法
和你息息相关的
你必须了解的
必须掌握的
都在这里
快拿去自测学习!
答案已同步备好
企业负责人、安全管理人员和员工
统统都能对照自检
↓↓↓
《新安法知多少》题库一览


↓↓↓
参考答案


资料获取方式
获取方式(一)
账号登陆展通各大系统
比如“企业自主双控平台”
点击【学习园地】模块
安全专题 → 安全生产月
随即下载

