6月7日,福建省坤秀建设工程有限公司与上海首信软件有限公司就云服务平台升级项目签约仪式圆满完成,这是继坤秀建设与首信软件共同开发坤秀OA管理系统后的再度合作,标志着坤秀云服务平台升级项目正式启动。该项目的实施为优化公司内部管理、提升数字化建设水平及整体办公效率再次提供了新的助力。
6月24日,公司组织召开“坤秀云服务平台升级实施部署会”。坤秀建设总经理陈秀明、各部门负责人及项目关键人员,上海首信代表向天广、项目实施负责人姜飞等人,共同出席了会议。
在会议的进程中,确定了本次项目信息小组的成员名单,并对每一位成员的任务进行了精准的分配,相信在大家的共同努力下,此次升级变革必将取得圆满的成功。
上海首信项目实施负责人姜飞与参会人员汇报了项目整体开展计划,明确了项目上线的计划、实施过程中需要的支持,以及最终上线后会带来的预期效益等,鼓励大家要攻坚克难,共同推进坤秀云服务平台圆满升级。
坤秀建设总经理陈秀明在会上强调,本次云服务项目的建设不仅是系统升级,更是坤秀建设所有管理人员思维、认知、能力的提升。信息化工作的实施,想要保证工作的提效、提质,前提是要先做好三个统一:“统一思想”、“统一口径”、“统一步伐”。借助云服务平台进一步深化工作机制、提升工作效能,推动公司业务管理流程、内控管理流程的规范化与集成化,做到信息共享,数字赋能。
上海首信软件公司联合创始人向天广表示,坤秀建设与首信软件的再次合作,不仅仅是技术的交流,更是管理理念与文化的融合,首信将以最高的专业标准和最严谨的工作态度,确保项目的每一个环节都能达到预期的效果,以成熟可靠的技术为支撑,为坤秀建设量身打造一款高效、稳定、安全的云服务平台。
在不久的将来,云服务平台正式上线后,将通过全面流程化的管理,融“协同作业、业务流程、数据集成、移动办公”于一体,以统一的协同办公平台实现公司人员、流程、数据、系统的整合,全面提升信息化办公效率,加强公司一体化管控,为公司重大决策提供数据支持,助力公司数字化建设再上新台阶。
坤秀建设
专业装修——我们是认真的!
专业设计——我们同样认真!
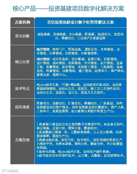
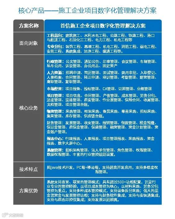
首信软件创立于上海交大慧谷高科技中心,10年专注于项目型企业数字化建设服务,连续多年被认定为国家高新技术企业、上海市科技型中小企业、上海市创新型中小企业、双软企业;被评为2018年工程企业数字化管理影响力企业、2019年度中国建筑装饰行业“互联网+”最佳供应商、2023年度建筑业数字化转型领航企业。
首信软件依托长三角区域产业管理经验优势,凭借丰富的工程企业数字化建设规划、管理咨询、软件研发、实施交付经验,致力于为我国建筑产业企业提供更具引领性、实用性、可落地的项目数字化管理解决方案。
首信软件为投资建设方、工程总包方、专业分包方、监理服务方,针对性提供专业的项目数字化管理解决方案,累计服务客户近千家,客户分布于20多个省市,终端用户超过5万个,帮助客户管理项目超过10万个。
首信软件服务客户群体涵盖央国企、上市公司、大型民营企业、地方龙头企业、全国装饰百强企业、全球安防50强企业及中小微工程企业等,众多客户先后获得鲁班奖、安装之星、装饰奖等。
首信软件以数字化建设为载体,以丰富的建筑行业管理经验为基础,以领先的软件技术、云计算、人工智能、大数据、信息安全等技术为支撑,以创新的管理思想为灵魂,以打造数字强企为己任,全力推动我国建筑产业数字化转型升级,以实际行动助力企业提升新质生产力。
联系我们
转自:部分素材转自福建省坤秀建设微信号

