来源:住建部官网、各省市住建部门,整理:度川管理研究部,转载请注明!
住建部发布国家标准《建筑与市政工程施工质量控制通用规范》,编号为GB55032-2022,自2023年3月1日起实施。本规范为强制性工程建设规范,全部条文必须严格执行。同时废止一大批工程建设标准相关强制性条文。
施工质量控制是整个工程建设的重中之重,这本规范1.0.2明确提出:建筑与市政工程施工质量控制必须执行本规范。附录还规定了建筑工程、室外工程及市政工程的分部分项工程的划分。建议每一位建企高层、管理层和一线人员熟读本规范,小编已将关键章节编辑为文字版本,方便大家阅览,详见PART.01。
前天(6月29日),住建部还发布了《危险性较大的分部分项工程专项施工方案专家论证管理办法(征求意见稿)》,关于危大工程和施工安全方面的文件汇总请见PART.02。

本规范包含章节:
1 总则
2 基本规定
3 施工过程质量控制
4 施工质量验收
5 质量保修与维护
附录A 建筑工程的分部工程、分项工程划分
附录B 室外工程的划分
附录C 市政工程的单位工程、分部工程、分项工程划分
1 总则
1.0.1 为规范建筑与市政工程施工质量控制活动,保证人民群众生命财产安全和人身健康,提高施工质量控制水平,制定本规范。
1.0.2 建筑与市政工程施工质量控制必须执行本规范。
1.0.3 工程建设所采用的技术方法和措施是否符合本规范要求,由相关责任主体判定。其中,创新性的技术方法和措施,应进行论证并符合本规范中有关性能的要求。
2 基本规定
2.0.1 工程项目施工应建立项目质量管理体系,明确质量责任人及岗位职责,建立质量责任追溯制度。
2.0.2 施工过程中应建立质量管理标准化制度,制定质量管理标准化文件,文件中应明确人员管理、技术管理、材料管理、分包管理、施工管理、资料管理和验收管理等要求。
2.0.3 工程项目各方的工程建设合同,应明确具体质量标准、各方质量控制的权利与责任。
2.0.4 勘察、设计文件应符合工程特点和合同要求,应说明工程地质、水文和环境条件可能造成的工程质量风险,设计深度应符合施工要求,并应经过质量管理程序审批。
2.0.5 工程项目各方不得擅白修改工程设计,确需修改的应报建设单位同意,由设计单位出具设计变更文件,并应按原审批程序办理变更手续。
2.0.6 施工进度计划应经建设单位、监理单位审批后执行。施工中不得任意压缩工期,进度计划的重大调整应按原审批程序办理变更手续,并应制定相应的质量控制措施。
2.0.7 工程质量控制资料应准确齐全、真实有效,且具有可追溯性。当部分资料缺失时,应委托有资质的检验检测机构进行相应的实体检验或抽样试验,并应出具检测报告,作为工程质量验收资料的一部分。
2.0.8 实行监理的工程项目,施工前应编制监理规划和监理实施细则,并应按规定程序审批,当需变更时应按原审批程序办理变更手续。
2.0.9 未实行监理的工程项目,建设单位应成立专门机构或委托具备相应质量管理能力的单位独立履行监理职责。
2.0.10 施工现场应根据项目特点和合同约定,制定技能工人配备方案,其中中级工及以上占比应符合项目所在地区施工现场建筑工人配备标准。施工现场技能工人配备方案应报监理单位审查后实施。
2.0.11 施工管理人员和现场作业人员应进行全员质量培训,并应考核合格。质量培训应保留培训记录。应对人员教育培训情况实行动态管理。
3 施工过程质量控制
3.1.1 工程项目中使用的施工图纸及其他有关设计文件应合格有效。施工前应进行勘察说明、设计交底、图纸会审,并应保留记录。
3.1.2 工程项目开工前应进行质量策划,应确定质量目标和要求、质量管理组织体系及管理职责、质量管理与协调的程序、质量控制点、质量风险、实施质量目标的控制措施,并应根据工程进展实施动态管理。
3.1.3 工程质量策划中应在下列部位和环节设置质量控制点:
1 影响施工质量的关键部位、关键环节;
2 影响结构安全和使用功能的关键部位、关键环节;
3 采用新技术、新工艺、新材料、新设备的部位和环节;
4 隐蔽工程验收。
3.1.4 施工组织设计和施工方案应根据工程特点、现场条件质量风险和技术要求编制,并应按规定程序审批后执行,当需变更时应按原审批程序办理变更手续。
3.1.5 施工前应对施工管理人员和作业人员进行技术交底,交底的内容应包括施工作业条件、施工方法、技术措施、质量标准以及安全与环保措施等,并应保留相关记录。
3.1.6 分项工程施工,应实施样板示范制度,以多种形式直观展示关键部位、关键工序的做法与要求。
3.1.7 施工使用的测量与计量设备、仪器应经计量检定、校准合格,并在有效期内。监理单位应定期检查设备、仪器的检定和校准报告。
3.2.1 工程采用的主要材料、半成品、成品、构配件、器具和设备应进行进场检验。涉及安全、节能、环境保护和主要使用功能的重要材料、产品应按各专业相关规定进行复验,并应经监理工程师检查认可。
3.2.2 对涉及结构安全、节能、环境保护和主要使用功能的试块、试件及材料,应按规定进行见证检验。见证检验应在建设单位或者监理单位的监督下现场取样、送检,检测试样应具有真实性和代表性。
3.2.3 进口产品应符合合同规定的质量要求,并附有中文说明书和商检证明,经进场验收合格后方可使用。
3.2.4 施工现场的材料、半成品、成品、构配件、器具和设备在运输和储存时应采取确保其质量和性能不受影响的储存及防护措施。
3.3.1 施工单位应对施工平面控制网和高程控制点进行复测,其复测成果应经监理单位查验合格,并应对控制网进行定期校核。重要线位、控制点和定位点测设完成后应经复测无误后方可使用。
3.3.2 施工单位应保留工程测量原始观测数据的现场记录及测量成果交付记录,并应对测量结果进行校核。
3.3.3 监理人员应对工程施工质量进行巡视、平行检验,对关键部位、关键工序进行旁站,并应及时记录检查情况。
3.3.4 施工工序间的衔接,应符合下列规定:
1 每道施工工序完成后,施工单位应进行白检,并应保留检查记录;
2 各专业工种之间的相关工序应进行交接检验,并应保留检查记录;
3 对监理规划或监理实施细则中提出检查要求的重要工序,应经专业监理工程师检查合格并签字确认后,进行下道工序施工;
4 隐蔽工程在隐蔽前应由施工单位通知监理单位进行验收并应留存现场影像资料,形成验收文件,经验收合格后方可继续施工。
3.3.5 基坑、基槽、沟槽开挖后,建设单位应会同勘察、设计施工和监理单位实地验槽,并应会签验槽记录。
3.3.6 主体结构为装配式混凝土结构体系时,套筒灌浆连接应采用由接头型式检验确定的相匹配的灌浆套筒、灌浆料,灌浆应密实饱满。
3.3.7 装饰装修工程施工应符合下列规定:
1 当既有建筑装饰装修工程设计涉及主体结构和承重结构变动时,应在施工前委托原结构设计单位或具有相应资质等级的设计单位提出设计方案,或由鉴定单位对建筑结构的安全性进行鉴定,依据鉴定结果确定设计方案;
2 建筑外墙外保温系统与外墙的连接应牢固,保温系统各层之间的连接应牢固;
3 建筑外门窗应安装牢固,推拉门窗扇应配备防脱落装置;
4 临空处设置的用于防护的栏杆以及无障碍设施的安全抓杆应与主体结构连接牢固;
5 重量较大的灯具,以及电风扇、投影仪、音响等有振动荷载的设备仪器,不应安装在吊顶工程的龙骨上。
3.3.8 屋面工程施工应符合下列规定:
1 每道工序完成后应及时采取保护措施;
2 伸出屋面的管道、设备或预埋件等,应在保温层和防水层施工前安设完毕;
3 屋面保温层和防水层完工后,不得进行凿孔、打洞或重物冲击等有损屋面的作业;
4 屋面瓦材必须铺置牢固,在大风及地震设防地区或屋面坡度大于100%时,应采取固定加强措施。
3.3.9 设备、管道及其支吊架等的安装位置、尺寸以及与主体结构的连接方法和质量应满足设计及使用功能要求。
3.3.10 地下管道防腐层应完整连续,新建管道阴极保护设计、施工应与管道设计、施工同时进行,阴极保护应经检测合格,并同时投入使用。
3.3.11 管道清扫冲洗、强度试验及严密性试验和室内消火栓系统试射试验前,施工单位应编制试验方案,应按设计要求确定试验方法、试验压力和合格标准,应制定质量和安全保证措施。
3.3.12 隧道工程施工应对线路中线、高程进行检核,隧道的衬砌结构不得侵入建筑限界。
3.3.13 工程中包含的机械、电气和自动化系统与设备应按设计要求进行试运行,并能正常使用。
3.4.1 建设单位应委托具备相应资质的第三方检测机构进行工程质量检测,检测项目和数量应符合抽样检验要求。非建设单位委托的检测机构出具的检测报告不得作为工程质量验收依据。
3.4.2 工程施工前应制定工程试验及检测方案,并应经监理单位审核通过后实施。
3.4.3 施工过程质量检测试样,除确定工艺参数可制作模拟试样外,均应从现场相应的施工部位制取。
3.4.4 检测机构应独立出具检验检测数据和结果。检测机构应对检测数据和检测报告的真实性和准确性负责。对检测结果不合格的报告严禁抽撤、替换或修改。
3.4.5 检测机构严禁出具虚假检测报告。
4 施工质量验收
4.1.1 施工质量验收应包括单位工程、分部工程、分项工程和检验批施工质量验收,并应符合下列规定:
1 检验批应根据施工组织、质量控制和专业验收需要,按工程量、楼层、施工段划分,检验批抽样数量应符合有关专业验收标准的规定。
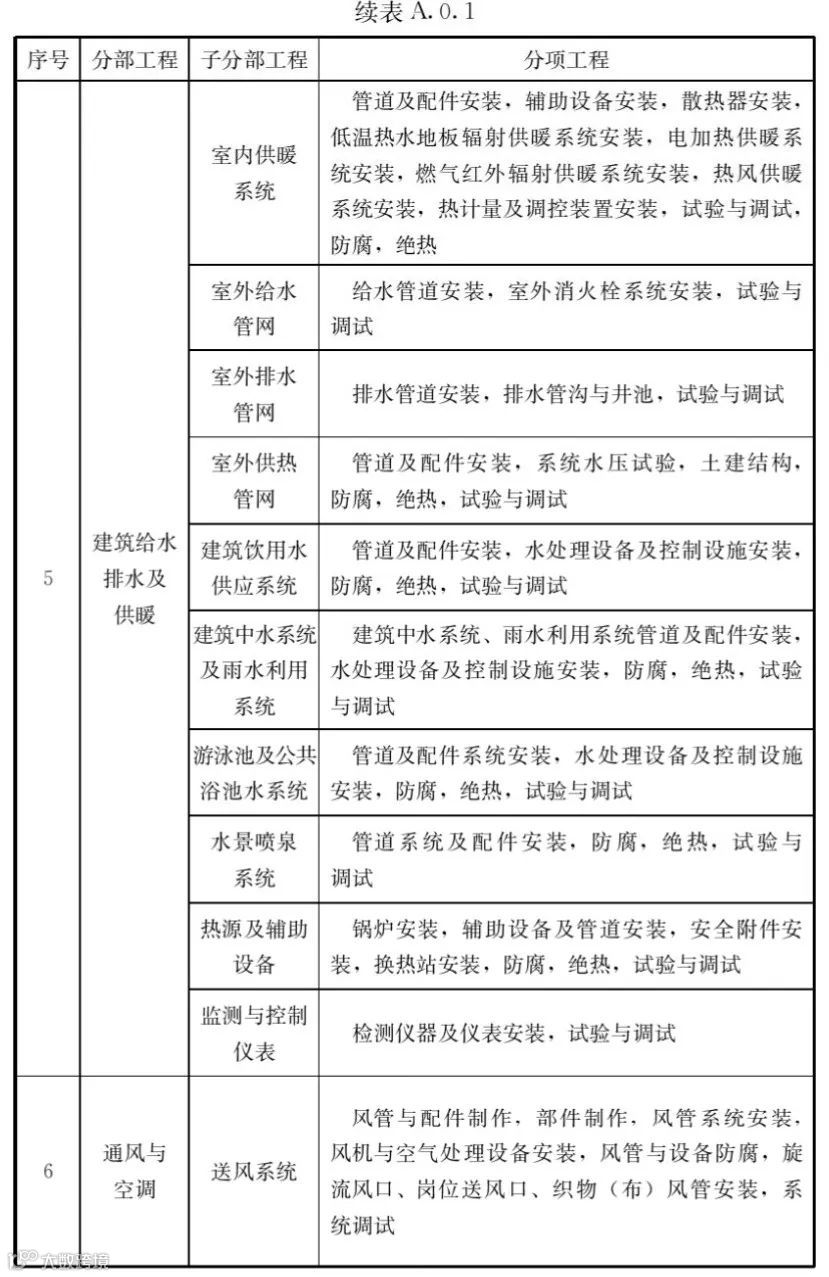
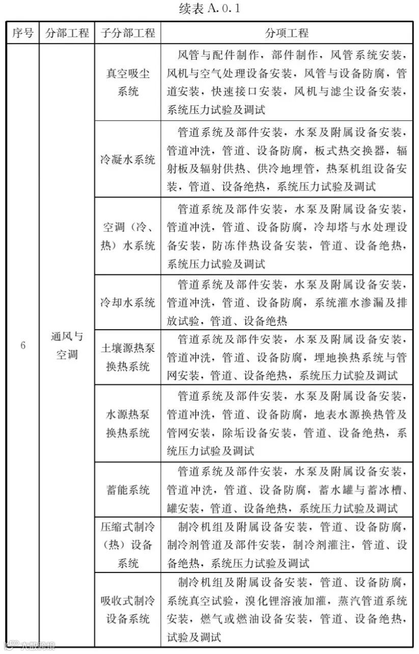
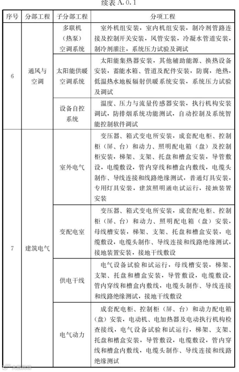
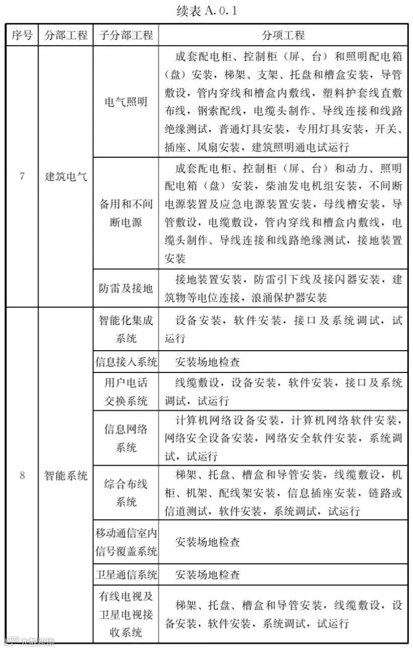
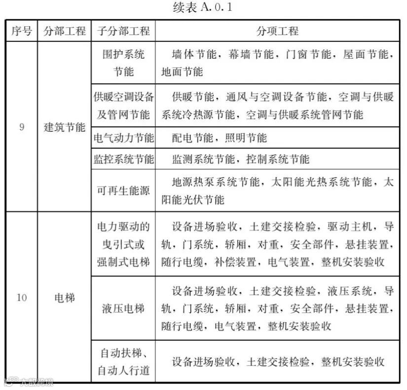
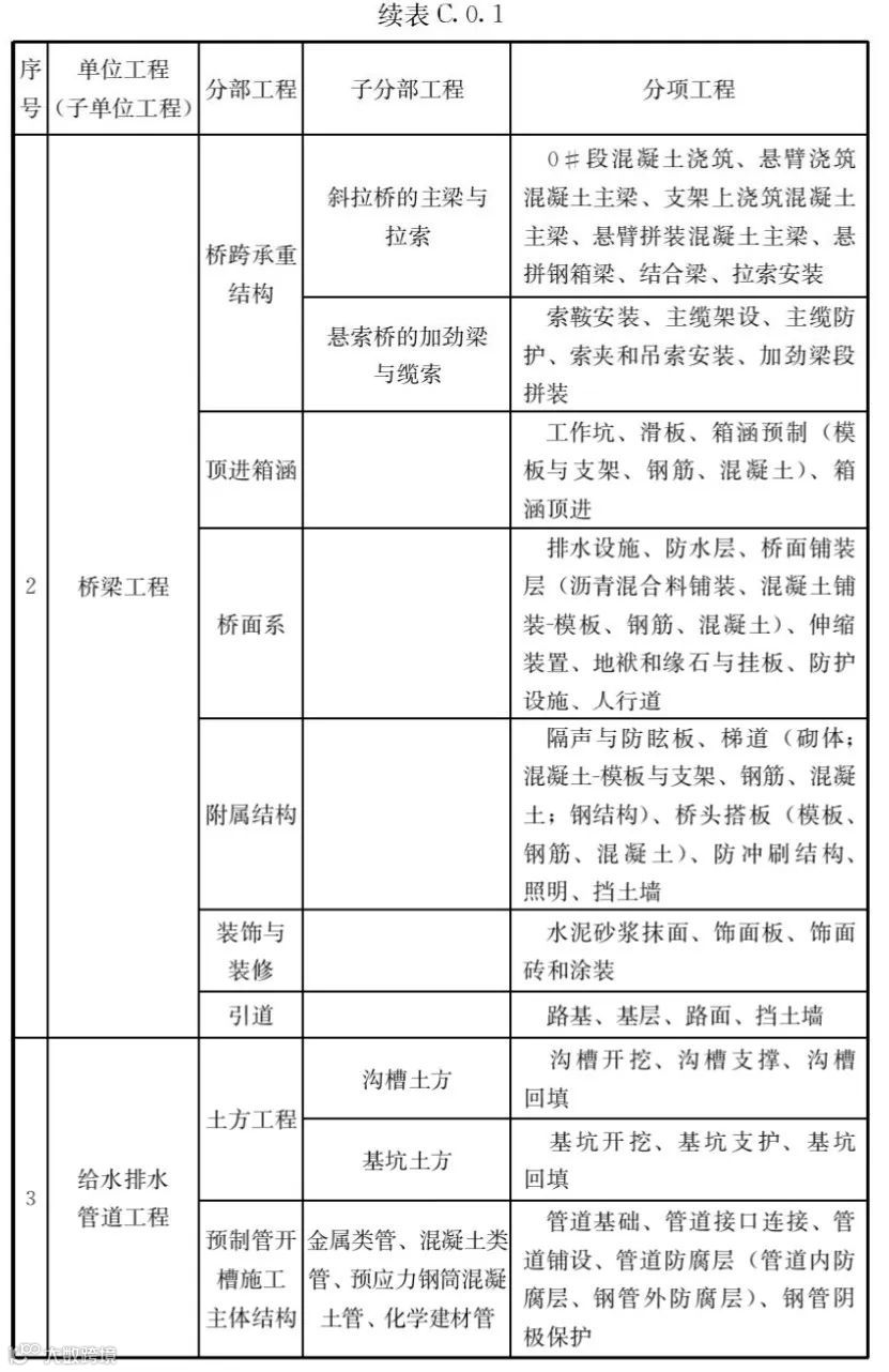
2 分项工程应根据工种、材料、施工工艺、设备类别划分,建筑工程分项工程划分应符合本规范附录A、附录B的规定,市政工程分项工程划分应符合本规范附录C的规定。
3 分部工程应根据专业性质、工程部位划分,建筑工程分部工程划分应符合本规范附录A、附录B的规定,市政工程分部工程划分应符合本规范附录C的规定。
4 单位工程应为具备独立使用功能的建筑物或构筑物;对市政道路、桥梁、管道、轨道交通、综合管廊等,应根据合同段,并结合使用功能划分单位工程。
4.1.2 施工前,应由施工单位制定单位工程、分部工程、分项工程和检验批的划分方案,并应由监理单位审核通过后实施。施工现场情况与附录不同时,应按实际情况进行分部工程、分项工程和检验批划分,由建设单位组织监理单位、施工单位共同确定。
4.1.3 应建立工程质量信息公示制度。工程竣工验收合格后,建设单位应在建(构)筑物的明显位置设置有关工程质量责任主体的永久性标牌。
4.1.4 工程资料文件的形成和积累应纳入工程建设管理的各个环节和有关人员的职责范围,全面反映工程建设活动和工程实际情况。工程资料文件应随工程建设进度同步形成。
4.1.5 工程资料归档应符合下列规定:
1 勘察、设计、施工、监理等单位应将本单位形成的工程文件立卷后向建设单位移交;
2 工程竣工验收备案前,建设单位应根据工程类别和当地城建档案管理机构的要求,将全部工程文件收集齐全、整理立卷,向城建档案管理机构移交。
4.2.1 工程施工质量应符合国家现行强制性工程建设规范的规定,并应符合工程勘察设计文件的要求和合同约定。
4.2.2 检验批质量应按主控项目和一般项目验收,并应符合下列规定:
1 主控项目和一般项目的确定应符合国家现行强制性工程建设规范和现行相关标准的规定;
2 主控项目的质量经抽样检验应全部合格;
3 一般项目的质量应符合国家现行相关标准的规定;
4 应具有完整的施工操作依据和质量验收记录。
4.2.3 当检验批施工质量不符合验收标准时,应按下列规定进行处理:
1 经返工或返修的检验批,应重新进行验收;
2 经有资质的检测机构检测能够达到设计要求的检验批应予以验收;
3 经有资质的检测机构检测达不到设计要求,但经原设计单位核算认可能够满足安全和使用功能的检验批,应予以验收。
4.2.4 分项工程质量验收合格应符合下列规定:
1 所含检验批的质量应验收合格;
2 所含检验批的质量验收记录应完整、真实。
4.2.5 分部工程质量验收合格应符合下列规定:
1 所含分项工程的质量应验收合格;
2 质量控制资料应完整、真实;
3 有关安全、节能、环境保护和主要使用功能的抽样检验结果应符合要求;
4 观感质量应符合要求。
4.2.6 单位工程质量验收合格应符合下列规定:
1 所含分部工程的质量应全部验收合格;
2 质量控制资料应完整、真实;
3 所含分部工程中有关安全、节能、环境保护和主要使用功能的检验资料应完整;
4 主要使用功能的抽查结果应符合国家现行强制性工程建设规范的规定;
5 观感质量应符合要求。
4.2.7 当经返修或加固处理的分项工程、分部工程,确认能够满足安全及使用功能要求时,应按技术处理方案和协商文件的要求予以验收。
4.2.8 经返修或加固处理仍不能满足安全或重要使用功能要求的分部工程及单位工程,严禁验收。
4.3.1 检验批应由专业监理工程师组织施工单位项目专业质量检查员、专业工长等进行验收。
4.3.2 分项工程应由专业监理工程师组织施工单位项目专业技术负责人等进行验收。
4.3.3 分部工程应由总监理工程师组织施工单位项目负责人和项目技术负责人等进行验收。勘察、设计单位项目负责人和施工单位技术、质量部门负责人应参加地基与基础分部工程的验收,设计单位项目负责人和施工单位技术、质量部门负责人应参加主体结构、节能分部工程的验收。
4.3.4 单位工程完工后,各相关单位应按下列要求进行工程竣工验收:
1 勘察单位应编制勘察工程质量检查报告,按规定程序审批后向建设单位提交;
2 设计单位应对设计文件及施工过程的设计变更进行检查并应编制设计工程质量检查报告,按规定程序审批后向建设单位提交;
3 施工单位应自检合格,并应编制工程竣工报告,按规定程序审批后向建设单位提交;
4 监理单位应在自检合格后组织工程竣工预验收,预验收合格后应编制工程质量评估报告,按规定程序审批后向建设单位提交;
5 建设单位应在竣工预验收合格后组织监理、施工、设计、勘察单位等相关单位项目负责人进行工程竣工验收。
5 质量保修与维护
5.0.1 建筑工程应编制工程使用说明书,并应包括下列内容:
1 工程概况;
2 工程设计合理使用年限、性能指标及保修期限;
3 主体结构位置示意图、房屋上下水布置示意图、房屋电气线路布置示意图及复杂设备的使用说明;
4 使用维护注意事项。
5.0.2 建设单位应建立质量回访和质量投诉处理机制。施工单位应履行保修义务,并应与建设单位签署施工质量保修书,施工质量保修书中应明确保修范围、保修期限和保修责任。
5.0.3 当工程在保修期内出现一般质量缺陷时,建设单位应向施工单位发出保修通知,施工单位应进行现场勘察、制定保修方案,并及时进行修复。
5.0.4 当工程在保修期内出现涉及结构安全或影响使用功能的严重质量缺陷时,应由原设计单位或相应资质等级的设计单位提出保修设计方案,施工单位实施保修。保修完成后,工程应符合原设计要求。
5.0.5 建设单位、施工单位或受委托的其他单位在保修期内应明确保修和质量投诉受理部门、人员及联系方式,并建立相关工作记录文件。
附录A 建筑工程的分部工程、分项工程划分
A.0.1建筑工程的分部工程、分项工程划分应符合表A.0.1的规定。










附录B 室外工程的划分
B.0.1室外工程的单位工程、子单位工程和分部工程的划分应符合表B.0.1的规定。

附录C 市政工程的单位工程、分部工程、分项工程划分
C.0.1市政工程的单位工程、分部工程、分项工程划分应符合表C.0.1的规定。









| 住建部关于危险性较大的分部分项工程文件 | ||
| 点击可查看下载相应内容 | ||
| 部门 | 文件名称 | 印发时间 |
| 住建部 | 《危险性较大的分部分项工程专项施工方案专家论证管理办法(征求意见稿)》 |
2023年6月 |
| 住建部 | 《危险性较大的分部分项工程专项施工方案编制指南》 | 2021年12月 |
| 住建部 | 关于实施《危险性较大的分部分项工程安全管理规定》有关问题的通知(建办质〔2018〕31号) |
2018年5月 |
| 住建部 |
|
2018年6月1日起施行 |
| 住建部关于施工安全方面 规范、手册、图册、指南 |
||
| 点击可查看下载相应内容 | ||
| 部门 | 文件名称 | 印发时间 |
| 住建部 | 《建筑与市政施工现场安全卫生与职业健康通用规范》 GB 55034-2022 |
2023年6月1日起实施 |
| 住建部 | 《房屋市政工程生产安全重大事故隐患判定标准(2022版)》画册 |
2023年6月 |
| 住建部 | 《房屋市政工程生产安全重大事故隐患判定标准(2022版)》文字版 |
2022年4月 |
| 住建部 | 《2022年全国建筑施工安全培训课程》 | 2022年8月 |
| 住建部 | 《房屋市政工程现场施工安全画册(2022版)》 | 2022年6月 |
| 住建部 | 《城市轨道交通工程基坑、隧道施工坍塌防范导则 》 | 2021年9月 |
| 住建部 | 《城市轨道交通工程建设安全生产标准化管理技术指南》 | 2020年6月 |
| 住建部 | 《房屋市政工程安全生产标准化指导图册》 | 2019年2月 |
| 住建部 | 《工程质量安全手册(试行)》 | 2018年9月 |

首信软件,是新一代国产工程项目数字化管理平台建设服务商,专门服务于我国建筑产业企业数字化建设。
首信软件,总部位于中国长三角经济龙头城市上海,拥有40多项自研知识产权,是国家高新技术企业、双软认证企业、上海市“科技型企业” 、工程企业数字化管理影响力企业。
首信软件依托长三角经济、科技、人才等优势资源,凭借丰富的项目数字化规划咨询、研究开发、实施交付经验,致力于为我国项目型企业提供更具引领性、实用性、可落地的项目数字化管理解决方案。
首信软件为项目建设投资方、实施总包方、专业分包方、咨询服务方,分别提供专业的项目数字化管理解决方案,累计服务客户一千多家,客户分布于20多个省市,终端用户超过5万个,帮助客户管理项目超过10万个。
首信软件,以数字化建设为载体,以丰富的行业经验为基础,以领先的软件技术为支撑,以创新的管理思想为灵魂,以降本增效为目的、以打造数字强企为己任,全力推动我国项目型企业数字化管理转型升级,为数字中国建设贡献首信力量!

服 务 领 域



