
近日,厦门市科发交通工程有限公司(简称“厦门科发”)与上海首信软件有限公司(简称“首信软件”)再次签署合作协议,宣布将厦门科发的信息化平台从原首信EM2企业版升级至首信GM3集团版,标志着厦门科发的数字化建设迈入新阶段。
厦门科发成立于 1996 年,注册资本 1.1188 亿人民币,拥有强大的资质实力,是道路交通安全设施领域集研发、设计、生产及施工于一体的专业企业。公司生产厂房超万平方米,施工队伍技术精湛、装备精良,承接了包括道路交通标志、交通标线、防护栏等在内的多种交通安全设施工程。多年来,厦门科发通过了 ISO9001 质量管理体系认证、ISO14001 环境体系认证及 OHSAS18001 职业健康安全管理体系认证,并斩获了厦门市、福建省及全国的诸多荣誉。
首信软件创立于 2014 年,总部位于上海,作为工程企业数字化建设综合服务商,在行业内成绩斐然。连续多年被认定为国家高新技术企业等,先后荣获多项行业荣誉称号。首信软件依托长三角区域产业管理经验优势,以及丰富的数字化建设规划等经验,为建筑产业企业提供引领性、实用性、可落地的项目数字化管理解决方案。首信软件凭借其在工程项目数字化管理领域的突出表现,赢得了行业用户的广泛认可。
2019 年,双方初次合作,为厦门科发实现了从线下到线上的信息化转型。随着厦门科发业务的蓬勃发展,对数字化管理的需求也与日俱增。在双方良好合作与不断加深的互信基础上,经过充分沟通,决定再次携手。此次合作,首信软件将助力厦门科发把信息化平台从原首信 EM2 企业版升级至首信 GM3 集团版。
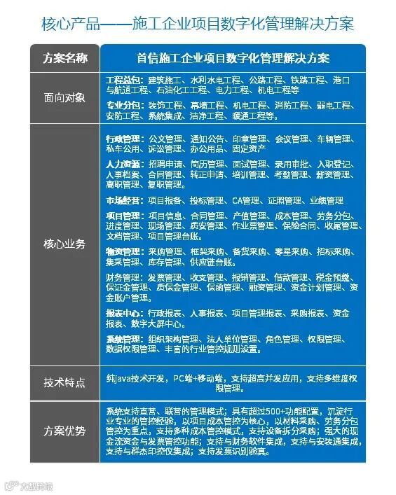
升级后的首信GM3工程项目管理软件集团版,是首信软件专为大型工程企业集团研发的一体化数字化管理平台,涵盖行政管理、人力资源、市场经营、项目管理、供应链管理、财务资金管理、BI报表中心,移动端应用等多个模块。GM3具备完善的成本业务线、采购业务线、资金业务线、发票业务线、施工业务线管理体系,真正实现业财融合。此次升级将助力厦门科发实现提质增效、管控风险的目标,为企业高质量发展筑牢根基,助力厦门科发在数字化建设方面迈向更深的层次。
相信此次首信软件与厦门科发的再度合作,必将为双方的发展注入强大动力,推动厦门科发在数字化建设道路上迈出坚实步伐,共同创造更加美好的未来!
首信软件创立于2014年,是一家工程企业数字化建设综合服务商,连续多年被认定为国家高新技术企业、上海市科技型中小企业、上海市创新型中小企业、双软企业;被评为2018年工程企业数字化管理影响力企业、2019年度中国建筑装饰行业“互联网+”最佳供应商、2023年度建筑业数字化转型领航企业。
首信软件依托长三角区域产业管理经验优势,凭借丰富的工程企业数字化建设规划、管理咨询、软件研发、实施交付经验,致力于为我国建筑产业企业提供更具引领性、实用性、可落地的项目数字化管理解决方案。
首信软件为投资建设方、工程总包方、专业分包方、监理服务方,针对性提供专业的项目数字化管理解决方案,累计服务客户近千家,客户分布于20多个省市,终端用户超过5万个,帮助客户管理项目超过10万个。
首信软件服务客户群体涵盖央国企、上市公司、大型民营企业、地方龙头企业、全国装饰百强企业、全球安防50强企业及中小微工程企业等,众多客户先后获得鲁班奖、安装之星、装饰奖等。
首信软件以数字化建设为载体,以丰富的建筑行业管理经验为基础,以领先的软件技术、云计算、人工智能、大数据、信息安全等技术为支撑,以创新的管理思想为灵魂,以打造数字强企为己任,全力推动我国建筑产业数字化转型升级,以实际行动助力企业提升新质生产力。
联系我们

