行业动态
关于《四川省装配式建筑装配率计算细则》的通知
《四川省装配式建筑装配率计算细则(试行)》实施以来,对全省装配式建筑装配率计算起到了积极的指导和规范作用。为进一步推动我省装配式建筑的发展,规范装配率计算,提升标准化建设水平,推进系统集成技术发展应用,四川省住房和城乡建设厅组织相关单位进行了修订,并经专家审查通过,形成了《四川省装配式建筑装配率计算细则》并印发,自2020年10月1日起实施。
原《四川省装配式建筑装配率计算细则(试行)》(川建建发〔2018〕300号)同时废止。
一般规定
1.本细则适用于四川省装配式建筑单体建筑装配率的计算,包括混凝土结构、钢结构、木(竹)结构、混合结构等结构类型。
2.单体建筑应按项目规划批准文件的建筑编号确认。
3.当建筑由主楼和裙房组成时,主楼和裙房可按不同的单体建筑进行计算。
4.当单体建筑中釆用了不同的结构体系(类型)时,可先按单一结构体系(类型)计算出各结构单元的装配率,再根据各结构单元地上建筑面积加权平均。
5.地下室主体结构采用装配式建造时,主体结构的得分按照相应评分表计算,地下室主体结构实际实施的面积可以替代上部结构相同面积的主体结构得分。
6.单体建筑装配率P按下式计算:
式中:P──单体建筑装配率;
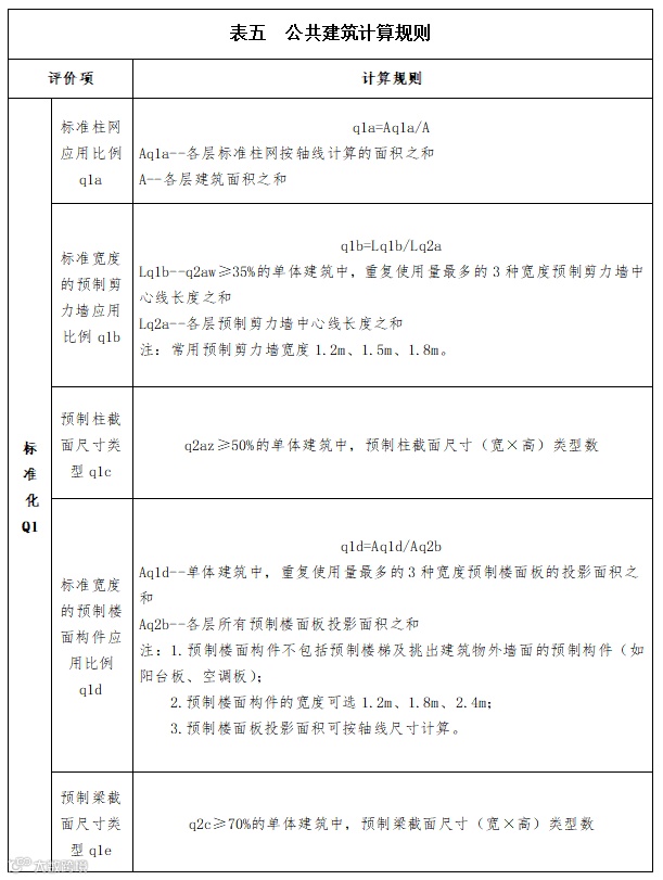
Q1──标准化指标实际得分值
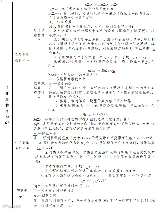
Q2──主体结构系统指标实际得分值;
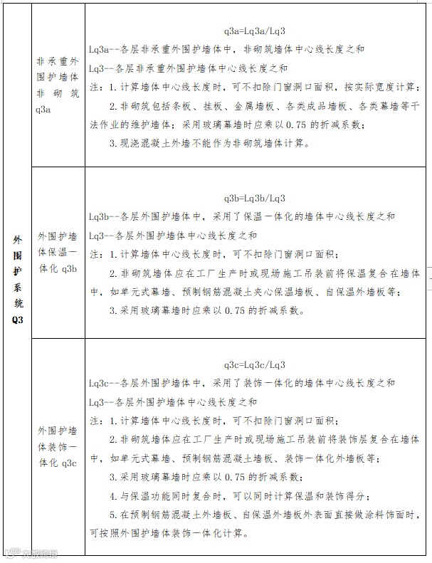
Q3──外围护系统指标实际得分值;
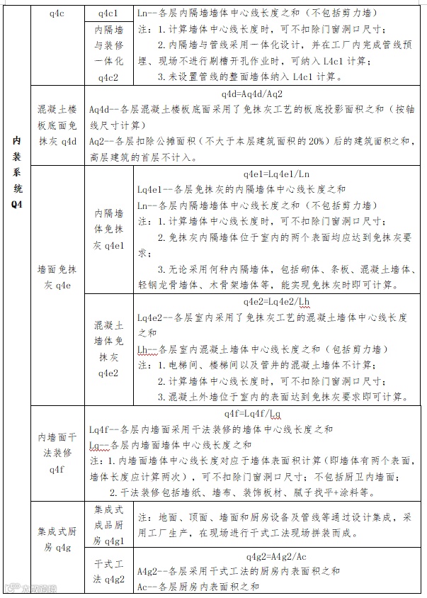
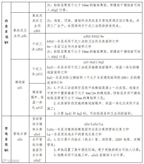
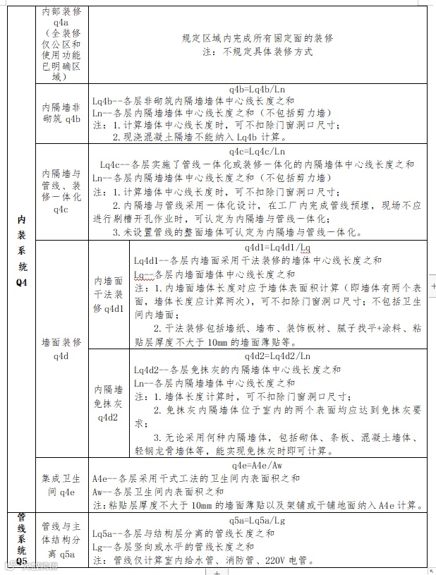
Q4──内装系统指标实际得分值;
Q5──管线系统指标实际得分值;
图为万兴绿建样品房预制楼梯吊装
7.各系统的得分不应小于评分表中规定的最低分值要求。
8.公共建筑室内或居住建筑套内实施全装修的情况下,当全装修表面积的60%及以上采用装配式装修方式完成,且实现管线与主体结构分离时,内装系统和管线系统的装配率均可直接按照满分计算。
9.本细则中未予明确计算的新技术、新工艺,其计算方式由四川省住房和城乡建设厅组织专家进行评估论证。
10.装配式建筑的分级标准为:A级,得分为60-75分;AA级,得分为76-90分;AAA级,得分为91分及以上。
评分表
1.本细则按照居住建筑、公共建筑和工业建筑的特点分别给出评分项及评分值。(见表一、表二、表三)
2.各评分项的得分有区间要求的按照插值法进行计算,仅有下限要求的评分项达到要求方可得分。
3.有多个评价项但评价分值仅有一项时,满足一个评价项的要求即可得分。
计算规则
下列定义适用于本规则。
1.单体建筑装配率的计算范围为单体建筑室外地坪以上的部分。单体建筑若存在多个室外地坪,取标高较低的室外地坪以上(地下或半地下车库除外);平屋顶以上楼梯间、电梯机房、设备间部分可不列入计算范围。
2.预制构件指预制剪力墙、预制柱、预制梁、预制楼面构件等结构构件。
3.预制剪力墙包括:混凝土预制剪力墙、双面叠合剪力墙、钢管束剪力墙等;冷弯薄壁轻钢结构、轻型木结构等体系中,由龙骨和面板形成的墙体。
4.预制柱包括:预制混凝土柱、钢柱、钢管混凝土柱、木(竹)柱、工厂制作的钢-混组合柱等。
5.预制梁包括:预制混凝土梁或叠合梁、钢梁、木梁、工厂制作的钢-混组合梁等。
图为万兴绿建样品房预制三明治保温墙板吊装
6.预制楼(屋)面构件包括:预制混凝土楼板、叠合楼板、楼梯、阳台、空调板等构件;钢结构中的免支撑金属楼承板;未采用现浇混凝土等湿作业的各类木结构楼(屋)面体系及各类钢结构屋面体系。
7.条板指宽度不小于600mm、长宽比不小于2.5的墙板。
8.符合上述定义的预制构件,当计算细则中未明确修正系数取值时,修正系数均为1.0。
9.装配式装修指一体化设计、工业化生产、干法施工、现场拼装而成的装修方式。
信息来源于:四川省住房和城乡建设厅

