
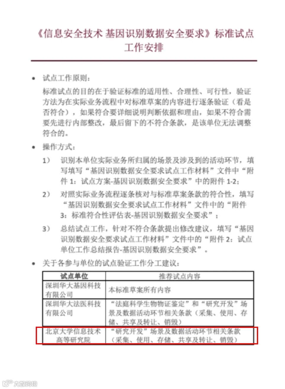
7月31日,全国信息安全标准化技术委员会组织的《信息安全技术基因识别数据安全要求》国家标准(征求意见稿)首批试点工作完成总结,位于图灵小镇的北京大学信息技术高等研究院(以下简称“研究院”)作为全国十六家首批试点单位之一,负责并完成了该标准“研究开发”场景及数据活动环节相关条款(采集、使用、存储、共享及转让、销毁)的试点工作。
本标准试点工作以问题导向,着力解决基因识别数据滥采、滥用的问题,寻找基因识别数据在个体服务与研究开发场景下的平衡点。研究院产业化项目组李潇及其团队作为标准制定重要参与者,在科研服务和技术研发场景进一步对标准征求意见稿内容的准确性、完善性和可操作性进行验证,为后续该国家标准的落地和实施奠定基础,进一步积累基因识别数据标准化管理的相关经验。
/
快
来
加
入
/
/ 扫码加入图灵小镇活动群 /
/ 获取更多活动新消息 /
推荐阅读
图灵小镇/ 简介
图灵小镇取名源自于计算机、人工智能之父——艾伦•图灵,寓意图灵小镇是围绕计算机技术和人工智能方向的产业集聚区。小镇位于钱江世纪城最核心最优势的区块,地处钱塘江南岸,与钱江新城拥江而立,处于杭州新城市 CBD、钱塘江一线江景地带,是杭州市未来城市新中心。图灵小镇于 2017 年首次亮相,2018 年被列入省级特色小镇第三批培育名单, 2019 年被列入省级特色小镇第五批创建名单,2020 年入选“杭州数字经济旅游十景”。

