
2023年高新技术企业
实务操作和申报指南
2023年高新技术企业申报通知已经发布→关于组织做好2023年度高新技术企业申报工作的通知,在申报之前建议大家先把下方几个涉及高企的政策看一下:
以上两个文件非常重要!!!
6.浙江省人民政府印发关于推动经济高质量发展若干政策的通知(浙政发〔2023〕2号)
一、2023年新变化
①2023年高新技术企业申报改“一次申报”为“常年申报、分批评审”。今年高新技术企业评审工作分两批次开展,各地方推荐上报截止时间分别为5月31日、8月31日。企业截止申报的时间会相应提前。(具体可关注属地通知)
②今年高企申报,对知识产权有了明确的规定:新申请认定企业申报的知识产权不得全部为2023年当年获得;重新认定企业须拥有2023年以前(不含2023年)的有效期内知识产权,且与申报的主要高新技术产品(服务)收入有关联。
③对省外(含宁波)事务所的资质重点审查。
二、申报指南
点击了解详情→高新技术企业申报指南
三、高新技术企业定义
高新技术企业是指:在《国家重点支持的高新技术领域》内,持续进行研究开发与技术成果转化,形成企业核心自主知识产权,并以此为基础开展经营活动,在中国境内(不包括港、澳、台地区)注册的居民企业。
只要符合《高新技术企业认定管理办法》要求的单位均可以申请认定,包括事业单位。对于行业领域没有要求。
虽然查账征收和核定征收的企业都可以申报高新技术企业,但最好还是为查账征收。
四、申报流程
1.(https://qyyffw.kjt.zj.gov.cn/fwzxpc/)登录科技企业成长在线,进入【企业培育】。
2.选择【高新技术企业】。
3.选择【辅助申报】的【立即前往】,查看高新技术企业的八大认定条件与解读。
(上下滑动查看完整图片)
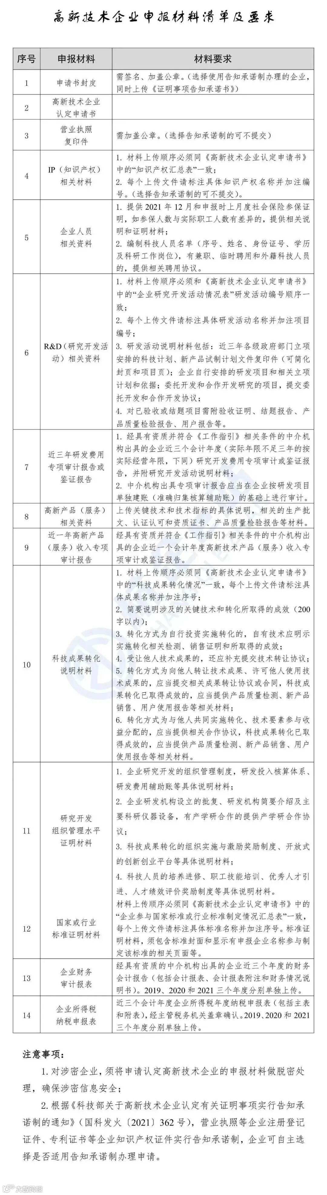
4.可点击【高企申报材料清单】查看所需申报材料。
(上下滑动查看完整图片)
5.选择【辅助申报】的【审计机构】,可查看符合条件机构。
6.选择【申报指引】,可查看申报流程。
(上下滑动查看完整图片)
您也可以在【云端培训】栏目
观看相关培训视频箭头
↓↓↓
推荐阅读














