跟上节奏,走上前沿
市规划局又出新消息,城市规划管理有新规定,2017年10月11起,执行!
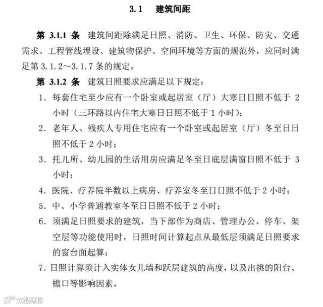
附件(部分)
阅读原文可下载完整附件《成都市城市规划管理技术规定》(2017)
- THE END -
资料来源 | 成都规划公众平台
四川省西格林
科技有限公司
一起探寻绿建事业
往期导读
“阅读原文”在此

