搜索
首页
大数快讯
大数活动
服务超市
文章专题
出海平台
流量密码
出海蓝图
产业赛道
物流仓储
跨境支付
选品策略
实操手册
报告
跨企查
百科
导航
知识体系
工具箱
更多
找货源
跨境招聘
DeepSeek
首页
>
成都市建委发布《成都市装配式混凝土建筑工程施工图审查要点》
>
成都市建委发布《成都市装配式混凝土建筑工程施工图审查要点》
绿健活动家-西格林
2017-06-20
3
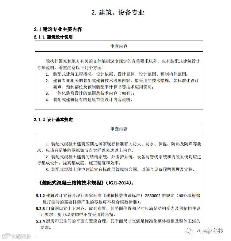
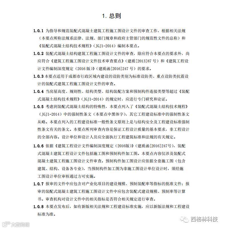
导读:为贯彻落实市政府《关于加快推进装配式建设工程发展的意见》(成府发〔2016〕16号)市建委《关于进一步明确土地出让阶段绿色建筑和装配式建筑建设要求的通知》要求我委组织编制了《成都市装配式混凝土建筑工程
点击标题下「蓝色微信名」可快速关注,或扫微信二维码
戳下面的
原文阅读,查看全文!
【声明】内容源于网络
0
0
绿健活动家-西格林
绿色可持续建筑产业服务平台🧑💻 LEED、WELL国际认证♻绿色建筑生态小区全过程咨询👨🏫海绵城市💦BIM👨🔧幕墙设计🏬 绿色建材线上+线下推广🤝 绿建斯维尔软件四川总代理🏆 商务合作☎:17761259725
内容
1200
粉丝
0
关注
在线咨询
绿健活动家-西格林
绿色可持续建筑产业服务平台🧑💻 LEED、WELL国际认证♻绿色建筑生态小区全过程咨询👨🏫海绵城市💦BIM👨🔧幕墙设计🏬 绿色建材线上+线下推广🤝 绿建斯维尔软件四川总代理🏆 商务合作☎:17761259725
总阅读
237
粉丝
0
内容
1.2k
在线咨询
关注