
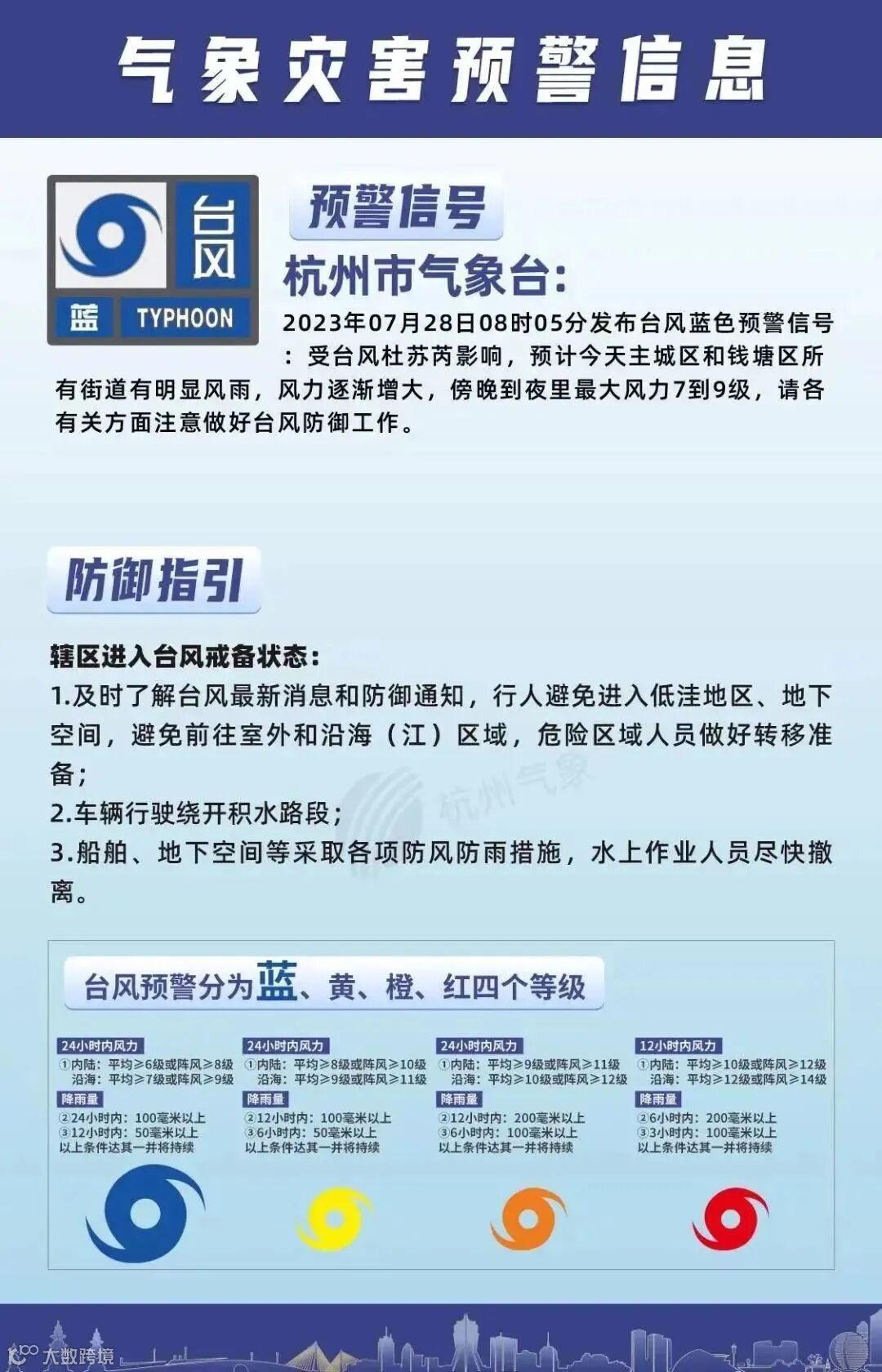
强台风“杜苏芮”已登陆福建晋江沿海,今天是台风影响的核心时段,福建、浙江等地将现狂风暴雨!今天上午,市气象台发布台风蓝色预警信号,今天主城区和钱塘区所有街道有明显风雨,风力逐渐增大,注意防范!
“杜苏芮”强势登陆
杭州发布今年首个台风蓝色预警

另外,根据《杭州市防汛防台抗旱应急预案》,市防指已于27日22时启动防台风Ⅳ级应急响应。请各地密切关注台风发展变化情况,按预案做好各项防台风工作。
此外,市防指办还对外公布了74支社会应急力量电话,详情点击这里。

又一个台风
今年第6号台风“卡努”生成
今年第6号台风“卡努”(热带风暴级)已于今天凌晨(北京时)在菲律宾以东洋面生成,早晨5点钟其中心位于菲律宾马尼拉偏东方向约1790公里的西北太平洋洋面上,就是北纬13.0度、东经137.5度,中心附近最大风力有8级(18米/秒),中心最低气压为998百帕。
预计,“卡努”将以每小时15公里左右的速度向北偏西转西北方向移动,强度逐渐加强,向我国东部近海靠近。请大家做好准备!

台风季
请收好这份防御指南
↓↓↓








台风天气
请大家提高安全防范意识
减少不必要的外出
安全第一!
推荐阅读

