跟上节奏,走上前沿
你的绿建专篇,还在建筑专业独自完成吗?
你的绿建报告,还在建筑专业独自创作吗?
你的绿建设计,还是(绿色)建筑设计吗?
绿建设计中的建筑专业
绿建设计中的其他专业
打破专业壁垒,
绿色建筑设计评价软件升级,
新添协同功能!
绿色建筑设计评价软件——成都专版,系我单位协同北京绿建之窗公司开发的绿色建筑专业软件,目前已更新多个版本,最新版本号为:
V3.0.20181030.863
上期软件亮点介绍请戳:绿建设计很难吗?有了它,就不难了!给您介绍一款绿色建筑设计评价软件!
今天,
我们要介绍的是它的更新版本!
成都施工图审查专版,升级啦!
更新要点
功能
施工图报审模块,新增专业间数据合并功能。
专业合并功能,主要为了解决各专业协同的问题。
只需要各专业填写本专业的内容,最后快速的合并即可,解决了绿建设计中专业间协同工作的难题,让我们的绿建工作真正的回归到设计。
功能
02
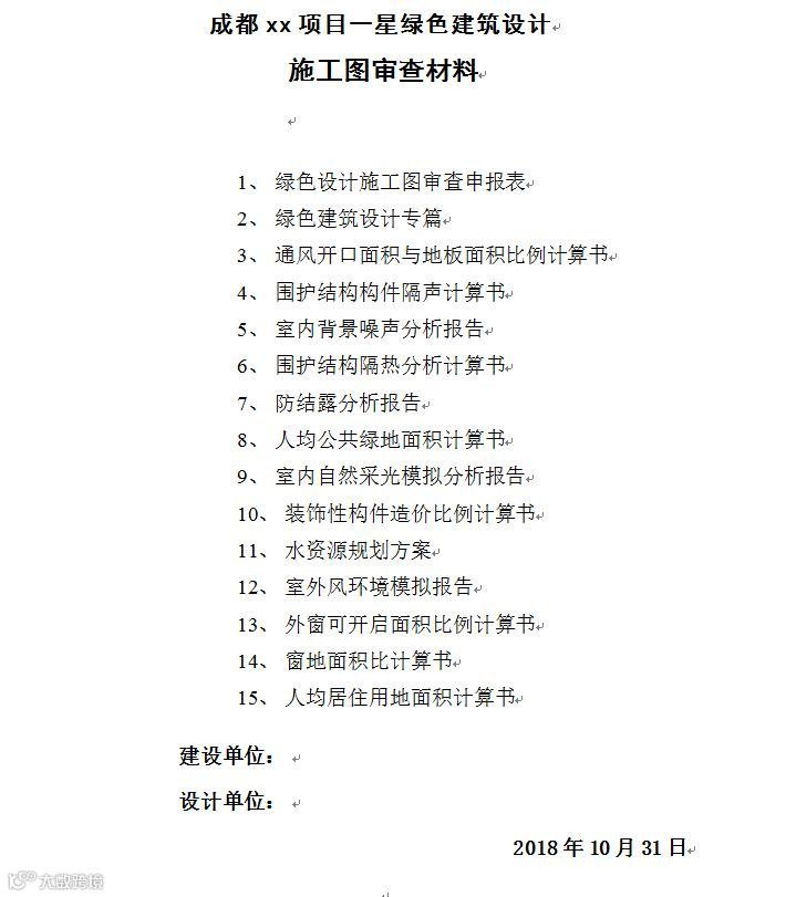
四川成都市施工图报审模块,新增word版审查材料清单功能。
软件根据项目达标情况,依据标准条文的要求,自动生成项目审查材料清单,需要提交的材料清单清晰明了,再也不用担心漏交审查材料了,让绿建设计工作变得简单。
功能
03
新增“项目管理”->“案例”菜单功能。
通过“案例”菜单功能,可以直接定位到软件包自带的项目案例目录;从客户需求出发,根据客户常用功能习惯,一步到位,快速浏览项目案例,解决项目实际问题,轻松完成项目绿建工作。
功能
04
施工图报审模块,新增条文对应界面功能。
在条文概况页面中双击需要核查的条文,即弹出与条文相关的数据模块提示框,便于用户评审细节核对。
功能
05
在专项计算菜单中,新增明确标注,区分得分项与控制项。
让用户使用起来更清晰、明确。
例如:隔声计算--【控】【得】(表示用于控制项条文和评分项条文)。
功能
06
增加北京、上海地标施工图报审内容,项目经验分享。
地方标准及审查持续更新,着实解决了客户的需求,将绿色建筑设计实施所需的绿建方案遴选、施工图落实及审查、星级标识评价全过程辅助实现。
极大的方便了工程师开展绿色建筑设计工作,有效提高设计单位生产效率。
以上便是本次软件更新的主要功能介绍,这么强大的功能,大家还在等什么?快来下载试用版,体验最新的功能吧。
你刚好需要,我刚好专业
下载试用:请点击阅读原文
在试用过程中有任何问题,请联系我们!
电话/微信
13208190730(陈)
1029177672
(微信、QQ请备注绿建之窗试用)
- THE END -
关注我们
绿色建筑综合信息平台
往期回顾
这里是狠重要的“阅读原文”

